Witam serdecznie,
Na wstępie chciałbym prosić o pomoc przy naprawie płytki wzmacniacza do tego zestawu.
Zestaw był przez około 4 lata nieużywany i po jego podłączeniu od początku nie grał jak kiedyś.
Zauważyłem że tylna część do której przylega od środka radiator bardzo mocno się nagrzewa.
Postanowiłem zdemontować radiator i po oczyszczeniu nałożyć świeżą warstwę pasty termoprzewodzącej.
Niestety blaszki które trzymają radiator były zalane klejem i dodatkowo skorodowane.
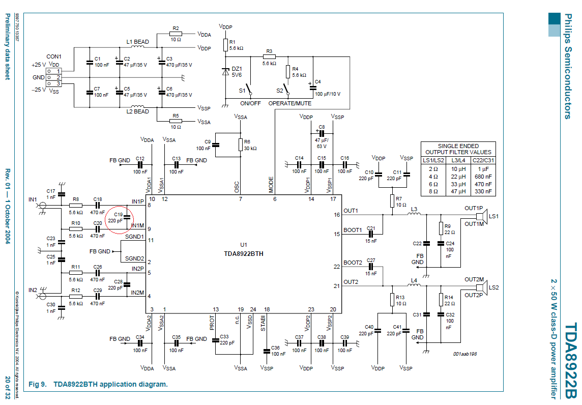
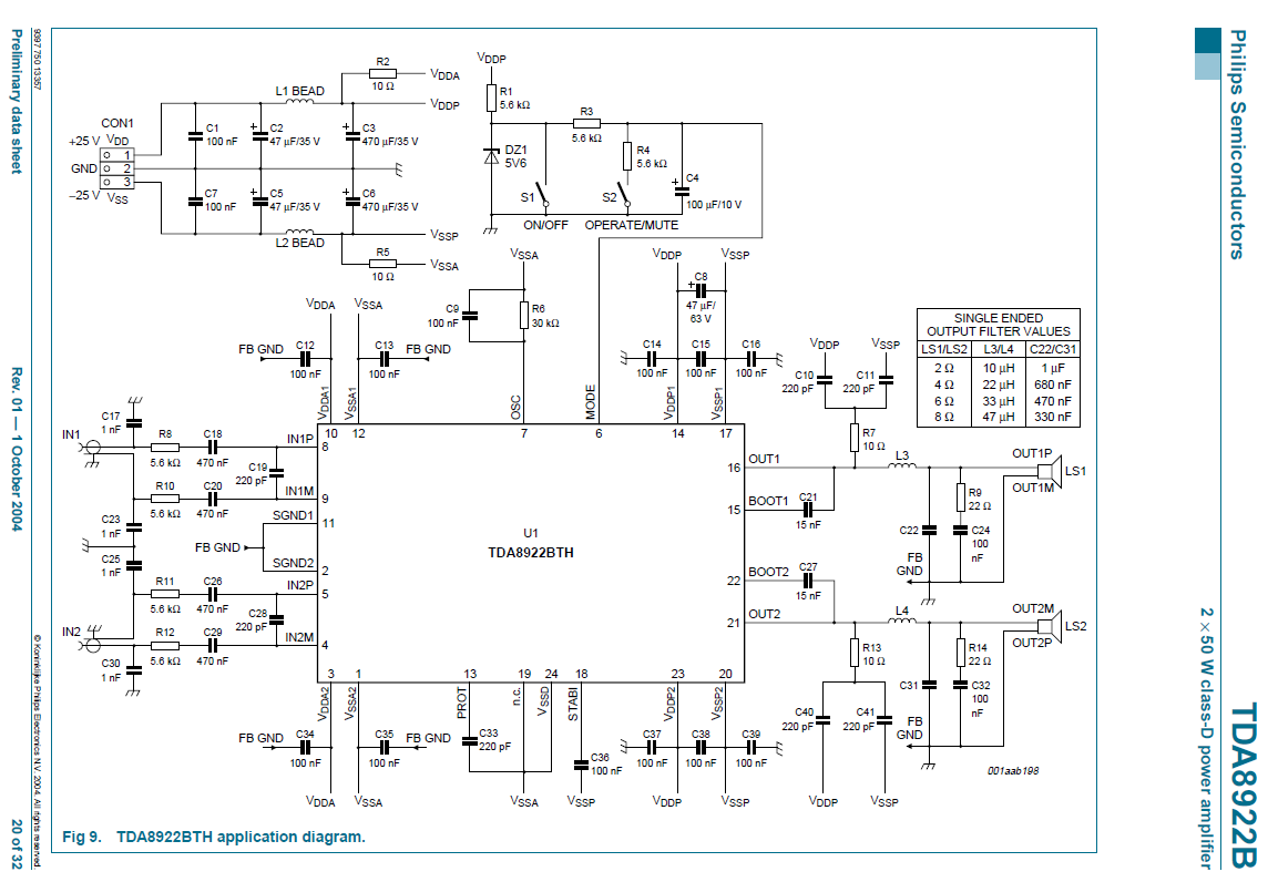
Przy usuwaniu kleju odpadł jeden element który jest oznaczony C3. Przypuszczam że to kondensator.
I tu moje pytanie czy ktoś może pomóc w jego identyfikacji? Brak jakichkolwiek na nim oznaczeń.
Czy elementy C2, C3, C7, C6, C10, C11, C14 iC15 to te same elementy? znajdują się wszystkie poniżej dwóch blaszek dociskających radiator.
Nie wiem czy one również się nie uszkodziły ( na kolejnym odprysła brązowa powłoka z wierzchu )
Obecnie po załączeniu subwoofera zapala się zielona dioda i od razu gaśnie a w głośnikach słychać stuknięcie.
Po odłączaniu zasilania po 2s zielona dioda zapala się i zaraz gaśnie i pojawia się znów stuknięcie w głośnikach.
Nie jestem specjalistą jeżeli chodzi o tematy elektroniczne dlatego proszę o wyrozumiałość.
Z góry dziękuję za pomoc i zainteresowanie się sprawą.

Na wstępie chciałbym prosić o pomoc przy naprawie płytki wzmacniacza do tego zestawu.
Zestaw był przez około 4 lata nieużywany i po jego podłączeniu od początku nie grał jak kiedyś.
Zauważyłem że tylna część do której przylega od środka radiator bardzo mocno się nagrzewa.
Postanowiłem zdemontować radiator i po oczyszczeniu nałożyć świeżą warstwę pasty termoprzewodzącej.
Niestety blaszki które trzymają radiator były zalane klejem i dodatkowo skorodowane.
Przy usuwaniu kleju odpadł jeden element który jest oznaczony C3. Przypuszczam że to kondensator.
I tu moje pytanie czy ktoś może pomóc w jego identyfikacji? Brak jakichkolwiek na nim oznaczeń.
Czy elementy C2, C3, C7, C6, C10, C11, C14 iC15 to te same elementy? znajdują się wszystkie poniżej dwóch blaszek dociskających radiator.
Nie wiem czy one również się nie uszkodziły ( na kolejnym odprysła brązowa powłoka z wierzchu )
Obecnie po załączeniu subwoofera zapala się zielona dioda i od razu gaśnie a w głośnikach słychać stuknięcie.
Po odłączaniu zasilania po 2s zielona dioda zapala się i zaraz gaśnie i pojawia się znów stuknięcie w głośnikach.
Nie jestem specjalistą jeżeli chodzi o tematy elektroniczne dlatego proszę o wyrozumiałość.
Z góry dziękuję za pomoc i zainteresowanie się sprawą.