Witajcie, dzisiaj krótki pokaz kolejnego włącznika światła na ESP8285, tym razem nieco trudniejszego do zmiany firmware (trzeba odlutować układ w SOIC16 i diodę LED), ale oferującego ukrytą (nigdzie nie wspomnianą przez sprzedawce) funkcję komunikacji po RF433 - czyli można z nim sparować też radiowy pilot.
Włącznik dość tani, do kupienia za niecałe 50 zł w polskich sklepach, co jest dość małą ceną, podobne widywałem nawet po 100 zł:
Włącznik dostałem od jednego z użytkowników w celu zmiany firmware (user nie jest pewny odnośnie swoich zdolności lutowniczych) - w postaci dwóch sztuk, oraz dodatkowych jeszcze innych gadżetów, też do przeprogramowania i do zrobienia prezentacji. Dziękuję!
Włącznik dostępny jest w dwóch kolorach - czarny i biały.
Tak wygląda pudełeczko:
W zestawie jest kondensator (przynajmniej tu nie nazywają go "adapter" tak jak u QTouch) przeciwko miganiu LEDów, instrukcja:
Zdejmujemy pokrywę, zaglądamy do środka:
Włącznik zrealizowany jest na ESP8285, ale czy łatwo będzie mu zmienić firmware?
Na płytce WiFi rzuca się w oczy też coś, co wygląda jak odbiornik RF (ma nawet swoją antenkę), ale nic o tym nie pisał sprzedawca...
Ta płytka w ogóle wygląda jakby przeszła wiele zmian, jest na niej chociażby footprint AMS1117 3.3V LDO, który jest zmostkowany rezystorem zeroomowym (zworką) a 3.3V jest doprowadzone już z drugiej PCB...
Programowanie MasterLED 5093/5486
Najpierw kilka zdjęć, potem rezultaty mojej analizy:
Oznaczenie PCB: WIFI-W6B
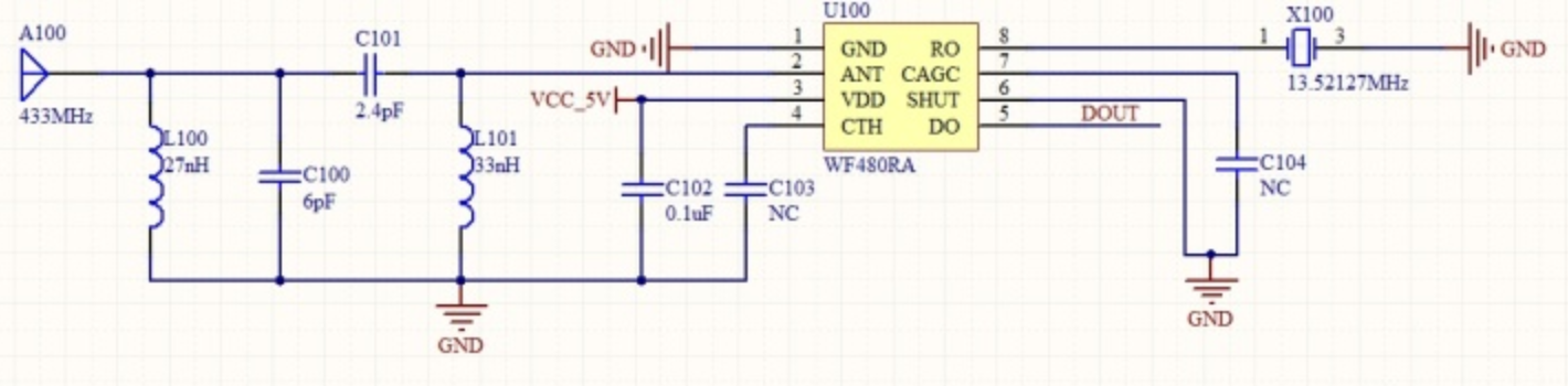
Rozpisałem dla Was połączenia, tu widać jakie sygnały mają jakie role:
Mała dodatkowa uwaga - tutaj kontrola przez RF zrealizowana jest tak, że niedpopisany układ w SOIC8 odbiera sygnały ale ma tylko jeden pin wyjściowy, podłączony do układu w SOIC16. Ten SOIC16 z kolei odpowiedzialny jest za parowanie z RF (poprzez dłuższe wciśnięcie danego przycisku) oraz za odbiór RF i reagowanie na sygnały RF. Układ ten reaguje na naciśnięcie przycisku na pilocie RF w ten sposób, że po prostu "symuluje" wciśnięcie przycisku, tak jakby użytkownik wciskał przycisk dotykowy. Dlatego moduł WiFi "nie wie" kto wciska przycisk, czy użytkownik fizycznie, czy to sygnał RF. Z tego też powodu po zmianie firmware RF433 dalej działa.
Ten SOIC8 to może byc układ podobny do WF480RA:
Oba te układy obsługują nawet w tej wersji "potrójny" włącznik i są w stanie nauczyć się trzech kodów, jedyne czego nie ma to przycisków dotykowych na PCB i przekaźników. Wnętrze "potrójnego" włącznika jest z kolei o nie wzbogacone, a sekcja RF jest identyczna.
Niestety programowanie nie ogranicza się do podpięcia się do RX, TX, podania zasilania i podłączenia IO0 do masy...
Zarówno układ w SOIC16 (obsługa przycisków?), jak i dioda od WiFi (ta na U0TXD) przeszkadzają w programowaniu.
UWAGA - ten układ w SOIC16 to nie jest TuyaMCU - sprawdzałem, jest cisza na RX i TX.
Układ wylutowałem swoją metodą (topnik i spoiwo na pady a potem z wyczuciem grzejemy kolbą, ostrożnie, jak przegrzejemy to odpadną pady):
Usunąłem też diodę WiFi (sprawdzałem potem osobno, zarówno dioda jak i układ "przeszkadzają"):
Dopiero wtedy ruszyło flashowanie:
Tasmotę wgrałem przez esptool.py, tak jak opisywałem to w innych tematach z serii. Konfiguracja Tasmoty widoczna jest na zrzucie ekranu z rozpiską połączeń.
Czy tajemnicza sekcja RF działa?
Sekcja RF nie jest nigdzie opisywana przez sprzedawcę. Zatem, czy ona działa? Parowanie z pilotem RF jest proste, wciskamy dłużej przycisk (na włączniku) i wciskamy potem przycisk na pilocie...
Z reguły włączniki mają buzzer by informować o parowaniu, ten buzzera nie ma.
Mimo wszystko, wykonałem tę procedurę i:
Pilot działa (widać to po lampce statusu pod przyciskiem dotykowym)! Ten włącznik naprawdę ma ukrytą, bonusową funkcję RF!
Tajemnicze PCB z zasilaczem i nie tylko...
Ostatnią rzeczą, która przykuła moją uwagę jest druga płytka z tego włącznika. Jest ona dość nietypowa i przypomina mi troszkę płytkę ściemniacza.
Co na tym PCB jest?
Między innymi:
- mamy tu dwa mostki prostownicze MB6S. Jeden od zasilacza, a drugi nie wiem po co - w ściemniaczach czasem jest taki drugi i prostuje on wyjście na żarówkę (niektóre ściemniacza Tuya są zrobione "normalnie", w oparciu o triak, a inne widziałem zrobione w oparciu o mostek prostowniczy + MOSFET)
- sam zasilacz jest transformatorowy, impulsowy, na OB25133JP
- na płytce obok przekaźnika jest LR7843, czyli niskonapięciowy MOSFET z kanałem typu N:
- oprócz tego na tej płytce też jest już LDO 3.3V, gdyż 3.3V jest niezbędne do zasilanie ESP.
Podsumowanie
Włącznik ten jest dość tani, tym bardziej jeśli weźmiemy pod uwagę funkcję RF433-niespodziankę, o której sprzedawca nic nie wspomina.
Pewnie elementy od RF na PCB miały nie być lutowane na etapie produkcji ale coś się zmieniło w planach.
Niestety pod kątem zmiany firmware jest problematyczny i trochę zabawy z tym jest.
Trzeba wylutować ukłąd w SOIC16 oraz wylutować diodę LED w malutkiej obudowie SMD, a potem to jeszcze musi wrócić na miejsce...
Czy warto? Tą decyzję pozostawiam Wam.
Mi się to udało i włącznik został przetestowany z Tasmotą i działa.
Przy okazji zapytam - czy ktoś może ma jakieś lepsze pojęcie po co na tym PCB są dwa mostki prostownicze? Sam już tego nie analizowałem, ale muszę przyznać, że o dziwne.
Jeśli chodzi z kolei o ten N MOSFET, to bym obstawiał, że on tam jest w układzie step down z osobnym kontrolerem (nie widzę tam AMS1117), zamieniającym 12V (dla przekaźników, bezpośrednio z przetwornicy impulsowej na OB) na 3.3V dla ESP. Ale to tylko domysł.
Fajne? Ranking DIY Pomogłem? Kup mi kawę.
