Chciałbym się dowiedzieć o możliwy koszt wykonania układu elektronicznego opisanego poniżej, interesuje mnie sensowna realizacja po taniości,
(zrobienie tego „na pająka” (elementy połączone drucikami bez żadnej płytki) nie jest dla mnie sensowne),
jeśli projektowanie i wykonywanie profesjonalnej płytki drukowanej byłoby nieproporcjonalnie drogie w porównaniu do całkowitego kosztu to zupełnie wystarczy płytka prototypowa, jestem otwarty na dyskusję.
https://github.com/jrsikken/ElectronicLoadR3
Opis całego projektu
https://www.tindie.com/products/jaspersikken/jaspers-electronic-load-r3/
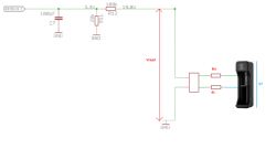
Tu jest ogólny oryginalny schemat
„DNP” to elementy które autor odradza żeby montować (R4 i C6), z tego co rozumiem.
Elementy skreślone po lewej są eliminowane przez opisane poniżej „adaptacje”
Autor wykonał dwie wersje różniące się radiatorem wykonane przez autora
It works up to 19.8V, 5A and 16W/21W, interesuje mnie te większy możliwy radiator, choć właściwie oczekiwałbym 30W, ale zawsze rozumiem mogę w takim przypadku skierować na radiator wentylator.
Układ chcę wykorzystać do analizy pojemności, charakterystyki rozładowania się
baterii/akumulatorów:
- 1.2/1.5V, pojedyncze ogniwo AAA/AA, napięcie odcięcia ~0,7V ale niejasne dla mnie jest czy tak nisko a nawet niżej ten układ jest w stanie zejść.
-3,7V
Powerbanków
- USB 5V
-12V
-19V
O co chodzi z adaptacją.
Projekt powyższego układu to samodzielne urządzenie.
Ja bym chciał jednak uzyskać moduł który będę mógł podpiąć do własnego mikrokontrolera (ARDUINO UNO, 5V, chociaż najlepsza byłaby universalność na 3V3 i 5V), na którym zaadaptuję program pod swoje potrzeby i podłączę dodatkowe elementy (LCD, RTC, SD itdp).
Więc zamiast gniazda na mikrokontroler chcę męskie headery goldpin 2.54 na których będą dostępne wejścia i wyjścia oryginalnie obsługiwane przez nano/arduino bluepill :
Goldpin 2.54
„USB connector” i „Bootloader connector” mi nie są potrzebne.
Sygnały z gwiazdkami (*) mogą ulec zmianie przez kolejne adaptacje.
Header 1
- 3V3-5V (o jest moje pytanie czy ten układ działałby z logiką i zasilaniem 5V)
-GND
Header2
- GND
- SCL
- SDA
- 3V3-5V
HEADER3,
te są zdaje mi się ze schematu na 3V3, pytanie czy dobrze zadziałają z 5V?
Odczyty miałyby dynamikę ograniczoną do 3V3, nie pełną możliwą 0-5V, to chyba nie problem, zwłaszcza że kolejne modyfikacje tą niedogodność mogą wyeliminować.
- SETCURRENT1 (softwarowa kontrola mocy i rezystancji)
- READVOLT (*)
- READCURRENT (*)
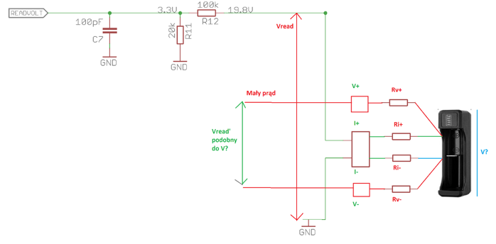
Druga rzecz jest taka że chciałbym z większą dokładnością, niż realizuje moim zdaniem zaproponowany układ, mierzyć napięcie badanej baterii,
Wydaje mi się że układ na schemacie będzie pokazywał niepoprawne napięcie baterii bo będzie uwzględniał spadek napięcia na przewodach łączących baterię z terminalem skręcanym przez które będzie płynął znaczny prąd testowy (prąd przez MOSFET).
Poszukuję rozwiązania które zrealizuje stające się teraz popularnym w testerach 4 przewodowe mierzenie napięcia i prądu, w ten sposób że przez obwód pomiaru napięcia będzie płynął prąd minimalny.
Z tego co pokazuje mi multimetr to opór przewodów łączących to 1-2 Ohm, więc dla prądu pomiarowego „nawet 5 A” to spowoduje znaczna różnicę między napięciem mierzonym a tym które chciałbym żeby było mierzone;
W związku z tym chciałbym żeby w układzie pojawiły się dodatkowe złącza skręcane dla przewodów V+ i V- (istniejące na schemacie pierwotnie połączenia to I+, I-)
Oraz należy zmienić sekcję pomiaru napięcia, ponieważ teraz napięcie mierzy arduino od I+ do GND,
Dla większej dokładności należy zmierzyć względne (nie do GND) napięcie między V+ a V-
No i tu się nie znam, zgaduję sobie fantazjuję że można byłoby tu być może wstawić I2C ADC, z rozdzielczością większą niż arduino 10bit ,
czy dałoby się np. użyć ADC z tego modułu Adafruit
https://www.adafruit.com/product/1085
(15 bit, dwa kanały, drugi kanał do poprawienia rozdzielczości odczytu prądu testowego)
Albo coś podobnego możliwego do obsłużenia przez biblioteki z Arduino IDE.
Po zamianie obwodów mierzenia prądu i napięcia na I2C ADC nie byłoby problemu z tym czy mikrokontroler ma logikę 5V czy 3V3, o ile wszystkie elementy akceptowały by zakres 3V3-5V napięcia zasilającego.
Nie wiem jaka sytuacja będzie z SETCURRENT1, ale to się softwarowo da ograniczyć żeby nie pojawiało się napięcie >3V3, ale nawet jakby się pojawiło 5V to tylko zwiększy napięcie na GATE MOSFET; czy to byłby problem? Jeśli tak to może coś się da tu zabezpieczyć żeby układ dobrze działał w obu przypadkach.
Podsumowując adaptacje:
1. Zamiana podstawki do „nano” na headery goldpin 2,54
2. Dodanie obwodu lepszego pomiaru napięcia źródła (4 wire)
3. Dodanie lepszego pomiaru napięcia źródła, ADC 15 bit I2C
3a. podmiana istniejącego pomiaru prądu na metodę z punktu „3”
(zrobienie tego „na pająka” (elementy połączone drucikami bez żadnej płytki) nie jest dla mnie sensowne),
jeśli projektowanie i wykonywanie profesjonalnej płytki drukowanej byłoby nieproporcjonalnie drogie w porównaniu do całkowitego kosztu to zupełnie wystarczy płytka prototypowa, jestem otwarty na dyskusję.
https://github.com/jrsikken/ElectronicLoadR3
Opis całego projektu
https://www.tindie.com/products/jaspersikken/jaspers-electronic-load-r3/
Tu jest ogólny oryginalny schemat
„DNP” to elementy które autor odradza żeby montować (R4 i C6), z tego co rozumiem.
Elementy skreślone po lewej są eliminowane przez opisane poniżej „adaptacje”
Autor wykonał dwie wersje różniące się radiatorem wykonane przez autora
It works up to 19.8V, 5A and 16W/21W, interesuje mnie te większy możliwy radiator, choć właściwie oczekiwałbym 30W, ale zawsze rozumiem mogę w takim przypadku skierować na radiator wentylator.
Układ chcę wykorzystać do analizy pojemności, charakterystyki rozładowania się
baterii/akumulatorów:
- 1.2/1.5V, pojedyncze ogniwo AAA/AA, napięcie odcięcia ~0,7V ale niejasne dla mnie jest czy tak nisko a nawet niżej ten układ jest w stanie zejść.
-3,7V
Powerbanków
- USB 5V
-12V
-19V
O co chodzi z adaptacją.
Projekt powyższego układu to samodzielne urządzenie.
Ja bym chciał jednak uzyskać moduł który będę mógł podpiąć do własnego mikrokontrolera (ARDUINO UNO, 5V, chociaż najlepsza byłaby universalność na 3V3 i 5V), na którym zaadaptuję program pod swoje potrzeby i podłączę dodatkowe elementy (LCD, RTC, SD itdp).
Więc zamiast gniazda na mikrokontroler chcę męskie headery goldpin 2.54 na których będą dostępne wejścia i wyjścia oryginalnie obsługiwane przez nano/arduino bluepill :
Goldpin 2.54
„USB connector” i „Bootloader connector” mi nie są potrzebne.
Sygnały z gwiazdkami (*) mogą ulec zmianie przez kolejne adaptacje.
Header 1
- 3V3-5V (o jest moje pytanie czy ten układ działałby z logiką i zasilaniem 5V)
-GND
Header2
- GND
- SCL
- SDA
- 3V3-5V
HEADER3,
te są zdaje mi się ze schematu na 3V3, pytanie czy dobrze zadziałają z 5V?
Odczyty miałyby dynamikę ograniczoną do 3V3, nie pełną możliwą 0-5V, to chyba nie problem, zwłaszcza że kolejne modyfikacje tą niedogodność mogą wyeliminować.
- SETCURRENT1 (softwarowa kontrola mocy i rezystancji)
- READVOLT (*)
- READCURRENT (*)
Druga rzecz jest taka że chciałbym z większą dokładnością, niż realizuje moim zdaniem zaproponowany układ, mierzyć napięcie badanej baterii,
Wydaje mi się że układ na schemacie będzie pokazywał niepoprawne napięcie baterii bo będzie uwzględniał spadek napięcia na przewodach łączących baterię z terminalem skręcanym przez które będzie płynął znaczny prąd testowy (prąd przez MOSFET).
Poszukuję rozwiązania które zrealizuje stające się teraz popularnym w testerach 4 przewodowe mierzenie napięcia i prądu, w ten sposób że przez obwód pomiaru napięcia będzie płynął prąd minimalny.
Z tego co pokazuje mi multimetr to opór przewodów łączących to 1-2 Ohm, więc dla prądu pomiarowego „nawet 5 A” to spowoduje znaczna różnicę między napięciem mierzonym a tym które chciałbym żeby było mierzone;
W związku z tym chciałbym żeby w układzie pojawiły się dodatkowe złącza skręcane dla przewodów V+ i V- (istniejące na schemacie pierwotnie połączenia to I+, I-)
Oraz należy zmienić sekcję pomiaru napięcia, ponieważ teraz napięcie mierzy arduino od I+ do GND,
Dla większej dokładności należy zmierzyć względne (nie do GND) napięcie między V+ a V-
No i tu się nie znam, zgaduję sobie fantazjuję że można byłoby tu być może wstawić I2C ADC, z rozdzielczością większą niż arduino 10bit ,
czy dałoby się np. użyć ADC z tego modułu Adafruit
https://www.adafruit.com/product/1085
(15 bit, dwa kanały, drugi kanał do poprawienia rozdzielczości odczytu prądu testowego)
Albo coś podobnego możliwego do obsłużenia przez biblioteki z Arduino IDE.
Po zamianie obwodów mierzenia prądu i napięcia na I2C ADC nie byłoby problemu z tym czy mikrokontroler ma logikę 5V czy 3V3, o ile wszystkie elementy akceptowały by zakres 3V3-5V napięcia zasilającego.
Nie wiem jaka sytuacja będzie z SETCURRENT1, ale to się softwarowo da ograniczyć żeby nie pojawiało się napięcie >3V3, ale nawet jakby się pojawiło 5V to tylko zwiększy napięcie na GATE MOSFET; czy to byłby problem? Jeśli tak to może coś się da tu zabezpieczyć żeby układ dobrze działał w obu przypadkach.
Podsumowując adaptacje:
1. Zamiana podstawki do „nano” na headery goldpin 2,54
2. Dodanie obwodu lepszego pomiaru napięcia źródła (4 wire)
3. Dodanie lepszego pomiaru napięcia źródła, ADC 15 bit I2C
3a. podmiana istniejącego pomiaru prądu na metodę z punktu „3”


