Witajcie, dzisiaj krótki temat, kolejna mini-analiza włącznika światła 'smart' z WiFi i RF433, wraz z opisem jego procedury programowania (wgrywanie Tasmoty) oraz rozpiską jego wyprowadzeń (role poszczególnych IO modułu TYWE3S).
Tym razem włącznik zakupiony na eBayu, znaleziony pod hasłem EU Panel 1/2/3 Gang WiFi Touch Light Switch TUYA/Smart life APP for Alexa Google, poniżej zrzut ekranu z oferty:
W ofercie raczej wszystko standardowo:
Tym razem bez zbędnej zwłoki przechodzimy do konkretów.
Otrzymany zestaw
Na przesyłkę czekałem dość długo, chyba kilka tygodni. Z tego powodu może być lepiej kupować w naszym. Ostatecznie jednak paczka dotarła:
Nadana z Belgii, listonosz wymagał pokwitowania, ale nie zastał nikogo w domu, więc musiałem wybrać się po to na pocztę.
Zajrzyjmy do środka:
Niestety nie widzę tu żadnej konkretnej nazwy modelu produktu.
Wnętrze włącznika
Standardowo, zdejmujemy przednią pokrywę:
Oznaczenie PCB: 2PW128526A
W środku jest TYWE3S, czyli ESP8266:
Dokonałem dla Was skróconej analizy PCB:
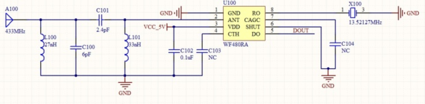
Mały układ w SOIC8 to odbiornik RF433. Posiada on antenkę na samym PCB, zrobioną ze ścieżki, oraz zewnętrzny rezonator kwarcowy. Podłączony on jest do układu SS29RX1504 w SOIC16 poprzez jeden sygnał. SS29RX1504 z kolei dekoduje odebrane RF i przekłada go na sygnały dla TYWE3S. SS29RX1504
ma również podłączone zwykłe przyciski dotykowe i też zdarzenia ich wciśnięcia przekazuje do TYWE3S. SS29RX1504 również obsługuje tutaj uczenie się kodów pilotów - czyli jak wciśniemy jeden z przycisków dotykowych dłużej, to widoczny na zdjęciu buzzer (też podłączone do SS29RX1504) daje sygnał, a sam SS29RX1504 czeka na odebranie kodu RF od pilota i wtedy go zapamiętuje i paruje z tym przyciskiem.
Jakie z tego wnioski?
Moduł WiFi TYWE3S "nie wie" czy przycisk wciska użytkownik, czy też może czy moduł RF 433 "symuluje" wciśnięcie przycisku.
RF433 będzie dalej działać po zmianie firmware TYWE3S.
Ktoś mógłby jeszcze zapytać, co to za układ RF to użyto?
Pewnie coś w stylu:
Wgrywanie Tasmoty
Było to już wiele razy omawiane. Użyłem tej metody co zwykle - esptool.py z Arduino (z paczką ESP) oraz prosty konwerter USB na UART, LDO 3.3V, GPIO0 na sztywno na masę, absolutne minimum układu:
Na zdjęciu widać, gdzie się przylutowałem z kabelkami.
Więcej szczegółów o programowaniu ESP znajdziecie w moich starszych tematach, np:
https://www.elektroda.pl/rtvforum/topic3749207.html
Nie sprawdzałem, czy tuya-convert wziąłby ten włącznik, ale o tym też był temat:
https://www.elektroda.pl/rtvforum/topic3769864.html
Zrzuty ekranu z Tasmoty:
Po zmianie firmware RF dalej działa:
Podsumowanie
To był już kolejny temat o kolejnym włączniku światła z WiFi, tym razem na ESP.
Mimo wszystko mam nadzieję, że komuś się to przyda - jeśli traficie na podobny lub zbliżony model PCB włącznika, to nie będziecie musieli ręcznie szukać bądź zgadywać konfiguracji pinów, wszystko co potrzebne w tym temacie zostało już podane.
Dodatkowo udało nam się zobaczyć jak wygląda sposób podłączenia RF433. Moim zdaniem jest on co najmniej sprytny. "Nieświadomość" modułu WiFi względem RF433 jest wielkim plusem, bo nawet po zmianie firmware ESP sterowanie przez RF dalej działa.
To z mojej strony tyle. Rzeczy takie jak aplikacja producenta, czy tam tez Tasmota, były już omawiane.
Jeśli z kolei nie wiecie czym jest Tasmota, to polecam m. in. ten temat:
ESP8266 i Tasmota - sterowanie przekaźnikiem WiFi krok po kroku
Warto też poznać tematykę Home Assistant:
Tutorial Home Assistant - konfiguracja, WiFi, MQTT, Zigbee, Tasmota
Dziękuję za uwagę. Jeśli trafiliście niedawno na jakiś produkt z ESP (bądź z innym układem WiFi), to dajcie znać. W razie potrzeby mogę też pomóc ze zmianą firmware i łączeniem z HA. Jeśli z kolei już poradziliście sobie ze zmianą firmware, to rozważcie opublikowanie krótkiego tematu w naszej sekcji "Urządzenia IoT" - może to pomóc innym użytkownikom w przyszłości. A za ładny i treściwy opis można nawet dostać od Elektrody drobny upominek...
Fajne? Ranking DIY Pomogłem? Kup mi kawę.
