logo elektroda
logo elektroda
X
logo elektroda
REKLAMA
REKLAMA
Adblock/uBlockOrigin/AdGuard mogą powodować znikanie niektórych postów z powodu nowej reguły.

Gdzie znajdę schemat do nocnej lampki LED?

grunio 08 Lut 2023 10:55 615 8
REKLAMA
  • #1 20428554
    grunio
    Poziom 8  
    Witam serdecznie. Wnuczce zepsuła się lampka nocna LED która miała w sobie czujnik na dotyk oraz możliwość zmiany kolorów.
    Myślałem, że zepsuł się scalak SGL8022WS więc kupiłem i wymieniłem. Lampka zapala się ale po chwili sama gaśnie. Nie mogę nigdzie znaleźć schematu do tej lampki a tym bardziej nowej płytki głównej. Fajnie by było jak by ktoś mi w tej naprawie pomógł.
    Bardzo dziękuję.
  • REKLAMA
  • #2 20430061
    kyku
    Poziom 19  
    A po co ten schemat, jak tam jest kilka elementów na krzyż?

    Sprawdzić wszystkie te tranzystory Q1..Q5 i kondensatorki, masz tam jeszcze drugi scalak w TSSOP-24, zdaje się od regulacji ściemnianiem/kolorami, pomierzyć czy na układzie SGL8022W są prawidłowe napięcia wg noty katalogowej.
    Skądinąd nie opłaca się takich rzeczy naprawiać, a jeśli hobbystycznie, to tym bardziej miernik w dłoń i do dzieła.
  • REKLAMA
  • #3 20430905
    grunio
    Poziom 8  
    Witaj. No właśnie nie mogę znaleźć noty katalogowej tego scalaka. No i faktycznie chcę tą lampkę naprawić hobbystycznie i w oczach wnuczki mieć to coś by zawsze mogła liczyć na jakąś małą naprawę u dziadka. ten Q1 jak i pierwszy scalak SGL8022W już wymieniłem a pozostałych nie ruszałem. No i tego TSSOP-24 też nie. Niby reaguje na włączenie lecz po chwili się sama ściemnia. I dlatego nie wiem co jest grane
  • #4 20431324
    kyku
    Poziom 19  
    SGL8022W nota w załączeniu po EN, są tam przykładowe schematy użycia.
    SGL8022WS nota w załączeniu po CN i przetłumaczona z google translatorem na EN, bo nie ma dostępnej wersji EN.

    Pomiędzy seriami
    SGL8022W/SGL8022K/SGL8022WS/SGL8022S/8023W
    występują drobne różnice (ilość ch., i/o)

    SGL8022W a SGL8022WS różnią się pinem 1 gdzie dla ...W jest OSC a dla ...WS jest OP3. Ale tak nie do końca, bo dla wcześniejszej wersji 1.0, pin 1 tego scalaka nie miał OP3 i był NC.

    Więc dla pewności czy kolega podmienił właściwy ten scalak.

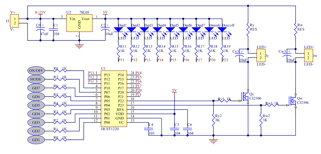
    Ten drugi scalak to może MCU tej samej firmy co ten touch IC (Sigma), bo mają taki na 24 piny SG8F080P, albo inny chińczyk HC8T1220. Dołączam datasheet. Oczywiście zapomnijmy o tej lampce jeśli coś z tym układem się stało.

    Płytka w białej farbie, nie widać ścieżek, trudno coś rozpoznać, ciężko będzie, ale kombinuj.

    Poglądowo schematy
    Gdzie znajdę schemat do nocnej lampki LED?
    Gdzie znajdę schemat do nocnej lampki LED?
  • #5 20431429
    grunio
    Poziom 8  
    Dzięki za SUPER podpowiedź. I chyba masz rację bo wydaje mi się, że scalak był SGL8022W a ja kupiłem i zamontowałem SGL8022WS. Postaram sie gdzieś kupić ten pierwszy i zamontować. Oczywiście dam odpowiedź.
    Jeszcze raz dzięki.
    Odezwę się jak wyszło
  • REKLAMA
  • #6 20432862
    kyku
    Poziom 19  
    grunio napisał:
    Niby reaguje na włączenie lecz po chwili się sama ściemnia. I dlatego nie wiem co jest grane

    Nie, żeby się jakoś specjalnie czepiam, ja dla dobra, ale czy nie powinieneś dążyć do zrozumienia działania tego układu?
    Podnieś nogę pin 1 tego układu z końcówką ..WS i zobacz czy dalej lampka się sama ściemnia.
  • REKLAMA
  • #7 20432970
    grunio
    Poziom 8  
    No właśnie ten pin nie ma nigdzie dalej połączenia.
  • #8 20433314
    kyku
    Poziom 19  
    Ale w wersji SGL8022W ma, więc jeśli między pin 1 OSC a pin 3 VDD jest 47k to znaczy, że był układ SGL8022W, a jeśli nie ma, to jest dobrze SGL8022WS i pin 1 może być nie podłączony.

    Jeśli się sama ściemnia i efekt jest taki sam jak byśmy sami dotykali czujnik dotyku, to trzeba szukać czemu pole dotyku jest wyzwalane, czyli sprawdzić pin 2 VC kondensatory, pin 5 rezystor z czujnikiem, no i jakby był to rezystor na pinie 1.
    Ogólnie trzeba pomierzyć i spróbować odnieść układ do schematu, to się znajdzie przyczynę :)
  • #9 20439461
    grunio
    Poziom 8  
    Kurcze ja chyba czegoś nie rozumiem. Ponieważ na schematach wszystkich jest Qw SI2306 a ja mam w tym miejscu A2SHB. No i chyba moje połączenia elementów są inne. Jeżeli będę miał troszkę więcej czasu to postaram się zrobić na zdjęciu tej płytki jak są one połączone. Bo już pomału brakuje mi sił i nerwów.

    Mam nadzieję, że jakoś się połapiecie z tego rysunku.
REKLAMA