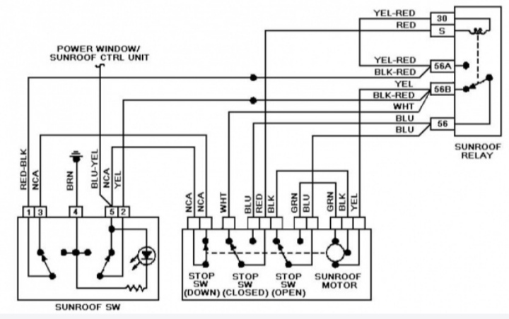
Witam, w załączniku przesyłam schemat elektrycznego szyberdachu i zdjęcia krańcówek silnika. Szyberdach nie otwiera się automatycznie tylko należy cały czas trzymać wciśnięty włącznik. Czy na schemacie jest zawarta informacja o możliwości otwierania i zamykania automatycznie szyberdachu?
