Radio ładnie zabezpieczone, właściwie to nie powinno mu się nic stać na takim zasilaczu podłączonym odwrotnie (przy wydajności prądowej 1A), nawet nie powinien się bezpiecznik uszkodzić. Wymienić zasilacz na inny sprawny o większej wydajności prądowej bo taki jak ten po próbie nadawania ulegnie uszkodzeniu.
Dodano po 9 [minuty]:
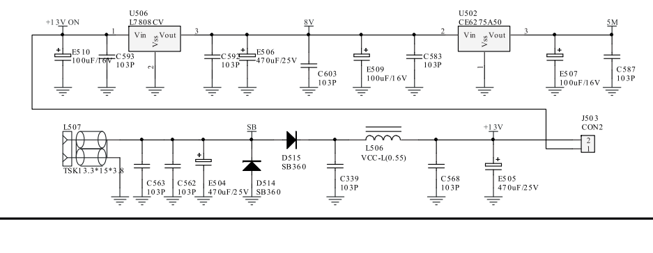
Baqo napisał: Pierwsze co mogło polecieć to bezpiecznik, potem dioda zabezpieczająca i na końcu końcówka z driverem.
Nie. Nie na zasilaczu 1A. A na pewno nie końcówka mocy. Widziałeś fragment toru zasilania?

Zasilacz o wyd 1A po odwrotnym podłączeniu pada jak mucha bez uszkodzenia bezpiecznika w radiu. Gdyby był o większej wydajności to mógłby zostać uszkodzony bezpięcznik i ew. dioda D514, a dioda D515 uchroniłaby radio przed dalszymi uszkodzeniami. Pewnie byłby jeszcze kondensator 470µ/25V do wymiany bo byłby rozerwany (E504) Dioda zabezpieczająca SB360 jest na 3A. Bezpiecznik pewno 2A i jeżeli nie został uszkodzony to tym bardziej dioda 3A. Bezpośrednio po podłączeniu odwrotnym do zasilacza ten zasilacz dostał poprzez bezpiecznik i diodę D514 zwarcia i pewnie odpłynął w siną dal bez uszkodzenia radia. Podłącz to radio do innego zasilacza i zobaczysz że jest sprawne.