logo elektroda
logo elektroda
X
logo elektroda
REKLAMA
REKLAMA
Adblock/uBlockOrigin/AdGuard mogą powodować znikanie niektórych postów z powodu nowej reguły.

Perfect HO-1930 - płyta indukcyjna jaki układ przetwornicy?

Przemcio 21 Lut 2023 20:31 444 4
REKLAMA
  • #1 20451342
    Przemcio
    VIP Zasłużony dla elektroda
    Witam.
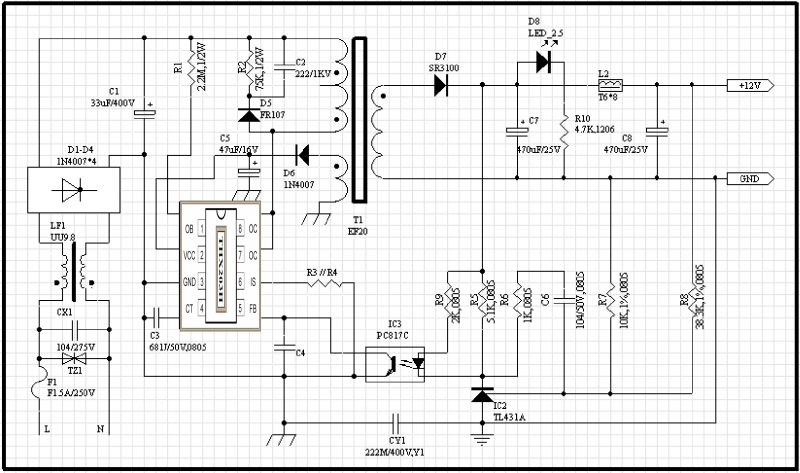
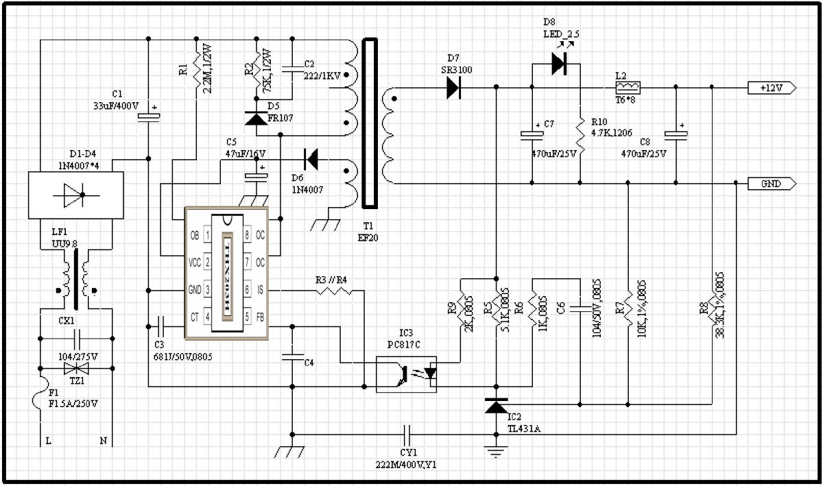
    Proszę o podpowiedź jaki układ przetwornicy jest w tej płycie Perfect HO-1930.
    Troszkę Forum przeszukałem i po wypowiedziach... nie jestem do końca pewny co tam za układ mógł być.
    Dzięki!

    PS.
    Rzadko bywam na Forum ale 10 pkt. za temat? Rozumiem wiedza też
    odczuwa skutki inflacji?
    Perfect HO-1930 - płyta indukcyjna jaki układ przetwornicy?F_001.jpg Download (166.09 kB) Perfect HO-1930 - płyta indukcyjna jaki układ przetwornicy?F_003.jpg Download (95.01 kB) Perfect HO-1930 - płyta indukcyjna jaki układ przetwornicy?F_004.jpg Download (40.36 kB)
  • REKLAMA
  • #2 20451397
    Piotr2608

    Poziom 41  
    Być może jest to Viper20 lub Viper22.
    Musisz rozrysować schemat i sprawdzić noty katalogowe tych układów.
    Może ktoś poda gotowca jak ma lub miał pod ręką takową elektronikę,
  • REKLAMA
  • #3 20451405
    mrice
    Moderator AGD
    Co do przetwornicy nie pomogę, ale co do kwestii punktów za temat to serwis dziś jest w cenie. Taniej masz np w dziale dla początkujących (3 pkt), wszystko po to, by w dziale serwis nie pisali początkujący amatorzy.
  • REKLAMA
  • #4 20451984
    alekt77
    Poziom 39  
    Sprawdź po elementach i druku czy nie będzie to taki sam układ jak w temacie: :arrow: Link
    Transformator wygląda na taki sam.
REKLAMA