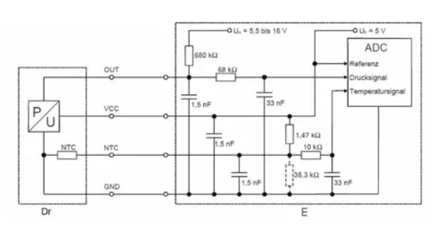
Proszę o schemat najlepiej całej instalacji elektrycznej Clio IV 0.9 TCE. Auto przy postoju kilkudniowym rozładowało akumulator do około 9V. Sprawdzałem pobór prądu bez wkładania karty i w pierwszym momencie jest około 1,2A (oświetlenie wewnętrzne nie świeci). Przy wyjmowaniu kolejnych bezpieczników i przekaźników nie ma większych zmian. Gdy wyjmuję bezpieczniki a komorze silnika to prąd spada do około 0,5A ale nigdy poniżej 100mA co było by akceptowalne. Nie mogę znaleźć kompletnego schematu by wykluczać odpowiednie moduły a także opisu bezpieczników pod maską. Dodatkowo wcześniej zauważyłem że czujnik temperatury powietrza wlotowego pokazuje -40°C a przedtem wskazywał normalnie. Kupiłem inny ale bez zmian, omomierz podłączony do czujnika wskazuje zmiany rezystancji wraz ze zmianą temperatury. Auto bez zdarzeń, grzebania, odpala normalnie, komputer nie zgłasza usterek, akumulator 3 letni, ładuje się normalnie czyli najpierw ładowanie jest około 14,5V by w trasie spaść na około 13,5V. Podejrzewam że jakiś moduł nie wchodzi w czuwanie, ale co z czujnikiem temperatury? Nie zdziwi mnie już że jakiś kabel "wyparował" od środka ale bez schematu trudno coś sprawdzić.
Aktualizacja:
Auto stało z odpiętym akumulatorem kilka dni by sprawdzić czy się sam rozładuje. Aku chyba wytrzymał głębokie rozładowanie. Podłączyłem amperomierz w szereg z aku i innego ELMa 327 do gniazda diagnostycznego. Skanowanie błędów wykazało P00AA czyli błąd czujnika temperatury wlotowej, który dało się skasować pomimo wskazania -40°C. Ale do rzeczy, po zaryglowaniu auta pobierany prąd był na poziomie 1A. Po przeszło 2 minutach spadł stopniowo od poziomu 0,02A by za chwilę się wzbudzić do kilkuset mA i znowu spadać. Pobierany prąd się cyklicznie wahał, a ELM nie usypiał. Wyjąłem ELMa z gniazda ODBII i znowu zaryglowałem auto. Po czasie 2m15s pobierany prąd spadł do 0.01A i się nie wahał. Następnie włożyłem innego ELMa (tego co był cały czas podłączony do gniazda diagnostycznego) i po zaryglowaniu pobierany prąd spadł (2:15) do wartości 0,06A i się nie wahał.
Wniosek:
Urządzeń BT wokoło jest coraz więcej. Podejrzewam, że podczas długiego postoju różne urządzenia BT (moje, sąsiadów, gości, kurierów itd.) mogły wybudzać interfejs i powodować większy pobór prądu z akumulatora który się w końcu rozładował. Problem mógł być wcześniejszy ale auto w zimie nie stało tak długo bez użycia i nie wiedziałem o tym. Teraz gniazdo jest wolne i będę testował czy problem się powtórzy.
Proszę o nie zamknięcie tematu bo -40°C nadal "panuje" na wlocie i szukam dalej. Znalazłem podobny problem ale nie ma tam rozwiązania.
https://www.youtube.com/watch?v=r6b6WtbMv9s
Zmieniłem temat z "kradnie prąd na postoju" na "czujnik temp.pokazuje -40st"
Mod.[CameR]
Aktualizacja:
Auto stało z odpiętym akumulatorem kilka dni by sprawdzić czy się sam rozładuje. Aku chyba wytrzymał głębokie rozładowanie. Podłączyłem amperomierz w szereg z aku i innego ELMa 327 do gniazda diagnostycznego. Skanowanie błędów wykazało P00AA czyli błąd czujnika temperatury wlotowej, który dało się skasować pomimo wskazania -40°C. Ale do rzeczy, po zaryglowaniu auta pobierany prąd był na poziomie 1A. Po przeszło 2 minutach spadł stopniowo od poziomu 0,02A by za chwilę się wzbudzić do kilkuset mA i znowu spadać. Pobierany prąd się cyklicznie wahał, a ELM nie usypiał. Wyjąłem ELMa z gniazda ODBII i znowu zaryglowałem auto. Po czasie 2m15s pobierany prąd spadł do 0.01A i się nie wahał. Następnie włożyłem innego ELMa (tego co był cały czas podłączony do gniazda diagnostycznego) i po zaryglowaniu pobierany prąd spadł (2:15) do wartości 0,06A i się nie wahał.
Wniosek:
Urządzeń BT wokoło jest coraz więcej. Podejrzewam, że podczas długiego postoju różne urządzenia BT (moje, sąsiadów, gości, kurierów itd.) mogły wybudzać interfejs i powodować większy pobór prądu z akumulatora który się w końcu rozładował. Problem mógł być wcześniejszy ale auto w zimie nie stało tak długo bez użycia i nie wiedziałem o tym. Teraz gniazdo jest wolne i będę testował czy problem się powtórzy.
Proszę o nie zamknięcie tematu bo -40°C nadal "panuje" na wlocie i szukam dalej. Znalazłem podobny problem ale nie ma tam rozwiązania.
https://www.youtube.com/watch?v=r6b6WtbMv9s
Zmieniłem temat z "kradnie prąd na postoju" na "czujnik temp.pokazuje -40st"
Mod.[CameR]


).