logo elektroda
logo elektroda
X
logo elektroda
REKLAMA
REKLAMA
Adblock/uBlockOrigin/AdGuard mogą powodować znikanie niektórych postów z powodu nowej reguły.

Myjka ultradźwiękowa YJ5120-1 - Po wymianie tranzystorów niby działa, jednak nie czyści.

ABM 22 Lut 2023 15:22 414 7
REKLAMA
  • #1 20452574
    ABM
    Poziom 11  
    Niedawno opisywałem problem z chińską myjką ultradźwiękową - link poniżej.

    https://www.elektroda.pl/rtvforum/topic3953557.html

    Wymiana tranzystorów ożywiła myjkę tylko pozornie, brzęczy, widać jakieś falowanie w płynie, jednak nie czyści. Zastanawiam się co może być problemem i jedyne co mi przychodzi do głowy to uszkodzenie generatora ultradźwięków na dużej płytce.

    Czy ktoś z bardziej doświadczonych Kolegów może coś podpowiedzieć?
  • REKLAMA
  • #2 20453292
    AdamC
    Poziom 29  
    Zmierz napięcie , częstotliwość na zasilaniu przetworników piezoceramicznych ultradźwiękowych - to te zamocowane na wannie.
  • REKLAMA
  • #3 20453466
    ABM
    Poziom 11  
    Napięcie pomierzę bez problemu, gorzej z pomiarem częstotliwości niestety nie mam oscyloskopu.
  • REKLAMA
  • #4 20454856
    ABM
    Poziom 11  
    Napięcie na przetwornikach to 440V, częstotliwość około 15 kHz i zmienia się +/- 500 Hz. To dużo za niska częstotliwość, co może być uszkodzone?
  • REKLAMA
  • #5 20457570
    AdamC
    Poziom 29  
    Powinno być ok. 40 kHz.
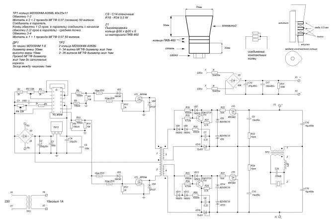
    No zostaje żmudna robota odtworzenia schematu, bo chyba raczej nie do zdobycia.
    Częstotliwość generacji najprawdopodobniej nie jest podawana z procesora.
    Zostaje sprawdzić czy rdzenie transformatorów nie są popękane, czy pojemność kondensatorów zgodna z nominałem.
    W załączniku przykładowe rozwiązanie układu.
  • #6 20458721
    ABM
    Poziom 11  
    Dziękuję za wskazówki. Niestety nie mam oscyloskopu, czasu i zacięcia. Jeśli ktoś chciałby się podjąć naprawy za rozsądne pieniądze to zapraszam na priv.
  • #7 20664851
    Mrkbula
    Poziom 8  
    Witam . Udało się coś naprawić?
  • #8 20676616
    ABM
    Poziom 11  
    Niestety, stoi i się kurzy.
REKLAMA