Dostałem 30 uszkodzonych zasilaczy Whitenergy w cenie złomu. Przedstawię tu ich wnętrza oraz spróbuję je naprawić. Jakie będą miały uszkodzenia i co będzie w środku? To się zaraz okaże. Opiszę tu każdą usterkę którą napotkałem. Celem tematu będzie praktyczna prezentacja jak wygląda naprawianie takich zasilaczy. Usterki będą dość różnorodne i zaskakujące, a na koniec spróbuję mniej więcej podsumować ile razy jaka występowała.
Otwieranie zgrzewanego zasilacza
Zaczynamy od początku, czyli od dostania się do środka.
Część zasilaczy z tej serii ma śrubki, nie ma problemu. Część jest zgrzewana.
Do ich otwierania używam noża i młotka. Ustawiam tak nóż (by wszedł w szczelinę) i uderzam w jego grzbiet. Tak z każdej strony:
Otwarte:
Po naprawie oczywiście trzeba go skleić (nie: owinąć taśmą klejącą):
Przed sklejeniem zasilacza należy sprawdzić też jego działanie pod obciążeniem!
Inne zasilacze mają po prostu ukryte śrubki:
Co jest w środku?
Zacznijmy od zapoznania się z płytką. Tutaj też, jeszcze raz, uwaga - kondensatory trzymają prąd długo i mogą bardzo mocno porazić nawet jak zasilacz jest odłączony całkowicie od sieci. O tym warto przypominać wiele razy, ale ja już przejdę do konkretów.
Najpierw demontujemy "aluminiową kanapkę", której celem jest odprowadzenie ciepła i ekranowanie. Odkręcamy śrubkę, zdejmujemy blaszki, itp.
Tworzywo między radiatorem a PCB po prostu chroni przed zwarciem.
W środku jest jedno PCB:
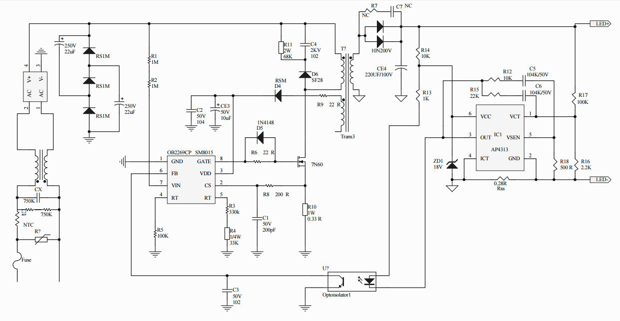
W dużym uproszczeniu: na PCB można wyróżnić stronę pierwotną i wtórną, są one odseparowane galwanicznie. Na wejściu układu są filtry przeciwko zakłóceniom (by zasilacz nie wprowadzał zakłóceń do sieci), ochrona przeciwko przepięciami (warystor), bezpiecznik. Potem jest mostek prostowniczy i kondensator filtrujący. Następnie jest układ przetwornicy flyback - tutaj osobno jeden tranzystor kluczujący i osobno kontroler. To wszystko dlatego, że to jest zasilacz impulsowy, a nie 'klasyk' 50Hz sieciowy - coś musi generować kilkanaście/kilkadziesiąt kHz przebieg na transformatorze impulsowym, który jest tańszy i wydajniejszy od 'klasyka' 50Hz. Po stronie wtórej jest dioda prostownicza (szybka, Schottkiego, o niskim spadku napięcia) oraz kondensatory, filtr już na niższe napięcie, te około 19V. Stronę pierwotną i wtórną łączy dodatkowo transoptor, który służy do regulacji napięcia wraz z TL431 znajdującym się po stronie wtórnej.
Schemat zasilacza
Na pewno będzie potrzebny nam schemat. Schematu tego zasilacza nie znalazłem w sieci, ale to nie jest problem - wystarczy zobaczyć na jakim układzie jest on zrealizowany i wyszukać schematy innych podobnych zasilaczy z nim lub podejrzeć przykładową aplikację układu z noty katalogowej (bądź z Application Notes producenta).
Niestety wszystkie zasilacze okazały się bazować na tym samym układzie, OB2269. Poniżej załączam nieco informacji o nim:
Przykładowe aplikacje, schematy:
Podobny schemat (tylko w tym z tematu jest TL431):
Jeśli chodzi o wariacje między wersjami, to zasadniczo zauważyłem trzy:
- czasem OB2269 na VDD ma diodę Zenera 15V (bądź 12?)
- czasem zamiast tego jest tam 78L15
- czasem nie ma nic
Poza tym te zasilacze są bardzo do siebie podobne, chociaż bywają w nich różne tranzystory kluczujące, itp.
Dokładnego opisu działania zasilacza nie zamierzałem tu robić, ale i tak warto jeszcze nadmienić, że sam OB2269 początkowo jest zasilany przez swój pin VIN, poprzez rezystory o dużej rezystancji bezpośrednio z linii 325V+, natomiast po wykonaniu pierwszego cyklu (po wystartowaniu) zasila go pomocnicze uzwojenie na transformatorze. To po to jest na nim jedna dioda a dalej kondensatory już na jego VDD.
Ciekawostka
Ciekawostką może być to, że PCB tego zasilacza jest zrobione też z wersją o wybieralnym napięciu wyjścia poprzez zmianę dzielnika rezystorowego na TL431. Jest na to miejsce na płytce:
SW101 - switch, przełącznik wielopozycyjny. Widać miejsce na rezystory. Ścieżka od nich idzie do nóżki TL431 (widać jego 3 luty).
Producent musiał też w tej serii oferować zasilacz z przełącznikiem pozwalającym wybrać pomiędzy, niech zgadnę, 3.3V, 5V, 9V, 12V, 14V (?), 19V?
Zakup zamienników
Teraz pora na dość kontrowersyjną kwestię, a mianowicie zakup zamienników.
Zamienniki można kupić tanio w jednym z wielu sklepów internetowych, często też w Chinach, i nieco ryzykować otrzymaniem podróbek/malowanek/klonów o niższych parametrach, albo można szukać u sprawdzonych dystrybutorów i dostać elementy wiadomego pochodzenia.
Zasilacze naprawiałem hobbystycznie, więc zaryzykowałem:
I już dodam, że mimo testów pod obciążeniem nie mam na razie nic do zarzucenia zakupionym zamiennikom.
Teraz przechodzę już do opisu napotkanych usterek.
Uszkodzenie: zimne luty
Pierwszym, ale też w przypadku tych zasilaczy najpopularniejszym uszkodzeniem są zimne bądź wyrwane luty, najczęściej przy gnieździe od zasilania (od przewodu sieciowego).
Bierze się ono stąd, że złącze jest dość słabo zamocowane (często tylko trzyma się na dwóch lutach - nie ma nawet uziemienia) i wręcz rusza się przy wkładaniu wtyczki kabla sieciowego.
Do tego dochodzi słabsze spoiwo lutownicze i problem gotowy.
Co gorsza, takie luty w środku mają tendencje do iskrzenia, co jeszcze dodatkowo może zaszkodzić zasilaczowi.
Galeria. Zimny lut przy filtrze (i to taki, jaki widać z daleka):
(dodatkowo widoczny na zdjęciu mostek z przewodu to nie moja robota, czyli ktoś wcześniej ten zasilacz już naprawiał)
Inny zasilacz, to sama sytuacja:
Tym razem przy mostku prostowniczym:
Tym razem przy nóżce kondensatora elektrolitycznego, tego na 400V, tuż za mostkiem Greatza (on magazynuje dość dużo energii, więc nic dziwnego że przy ładowaniu/rozładowywaniu iskrzyło):
Iskrzące luty:
Inny zasilacz, gorsza sytuacja:
To samo powtarza się w różnych zasilaczach:
I znowu:
Widoczne są duże zniszczenia ścieżek:
Wypalony większy otwór w PCB przy nóżce:
Złącze którego nóżki iskrzyły, nóżki do wyczyszczenia przed ponownym lutowaniem:
Jeden z wyjątkowo zniszczonych zasilaczy. Podkreślam tutaj, że naprawdę on miał tylko te ścieżki popalone - nawet tranzystor kluczujący nie był przebity.
Zdjęcia po kolei przed czyszczeniem, po czyszczeniu, w trakcie robienia połączeń zworkami:
Zworki robię grubymi nóżkami od innych elementów, mam ich kolekcję już ścietych. Ważne też, by poprzez nasze robienie zworek nie ucierpiał dystans między ścieżkami.
Przy złączu zdrapuję soldermaskę z resztki ścieżki oraz zanieczyszczenia z nóżki złącza:
Wokół nóżki złącza robię "pętelkę" ze zworki, by lepiej się potem trzymało:
Tak naprawiony zasilacz już działa:
Dla zasady poprawiam pozostałe luty.
Rozwiązanie: oczyszczamy PCB, oskrobujemy piny złącza np. pilniczkiem, robimy na nowo luty. Można dodatkowo wzmocnić je zworkami (ucięte nóżki rezystorów):
Uszkodzenie: spięcie od zagubionej kulki cyny
Teraz raczej bardziej ciekawostka, ale też mi się to trafiło raz. W środku zasilacza latała mała kulka cyny (pewnie przy produkcji im kapnęło), która ostatecznie trafiła niefortunnie między nóżki tranzystora kluczującego i zrobiła spięcie. Tranzystor przetrwał, kontroler przetwornicy nie. Również mostek prostowniczy i bezpiecznik były do wymiany:
Sprawdziłem też pozostałe elementy, np. diodę i rezystor bramkowy od MOSFETa, ale tam w porządku:
(ten rezystor ma kod SMD 100 ale on oznacza 10 * 10^0 czyli 10*1 czyli 10, nie 100, mamy tu potencjalną pułapkę dla początkujących).
Po wymianie elementów zasilacz działa (ale wymianę OB2269 opiszę poniżej).
Uszkodzenie: spalona nóżka filtru
Ten problem trafił się raz, ale może kogoś zaskoczyć, więc warto o nim wspomnieć. Było to w zasilaczu z "iskrzącym gniazdem". Zasilacz ten miał sprawny tranzystor kluczujący i kontroler przetwornicy. Zdjęcie:
Ten czarny przewód to nie moja robota, tam było już grzebane. To mówi o tym, jak często się tam palą ścieżki...
Po wymianie dławika na inny z innego zasilacza wszystko działa:
Uszkodzenie: zwęglony bolec w złączu żeńskim od 230V
Uszkodzenie to wynika ze słabego styku pomiędzy kablem sieciowym i jego gniazdem żeńskim w zasilaczu. Niedociśnięcie kabla, poruszanie nim, jak i sama niska jakość gniazda powodują iskrzenie i po jakimś czasie zwęglenie styków:
A tu jeszcze inny zasilacz, tu całkiem tragedia, jeden pin zaraz w ogóle wypadnie:
Rozwiązanie: Po prostu musimy wymienić gniazdo na nowe, ew. zamiennik z innego nienaprawialnego zasilacza. W ostateczności (jak chcemy użyć zasilacza do DIY) to można bezpośrednio przylutować kabel...
Uszkodzenie: uszkodzony przewód
Tu raczej nie ma co omawiać, ale też zdarzyło się co najmniej ze dwa razy. Przewód idący od zasilacza do laptopa (z tym 19V) słabo bądź wcale nie łączy, zazwyczaj przy wtyczce. Rozwiązanie to wymiana przewodu (tudzież jego sztukowanie, lecz nie polecam, chyba, że uruchamiamy zasilacz w celach DIY).
Po usunięciu wtyczki Jack idącej do laptopa wszystko jest ok:
Podobne uszkodzenie, lecz tutaj wprost niemalże wyrwany kabel (jak chcemy go uciąć i przylutować do PCB to trzeba zabezpieczyć go przed wyrwaniem, np. zrobić chociażby ten guzełek na nim):
Uszkodzenie: spalony bocznik między źródłem klucza a masą
Zaczynamy nieco bardziej elektroniczne uszkodzenia.
Rezystor bocznikujący służy do pomiaru prądu, przetwornica mierzy na nim spadek napięcia względem masy i dzięki temu (z prawa Ohma) też może poznać prąd (gdyż znamy opór tego rezystora).
Rezystor ten jest pomiędzy źródłem MOSFETu a masą, tutaj:
Jest to rezystor o małej rezystancji, gdyż nie chcemy mieć na nim strat. Jest też na dużą moc, gdyż płynie przez niego duży prąd i może się grzać.
Rezystor ten musi być dobrej tolerancji i nie radzę wsadzać tam innych.
Objawy uszkodzenia:
- po prostu na multimetrze widać, że nie ma tego 0.22 omów tylko znacznie większy opór jest
- kondensator 400V ładuje się do 325V ale przetwornica nie startuje
- przetwornica wykonuje cykl startowy, nie daje napięcia na wyjściu i od nowa rozpoczyna cykl. Rozważmy schemat:
Przebity rezystor R10 między kluczem a masą skutkować będzie tym, że przetwornica rozpocznie ładowanie kondensatora zasilającego CE3 przez rezystory R1 R2, gdy CE3 naładuje się wystarczająco to przetwornica wystartuje, ale prąd nie popłynie przez klucz (gdyż R10 jest rozwarty), więc też prąd nie pojawi się na uzwojeniu pomocniczym przy D4, więc nie będzie miało co podtrzymać napięcia na CE3 i CE3 się rozładuje i cykl rozpocznie się od nowa.
(ten dodatkowy kondensator elektrolityczny możecie zignorować, po prostu sprawdzałem czy to coś da)
Uszkodzenie rezystora może być widoczne z zewnątrz:
Inny zasilacz. Olbrzymia rezystancja zamiast spodziewanej bardzo małej:
Winny znów rezystor. Nie jest spalony, lecz... nóżkę ma przerwaną:
Kod paskowy wskazuje na 0.22Ω. Przylutujmy na próbę zamiennik:
Teraz dwa zasilacze identyczne, też z taką samą usterką. Proszę przyjrzeć się rezystorom:
Inny model zasilacza, inny kolor rezystora, tym razem widoczne przepalenie:
Uszkodzenie: spalona dioda Zenera na VDD kontrolera przetwornicy
Tę usterkę spotkałem zasadniczo tylko raz (no dobra, może dwa razy, ale druga w wersji z uszkodzonym też OB2269).
Niektóre zasilacze mają diodę Zenera przy kondensatorze przy VDD od OB2269, w miejscu zaznaczonym strzałką:
Dioda nie zawsze tam jest obecna. Spotkałem trzy typy zasilaczy. Z diodą Zenera tam, z niczym, oraz ze stabilizatorem napięcia 78L15 zamiast diody.
Przykład z 78L15:
Inny zasilacz, ta sama płytka - 78L15 zastąpiony zworką:
Ale wracając do uszkodzenia.
Objaw uszkodzenia: zwarcie między VDD OB2269 a masą, na kondensatorze jest 325V, przetwornica nie startuje.
No i nie ma jak startować - przecież zasilanie OB2269 jest zwierane do masy przez zwartą diodę...
Po wylutowaniu z układu dioda ma bardzo małą rezystancję w obie strony:
Zasilacz działa nawet bez tej diody, ale dla zasady dałem tam 15V zenerkę.
Pomiar napięcia na VDD z innego zasilacza (15V tam jest):
Uszkodzenie: spalony mostek prostowniczy
Kolejne dziwne uszkodzenie, które trafiło mi się zasadniczo tylko ze dwa razy.
Zwarty mostek prostowniczy - on i tylko on (rzecz jasna też bezpiecznik).
Oczywiście pierwszą reakcją naszą na to powinno być dokładne zbadanie reszty układu, tranzystora kluczującego, itp...
Jednak w moim przypadku rzeczywiście był winny tylko mostek:
Element do wymiany: KBP307:
Zamiennik musi mieć co najmniej takie parametry jak ten uszkodzony.
Wymieniamy (bezpiecznik też oczywiście):
Zasilacz rusza, chociaż ten elektrolit też raczej wymienię:
Druga sytuacja. Nieco inny zasilacz - też zwarcie na mostku prostowniczym:
Co się stało z jego nóżką?
Wygląda na to, że był zimny lut. Iskrzyło aż mostek padł...
Uszkodzenie: spalony tranzystor kluczujący
Klasyczna, typowa usterka.
Wraz z przebitym tranzystorem z reguły uszkadzane są też inne elementy, oczywiście bezpiecznik, czasem mostek prostowniczy, czasem kontroler przetwornicy.
Przy testowaniu wylutowanego tranzystora MOSFET należy uważać, bo jak przypadkowo naładujemy mu bramkę to będzie on przewodzić - to normalne.
Zwarcie na kluczu:
Tu akurat spalił się też rezystor bocznikujący, ten 0.22 omy:
Wymieniamy:
W takiej sytuacji może też ulec uszkodzeniu główny kontroler przetwornicy. Nie mam na ten moment 100% rzetelnej metody określenia czy jest on w porządku. Dużo też może zależeć od tego czy mamy ten kontroler i od ceny klucza i tego kontrolera. Dodatkowo w nocie katalogowej kontrolera może być "Test Circuit", czyli minimalny układ testowy który pozwala sprawdzić czy element działa...
Ta usterka powtarzała się w różnych konfiguracjach. Dwa wylutowane przebite tranzystory - 20N65C3 i 20N60C3.
Czasem też tranzystor zabierał ze sobą mostek prostowniczy. Swoją drogą też warto pamiętać o wymianie pasty termoprzewodzącej. UWAGA: Przy wymianie tranzystora trzeba też zwrócić uwagę na to, czy jedno z jego wyjść jest wyprowadzone na jego obudowę a jeśli tak to czy chcemy by było one zwarte do radiatora. Można zrobić duże spięcie! Do izolacji tego służa podkładki mikowe/silikonowe.
Jeszcze jedna uwaga - na bramce klucz ma rezystor 10 omów (kod 100) i diodę, mój miernik podłączony do niego piszczy, ale to nie musi koniecznie znaczyć że ta dioda jest przebita - u mnie zawsze piszczało przez rezystor, dioda była ok, nie trafiłem na sytuację by ona była uszkodzona.
Uszkodzenie: spalony kontroler przetwornicy OB2269
Kolejna usterka którą spotkałem charakteryzuje się sprawnym tranzystorem kluczującym, ale uszkodzonym OB2269. Występuje w kilku wersjach.
Jej głównym objawem (oprócz braku pracy przetwornicy mimo obecności 325V na kondensatorze elektrolitycznym) jest zaniżone napięcie (bądź jego brak) na VIN lub VDD od OB2269:
Napięcia starałem się porównywać z tymi z noty katalogowej oraz z tymi z poprawnie działającego zasilacza.
Pomiar na VIN (to zdecydowanie za mało!):
Porównałem to ze sprawnym zasilaczem (nie zawsze jest taka możliwość, ja miałem ten komfort) i sprawny miał znacznie wyższe napięcie niż te 7V na VIN...
Pomiar na VDD:
Naprawa polega po prostu na wymianie OB2269 na nowy. Poniżej zdjęcia z procesu wymiany (daję topnik, łącze dodatkowym spoiwem 4 piny z jednej strony, nagrzewam, podnoszę jedną stronę, potem drugą tak samo, potem oczyszczam pady, potem lutuję zamiennik):
Aktualizacja: od jakiegoś roku już raczej robię nieco inaczej, grzeję grotem szybko obie strone i ściagam układ. Przy spoiwie ołowiowym i topniku jest to możliwe, wystarczą szybkie ruchy i element cały pływa, nie trzeba naginać, tak bezpieczniej.
Uszkodzenie: spalony kontroler przetwornicy OB2269 + spalona
dioda Zenera
To samo co wcześniej, ale dodatkowo ze spaloną diodą Zenera na VDD OB2269.
Pomiar na VIN (to zdecydowanie za mało!):
Pomiar na VDD:
Dodatkowo pomiar rezystancji wykaże, że dioda Zenera Z1 (ta między VDD a masą) jest zwarta.
W tej sytuacji najpierw wymieniłem OB2269. Użyłem metody dawania dodatkowego spoiwa na piny (by je razem podgrzać) a potem po podgrzaniu unoszeniu najpierw jednej, a potem drugiej strony układu.
UWAGA: nie podnosimy układu siłą, bo wyrwiemy ścieżki i będzie problem. Najpierw cyna ma być płynna.
Oczywiście do odlutowania używamy topnika, po odlutowaniu układu czyścimy płytkę, itp.
Przebita dioda Zenera:
Przetwornica nawet bez tej diody pracuje (ona zabezpieczenia przed za dużym napięciem, niektóre zasilacze jej nie mają wcale):
Bez tej diody na VDD jest 13V:
I tak warto wsadzić zamiennik:
Uszkodzenie: spalony kontroler przetwornicy OB2269 + spalony
rezystor bocznikujący
Sytuacja tak jak poprzednio, lecz w zasilaczu bez diody Zenera na VDD.
OB2269 też był uszkodzony, był ten sam objaw z za niskim napięciem na VIN oraz nie było objawu "napięcie na VDD rośnie i spada" jak w przypadku przebitego bocznika.
Napięcie na VIN przed wymianą OB2269 - 7V:
Napięcie na VIN po wymianie OB2269 - 17V:
Ale tym razem też był przebity bocznik, mimo iż nie miał wizualnie pęknięć. Przetwornica nie wstawała, po prostu zaczęła mieć objaw "napięcie na VDD rośnie i spada"
Przymiarka zamiany bocznika, po jego przylutowania przetwornica już działa:
Płytka zasilacza
Oczywiście nie naprawiłem wszystkich zasilaczy. Część poszła na części. W związku z tym mogę pokazać tu oczyszczone PCB:
Do uzupełnienia jak znajdę fotkę, jakby ktoś szukał to dajcie mi znać na PW
Sekcja transformatora
Teraz można jeszcze przeprowadzić sekcję transformatora impulsowego w celu pokazania Wam jak zbudowany jest on od środka.
Sekcję zacząłem od zdjęcia taśmy. Od razu widać, że z wierzchu jest pasek miedziany, jeden zwój, połączony razem kroplą cyny, podłączony do jednej z nóżek transformatora:
Po jego zdjęciu trafiłem na problem z rozdzieleniem połówek transformator. Są one często sklejone. Moim sposobem na to jest gotowanie transformatora w garnuszku z wodą:
Oto dwie połówki rdzenia. Widać, że mają przerwę (szczelinę, na środkowej nóżce), gdyż jest to topologia flyback:
Teraz odwijamy.
Przy odwijaniu zwróciłem uwagę na kilka rzeczy.
- podłączenia uzwojeń są zabezpieczone koszulkami przeźroczystymi by nie było tam spięć (w najtańszych zasilaczach z Chin tego nie ma)...
- uzwojenia są nawijane kilkoma drucikami równolegle, by m. in. zredukować efekt naskórkowy
- mamy też znów uzwojenie ekranujące, pasek miedziany
- w oczy rzuca się zwój pomocniczy, wyróżnia się znacznie od wtórnego i pierwotnego
Podsumowanie
Zabawa była przednia i zaskakująca - oczekiwałem problemów z kondensatorami, ale na takie nie natrafiłem. W tej serii (a dokładniej w tym zestawie zasilaczy który otrzymałem) one chyba wcale nie wystąpiły. Szkoda, mój ESR70 nie miał swoich pięciu minut (chociaż oczywiście pomiary wykonałem).
Innych usterek napotkałem wiele - postaram się tu oszacować ile one występowały. Dokładnej statystyki nie zrobiłem, zresztą przy tak małej próbie nie miałoby to sensu, nie byłoby to reprezentatywne.
- 40% około to problemy ze złączami 230V bądź z ich lutami (plaga w tej serii)
- 30% około to spalone boczniki (cały czas ten sam rezystor 0.22R uparcie; pewnie producent mógł dać na nieco większą moc go... i podkreślam, tylko ten jeden rezystor padał, reszta była sprawna)
- 10% to około spalone klucze
- pozostałe 20% to mix różnych uszkodzeń (kontroler, przewód, mostek prostowniczy, spalona nóżka cewki, dioda zenera, itd itd)
Trudno jest nie odnieść wrażenia, że większości z tych problemów można by uniknąć jakby się lepiej zaprojektowało zasilacz i użyło wyższej jakości komponentów. Jeszcze te nieszczęsne złącza i zimne luty... a druga sprawa, że większość z tych usterek bardzo łatwo jest naprawić bardzo małym kosztem. Zresztą, zasilacze nawet nosiły ślady już wcześniejszych napraw, co pokazałem na zdjęciach. Szkoda, że nie dano im jeszcze jednej szansy...
Fajne? Ranking DIY Pomogłem? Kup mi kawę.
