Znalazłem jeszcze parę zdjęć i podłączyłem wg nich i wszystko działa bez problemu, ale bardzo wam dziękuję za zainteresowanie, podpowiedzi i sugestie.
Mam jeszcze jedno pytanie, tam jest stały plus, to znaczy, że jest tam prąd nawet po wyłączeniu zapłonu, czytałem na forum megane, że często pali się właśnie to złącze, chciał bym tego w przyszłości uniknąć i wpadłem na pomysł aby w plusowy przewód wpiąć Bezpiecznik np 5 lub mniejszy,co o tym myślicie?
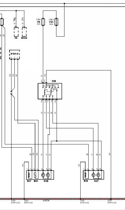
Schemat podłączenia wg kolorów oraz zdjęcie które bardzo mi pomogło wrzucam dla potomnych

.
