logo elektroda
logo elektroda
X
logo elektroda
REKLAMA
REKLAMA
Adblock/uBlockOrigin/AdGuard mogą powodować znikanie niektórych postów z powodu nowej reguły.

Lupo 1,4 16V 75 KM BBY - Błąd P1542, przepustnica, EPC, osiągi, wymiana sterownika

wojciechjanusz 09 Cze 2023 15:29 1674 21
REKLAMA
  • #1 20610818
    wojciechjanusz
    Poziom 28  
    Lupo 1,4, 16V 75 KM silnik BBY.
    Obecnie pokazuje błąd P1542 - patrz załącznik.
    Po nocnym postoju jest najczęściej ok, kontrolki gasną i ma prawidłowe osiągi. Ale już po pierwszym krótkim postoju i ponownym odpaleniu - na ciepłym silniku - zapala się zawsze kontrolka EPC i czasami check engine. Osiągi spadają dramatycznie.
    Zacząłem od wymiany przepustnicy (używka), nie pomogło, ale ponieważ wtedy (sprawa ciągnie się już trzeci tydzień) silnik nie zachowywał się stabilnie na wolnych obrotach jak teraz, czasem także nie reagował na gaz - uznałem, że używka jest także niesprawna. Ponieważ żona ma Lupo 1,4 16V 75 KM automat z silnikiem AUA i z identyczną przepustnicą - zamieniłem je miejscami. Ta moja, niby wadliwa w silniku AUA pracuje ok, a ta na pewno sprawna z silnika AUA w silniku BBY pokazuje błąd. Stąd wiem, że na pewno to nie jest problem przepustnicy.
    Następny krok - znalazłem w sieci ofertę na identyczny jak mój sterownik, z firmy w Polsce, która zajmuje się oprogramowaniem i naprawą sterowników. Wysłałem im mój sterownik, przepisali oprogramowanie z mojego do tego drugiego. Po podłączeniu - przykrość - nie ma poprawy.
    Trzeci krok - wymontowałem pedał gazu, otworzyłem moduł potencjometrów, trysnąłem preparatem do potencjometrów na ścieżki oporowe, założyłem, nie ma poprawy.

    Jeszcze dodam - pierwsze objawy pojawiły się podczas dłuższej jazdy, zgasł, jeżeli wówczas odpalał, to nie reagował na gaz, w ogóle nie wchodził na obroty, wolne obroty falowały. Potem zaczęło się to zmieniać, obecnie pali dobrze, wolne obroty są stabilne, reaguje na gaz, ale nie wchodzi na obroty, maks. 3.000. Błędu nie można wykasować, więc i adaptacji nie można przeprowadzić. Zresztą jest wątpliwość o konieczności przeprowadzenia adaptacji, skoro po nocy kontrolki się nie zapalają i osiągi są prawidłowe.

    Bardzo proszę o konstruktywne uwagi i pomoc.
  • REKLAMA
  • #2 20611011
    carrot
    Moderator Samochody
    Skoro wymiana przepustnicy i sterownika nie przyniosła poprawy to należy się zainteresować stanem wiązki kabli pomiędzy ww podzespołami. Sprawdzić przejścia i to nie za pomocą miernika tylko żarówki halogenowej
  • #3 20611260
    wojciechjanusz
    Poziom 28  
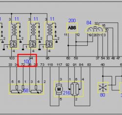
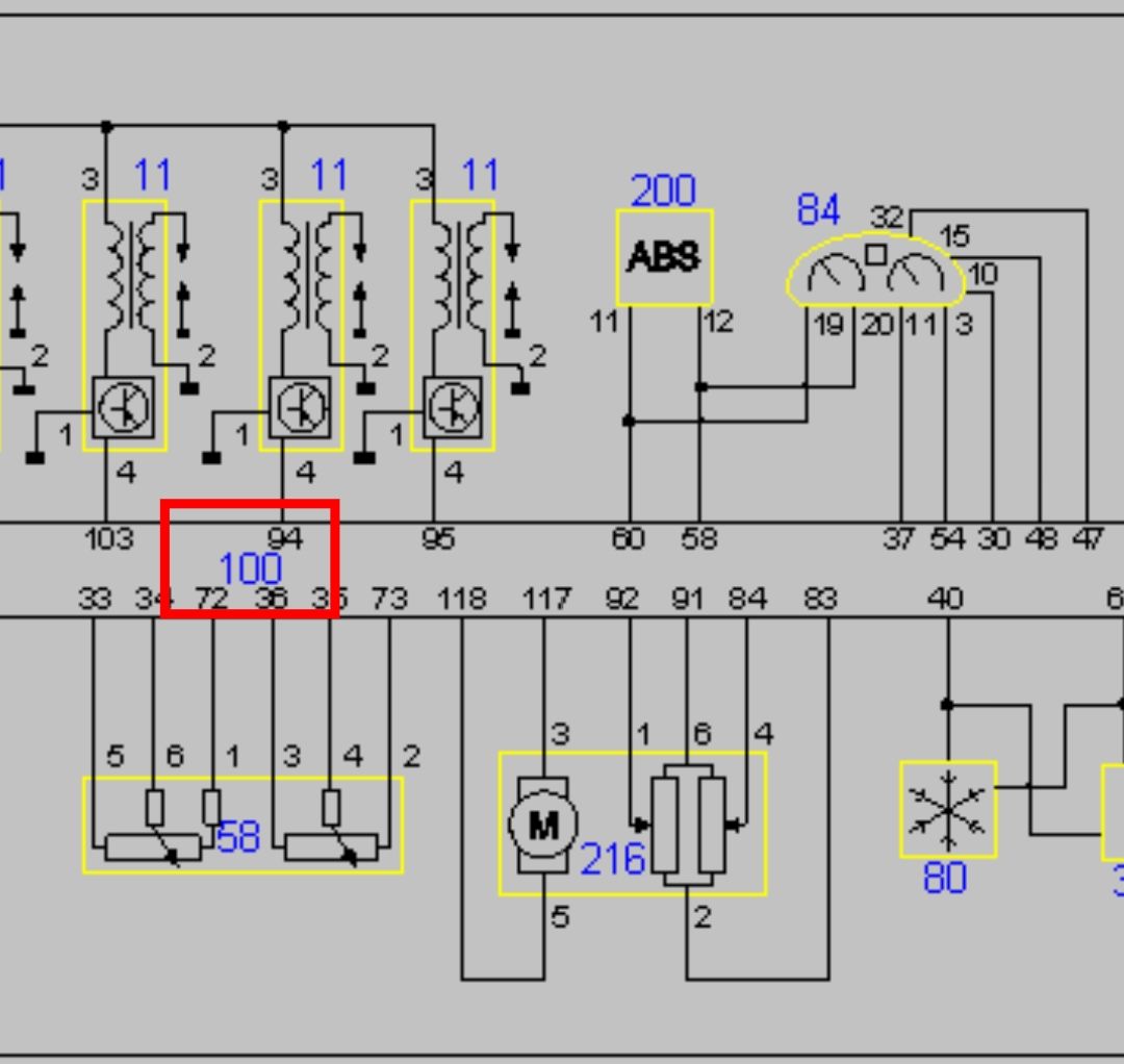
    Czy miałby ktoś pinologię sterownika Lupo 1,4 16V 75 KM silnik BBY, sterownik 036 906 034 CE ? Najlepiej schemat uwzględniający podłączenie przepustnicy.
  • Pomocny post
    #4 20611482
    piotrekwoj1
    Poziom 42  
    Tu masz wycinek 216 to przepustnica.
    Lupo 1,4 16V 75 KM BBY - Błąd P1542, przepustnica, EPC, osiągi, wymiana sterownika
  • REKLAMA
  • #5 20611557
    johnny833
    Poziom 38  
    Twój problem polega na całkowitym braku diagnozy. Trzeba pomierzyć linie sygnałowe ,masy i zasilanie 5v podczas usterki. A jak bym miał zgadywać to "rozepchane" piny we wtyczce od przepustnicy.
  • REKLAMA
  • #6 20611601
    wojciechjanusz
    Poziom 28  
    Pomierzyłem napięcia na wtyczce przepustnicy - pin 2 z masą = 5V, pin 2 i pin 6 (czyli masa) = 5v.
    Czyli jest zasilanie prawidłowe i jest masa.
    Piny we wtyczce przepustnicy wyglądają dobrze, nie są rozepchane. Na wszystkich pinach oprócz 6 pojawiają się napięcia.

    Czy jest możliwe dla powstania tego błędu uszkodzenie pedału gazu?
  • #7 20611627
    ociz
    VIP Zasłużony dla elektroda
    Na odpiętej? Jeśli tak to nic nie pomierzyłeś.
  • #8 20611679
    wojciechjanusz
    Poziom 28  
    ociz napisał:
    Na odpiętej? Jeśli tak to nic nie pomierzyłeś.
    Ale przynajmniej sprawdziłem, że wiązka jest na wszystkich pinach podłączona do sterownika. I że sterownik podaje na potencjometry napięcie 5V. Samej przepustnicy jestem pewien na 100%, bo jak pisałem wyżej - to już trzecia i dodatkowo wkładałem je do innego silnika i tam pracują prawidłowo. Wszystkie. I ta pracująca prawidłowo w tym drugim silniku, u mnie nie likwiduje problemu.
  • #9 20611701
    johnny833
    Poziom 38  
    Jak wiesz że masy i zasilanie niby dobre ,to teraz trzeba sie skupić na tym co widzi ster z TPS w przepustnicy jak i z APPS. Poszukaj odpowiednich parametrów. Czasem trzeba posiedzieć z oscyloskopem nad taką usterką.
  • REKLAMA
  • #10 20611710
    ociz
    VIP Zasłużony dla elektroda
    wojciechjanusz napisał:
    Ale przynajmniej sprawdziłem, że wiązka jest na wszystkich pinach podłączona do sterownika. I że sterownik podaje na potencjometry napięcie 5V.

    Wstaw sobie rezystor 100 Mohm na linii 5V, i jakie będzie zmierzone napięcie przy odpiętej wtyczce? Wciąż 5V. Także nic nie sprawdziłeś.
  • #11 20612901
    wojciechjanusz
    Poziom 28  
    ociz napisał:
    wojciechjanusz napisał:
    Ale przynajmniej sprawdziłem, że wiązka jest na wszystkich pinach podłączona do sterownika. I że sterownik podaje na potencjometry napięcie 5V.

    Wstaw sobie rezystor 100 Mohm na linii 5V, i jakie będzie zmierzone napięcie przy odpiętej wtyczce? Wciąż 5V. Także nic nie sprawdziłeś.

    Ok, dzisiaj wpierw sprawdziłem wiązkę przepustnicy (wtyk przepustnicy - wtyk sterownika), przy pomocy żarówki 21W. Wszystkie przewody i piny na obu wtykach były ok. Potem wpiąłem się po kolei w przewody przepustnicy i sprawdziłem napięcia przed odpaleniem i w czasie pracy silnika.
    Napięcie +5V (pin2) jest stabilne, nie skacze, zmiany są rzędu 0,1V w zależności od tego czy silnik pracuje, czy tylko włączona jest stacyjka. Napięcie ślizgacza na pinie 1 po włączeniu stacyjki 0,9V, na pracującym silniku pedał w podłodze 1,2 - 1,4V. Ślizgacz drugiego potencjometru (pin 4) przy włączonej stacyjce 4,1V, przy pracującym silniku pedał w podłodze do 4,4 - 4,7V.

    Zdjąłem filtr i popatrzyłem na zachowanie się przepustnicy - przy pracującym silniku z pedałem w podłodze (ok.3.000 obrotów) jest lekko uchylona, nigdy nie otwiera się bardziej. Ale w tym zakresie pracuje płynnie, przymyka się i otwiera nie skokowo, ale stopniowo.

    Obydwa sterowniki - ten mój stary i ten zakupiony (używka) i z przepisanym kodem immo z mojego starego - zachowują się identycznie. Raczej wątpię, aby ten zakupiony miał identyczna wadę jak ten mój stary.

    Ponawiam pytanie - czy możliwe jest powstanie tego błędu na skutek uszkodzenia pedału gazu? Wg opisu błędu, nieprawidłowe jest wskazanie tylko jednego obwodu opornościowego (G187) - jeżeli dobrze rozumiem.
  • #12 20723958
    1976proton2
    Poziom 2  

    Wg mnie powinieneś sprawdzić układ paliwowy. Błędy z przepustnicą mogą wynikać z małego ciśnienia pompy paliwa, a komputer, starając się to skorygować, wywala błąd, bo jest za dużo powietrza i za mało paliwa (w silniku benzynowym często nie ma czujnika ciśnienia paliwa, zwłaszcza niskiego, więc komputer nie wie, jakie jest, a tylko słucha sondy Lambda).
    Miałem to samo po zmianie filtra paliwa z regulatorem paliwa i pompy paliwa, wszystko śmigało, a komputer pokazywał mi ciągle błąd zakresu przepustnicy, auto gaśło, szalało, a czasem jeździło.
    Po zmianie filtra z wbudowanym regulatorem ciśnienia dalej dostawałem czasem (rzadko, tylko podczas przyspieszania i wysokich obrotów) kontrolkę EPC, ale już bez check engine, auto mimo trybu awaryjnego dalej jechało, może nie 100%, ale już bez wyłączania się czy szarpania, miałem tylko lekkie przerwy podczas przyspieszania i wtedy wywalało EPC.
    Po wymianie pompy paliwa wszystko śmiga.
  • #13 20723976
    piotrekwoj1
    Poziom 42  
    Ja sądzę że masz cały czas problem z połączeniem i albo to będzie wtyczka od przepustnicy albo wtyczka od komputera. Nie pamiętam teraz jaki był błąd ale kiedyś walczyłem z podobną usterką w Octavi, cały czas błędy przepustnicy. Wymieniona przepustnica na drugą, przedzwoniona wiązka i nic to nie dawało aż podjechałem do Skody i zakupiłem oryginalną wtyczkę z pinami. Zmieniłem i do tej pory spokój.
  • #14 20726293
    wojciechjanusz
    Poziom 28  
    Uszkodzony był sterownik.
  • #15 20726452
    1976proton2
    Poziom 2  
    U mnie pewnie to samo - ponownie blad zakresu przepustnicy , sprawdze jeszcze przewody ale przypuszczam ze rowniez sterownik , awarie w roznych momentach w roznych temperaturach silnika i obciazeniu takze..:(
  • #16 20811481
    bednarekmat
    Poziom 1  

    Witam.
    Jak wysłałeś sterownik do programowania, to nie zlokalizowali usterki?
    Mam ten sam problem w Polo, też 1.4 16V. Odpala bez problemu, wchodzi na 1200 obrotów, tak trzyma i nie reaguje na gaz. Zmieniony sterownik, przepustnica, pedał gazu. Sprawdzone kable między przepustnicą a sterownikiem. Wywala takie błędy, nie można ich usunąć.
    Lupo 1,4 16V 75 KM BBY - Błąd P1542, przepustnica, EPC, osiągi, wymiana sterownika
  • #17 20814056
    wojciechjanusz
    Poziom 28  
    Niestety, chyba nie pomogę, bo kiedy ja sam się poddałem, oddałem samochód do warsztatu. Tam walczyli z nim ponad dwa miesiące i rzeczywiści walczyli, bo byłem tam co drugi dzień. Człowiek przyznał, że nie miał jeszcze takiego przypadku. W końcu oddali go do elektronika samochodowego. Wrócił sprawny, założony ma pierwszy oryginalny sterownik, ale sterownik na pewno był mocno przetrzepany, bo jest bez aktywnego immo. Informacji co konkretnie było - nie otrzymałem., mimo, że prosiłem. Tajemnica firmowa. Dwa inne sterowniki które ja kupiłem i zakładałem - nie sprawdziły się. Pierwszy kupiłem w Poznaniu w firmie specjalizującej się w naprawach, warunek - przysłanie mojego. Przegrali kod immo (działało),przysłali dwa - mój i ten "nowy", ale błędy te same i reakcja silnika ta sama. Trzeci kupiłem i oddałem do wykasowania immo jeszcze gdzie indziej - ten sam efekt.

    No i wtedy się poddałem, oddałem auto w obce ręce. Po prawie trzech miesiącach wróciło, jeździ...
    Być może to ma jakiś związek z MAP sensorem lub z EGR-em. Czyli z elementami zasilanymi napięciem +5V, tak jak mostek opornościowy pedału gazu i przepustnicy. Na pewno nie z czujnikiem temperatury, bo był podmieniany.
  • #18 21151198
    plechtanski
    Poziom 2  
    Cześć, a gdzie oddałeś?
    Bo bez sensu mi oddawać tam, gdzie bądź, gdzie nie wiedzą co robią...
  • #19 21152787
    wojciechjanusz
    Poziom 28  
    >>21151198 Oddałem do małego warsztatu w małej mieścinie, właściciel robi tam tak trudne auta, że aż się dziwię - nie ma dla niego nigdy trudnego problemu. Ale tu powiedział, że jeszcze nie spotkał się z takim przypadkiem.
    Wiem, że wysyłał sterownik gdzieś do jakiegoś elektronika, ale ja przedtem wsadziłem tam dwa inne sterowniki, podobno ok - i to nic nie dało. Mówił o zimnych lutach na płytce przy wtyku wielopinowym, być może jest to generalnie wada tych sterowników (Magneti Marelli). To możliwe, bo objawy były zmienne, silnik żył własnym życiem, dużo zależało od temperatury w komorze silnika.

    Warsztat to okolice Ostrowi Mazowieckiej. W Warszawie nikt nawet nie chciał nawet spojrzeć na Lupo...
  • #20 21156620
    plechtanski
    Poziom 2  
    >>21152787 Fajnie, że się udało ale trochę daleko:) ja mam bardzie problem takie że jak zapali to bardzo nierówno zapala, mocno schodzą obroty, potem podbijają do góry a potem albo trzęsie silnikiem albo nie (jakby za mało paliwa dostawał) zgasisz po takim czymś zapalisz i jest ok.. w warsztacie trzymali pół roku i nic nie wykminili -serwis Bosch w Antoninku pod Poznaniem.
  • #21 21156746
    wojciechjanusz
    Poziom 28  
    >>21156620Wymieniałeś przepustnicę?
  • #22 21156761
    plechtanski
    Poziom 2  
    Podmienilem na inną ale bez adaptacji .vag com mam ale mój BT nie obsługuje...chodzi jeszcze gorzej na drugiej mam dwa błędy sensor pedał /throttle signal A. A drugi...-ll- B...
    Jak odepnę Map chodzi dobrze..dałem nowy tak samo. Zaworek par nie działał wymieniłem ale brak wpływu.. styki przeczyściłem i na pedale też.

Podsumowanie tematu

Użytkownik Lupo 1,4 16V 75 KM z silnikiem BBY zgłasza błąd P1542, związany z przepustnicą i kontrolkami EPC oraz check engine. Po wymianie przepustnicy problem nie ustąpił, co sugeruje, że przyczyna leży gdzie indziej. Użytkownik sprawdził napięcia na wtyczce przepustnicy, które były prawidłowe, oraz wiązkę kabli, która również nie wykazała uszkodzeń. Inni uczestnicy dyskusji sugerują sprawdzenie układu paliwowego, wtyczek oraz ewentualnych uszkodzeń sterownika. Wskazano również na możliwość problemów z pedałem gazu oraz konieczność użycia oscyloskopu do dalszej diagnostyki. W końcu, jeden z użytkowników podzielił się doświadczeniem, że problem został rozwiązany po oddaniu samochodu do specjalistycznego warsztatu, gdzie naprawiono sterownik.
Podsumowanie wygenerowane przez model językowy.
REKLAMA