logo elektroda
logo elektroda
X
logo elektroda
REKLAMA
REKLAMA
Adblock/uBlockOrigin/AdGuard mogą powodować znikanie niektórych postów z powodu nowej reguły.

Wymiana transformatora we wzmacniaczu CB Zetagi BV135 - jakiej ma być mocy?

Daris 14 Lip 2023 21:55 519 4
REKLAMA
  • #1 20654627
    Daris
    Poziom 20  
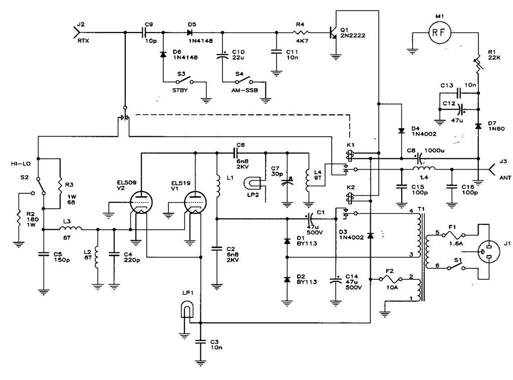
    Witam, mam wzmacniacz CB jak w temacie ze spalonym transformatorem. Muszę zamówić nowy. Jaki powinien być optymalny, żeby znów się nie spalił? Podobno właśnie transformator w tych urządzeniach był wadliwy.

    Pozdrawiam

    Wymiana transformatora we wzmacniaczu CB Zetagi BV135 - jakiej ma być mocy?
  • REKLAMA
  • Pomocny post
    #2 20655048
    aksakal
    Specjalista - urządzenia lampowe
    Bezpiecznik 1,6 A w uzwojeniu pierwotnym transformatora wskazuje, że jego moc nie przekracza 250-260 W. Przy napięciu anodowym 600 V prąd anodowy każdej lampy mieści się w granicach 200 mA (0,2 A), dla 2 Lamp - 400 mA (0,4 A), co stanowi moc 0,4 A × 600 V = 240 W. Prąd żarzenia lamp 2,5 A × 2 = 5 A, 5 A × 6,3 V = 31,5 W, do tego 1,5 W dla żarówki wskaźnika włączenia sieci - razem 33 W. Całkowity pobór mocy 240 W + 33 W = 273 W. Zapewniamy rezerwę mocy 20% - 1,2 ×273 = 328 W. Sprawność transformatorów o takiej mocy wynosi około 0,95, więc 328 W/0,95 = 345 W. Potrzebny transformator o mocy co najmniej 350 W, napięcia uzwojenia żarzenia 6,5-6,7 V x 6-7 A, uzwojenie napięcia anodowego 300 V, nie mniej niż 0,5 A.
  • REKLAMA
  • #3 20655276
    Daris
    Poziom 20  
    Bardzo dziękuję za tak merytoryczną odpowiedź.
  • REKLAMA
  • #5 20655327
    Daris
    Poziom 20  
    Podejrzewam, że właśnie tyle będzie kosztować. Dam Ci znać na PW, jak jesteś zainteresowany. Przy dwóch będzie taniej.
REKLAMA