Kolejny gotowy moduł, czyli już zmontowany układ, to dość ciekawie zapowiadający się przedwzmacniacz mikrofony elektretowego; w dodatku z zasilaniem Fantom i wyjściem symetrycznym. No normalnie "estrada" - wystarczy znaleźć wybebeszony korpus mikrofonu (najlepiej jakiś bliskowschodni "udający" profesjonalny mikrofon dynamiczny) i możemy w domowym zaciszu próbować swoich sił w nagrywanie wokali...
Mikrofony elektretowe z założenia charakteryzują się szerokim pasmem, i płaską charakterystyką częstotliwościową - może więc warto spróbować?
Wydaje mi się, że tak.
Najpierw jednak wypada się przyjrzeć z czym będziemy mieć do czynienia.
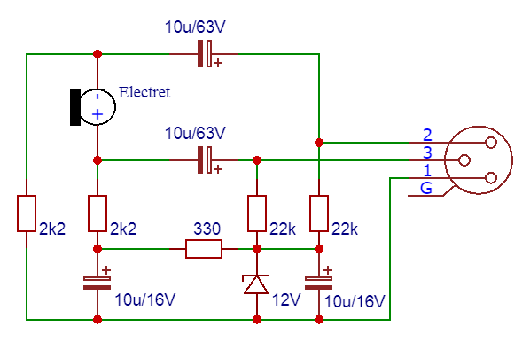
Moduł przychodzi w torebce strunowej, zmontowany poza jedną śrubka, mocującą gniazdo w typowym korpusie mikrofonu estradowego a jednocześnie mocującej i płytkę przedwzmacniacza - jest ona przylutowana do pinów wtyczki. Proste rozwiązanie a jednocześnie wystarczająco wytrzymałe - płytka jest naprawdę niewielka : szerokość 16mm (tyle samo średnicy ma gniazdo męskie w mikrofonie), i długa na 45mm. Płytka jest bez wkładki elektretowej - tę należy wybrać we własnym zakresie - pasować będzie każda wkładka elektretowa dwupinowa.
W moim wypadku zastosowałem jakąś bliżej nie znaną mi z pochodzenia wkładkę wyszukaną w "przydasiach".
Co do wstępnej analizy układu (schematu niestety nie udało mi się znaleźć a zrysowanie z natury odpada ze wglądu na wyjątkowo grubą czarną soldermaskę i problemy ze wzrokiem
Po części jest to potwierdzone w podanych na stronie sprzedawcy parametrach:
. Z samej konstrukcji potwierdza się też informacja o zasilaniu typu Fantom - a więc mamy możliwość zbudowania PRAWIE estradowego mikrofonu pojemnościowego - tak, tak: mikrofony elektretowe są specyficzną odmianą mikrofonów pojemnościowych. Różnica leży w polaryzacji membrany - w "prawdziwym" pojemnościowym do tego celu stosuje się wysokie napięcie (przeważnie...) uzyskiwane w przedwzmacniaczu, w elektrecie sama membrana jest trwale spolaryzowana już na etapie produkcji. Poza tym - zasada działania bardzo do siebie podobna.
Więcej o mikrofonach elektretowych na Forum napisał w swoim (bardzo dobrze napisanym, na marginesie) Kolega adambyw ( https://www.elektroda.pl/rtvforum/topic3695869.html ). W w/wym temacie pokazał nawet najprostszy schemat podłączenia takiego mikrofonu do wejścia w mikserze:
Jak można sobie porównać z zamieszczonymi wyżej fotkami różnica jest spora.
Jak działa zasilanie Fantom dla czego jest stosowane - tego chyba nie trzeba powtarzać. Kolega adambyw doskonale zrobił to za mnie. Przypomnę tylko, że w zależności od konstrukcji miksera może ono być załączane dla wybranego wejścia indywidualnie, dla grupy wejść lub wszystkich wejść mikrofonowych na raz. Czy to może być szkodliwe dla innych (dynamicznych) mikrofonów? Nie. Czemu? Dzięki precyzyjnie dobranym rezystorom podającym zasilanie fantomowe na gniazdo mikrofonowe różnica pomiędzy pinami do których podłączana jest symetrycznie (!) cewka mikrofonu (piny nr. 2 i 3) wynosi zero. Podobnie z innymi źródłami sygnału - o ile tylko są to źródła wysyłające sygnał symetrycznie - nie ma obawy, że coś się uszkodzi. Dlatego też wejścia liniowe (czyli wejścia "instrumentalne") fantomu nie potrzebują i nie jest on tam dostarczany. Tak czy inaczej główną zaletą zasilania Fantom jest to, że napięcie dostarczane jest do wzmacniacza mikrofonowego tymi samymi przewodami co wychodzący z mikrofonu sygnał audio. I jest to rozwiązanie (jak ja nazywam podobne rozwiązania) z gatunku "szalonego geniuszu". A właściwie czemu nie można wzmacniacza mikrofonu pojemnościowego wbudować w mikser? Z wielu OCZYWISTYCH powodów:
Po pierwsze nie wszystkie przetworniki pojemnościowe są takie same - nie wszystkie potrzebują dokładnie takiego samego wzmocnienia i ew. drobnej korekcji, No i zawsze pozostaje problem zasilania samego przetwornika napięciem polaryzacji bez którego klasyczny mikrofon pojemnościowy po prostu nie działa. Jednak jeszcze kilkadziesiąt lat temu mikrofony pojemnościowe już były stosowane, a o Fantomie nikt nie słyszał - jak wówczas sobie radzono z problemem zasilania?
Można sobie przypomnieć na jakimś filmie z tego okresu obrazującego studio radiowe na przykład - mikrofon był podobny do puszki napoju a wnikliwy obserwator mógł się nawet dopatrzeć dodatkowej puszki blisko niego połączonego z mikrofonem dodatkowym przewodem - sami przyznacie, że nie było to rozwiązanie ani wygodne ani uniwersalne a już na pewno nie nadające się do pracy podczas realizacji koncertów (chociaż czasem bywały takie mikrofony stosowane jako główne wokalowe - ale raczej nie do przenoszenia, a statyczne - na statywie ustawionym centralnie na scenie...) Przy okazji wyjaśnię czemu ważne jest by wzmacniacz znajdował się jak najbliżej samego przetwornika - otóż powód jest prosty - długi kabel połączeniowy... Im dłuższy tym i większa podatność na przenikanie do sygnału zakłóceń z najróżniejszych urządzeń elektrycznych.
Oczywiście - w pewnym stopniu receptą na uniknięcie problemów z zakłóceniami tą drogą (przenikanie zakłóceń elektromagnetycznych na długi przewód połączeniowy ) jest zastosowanie połączeń symetrycznych (obecnie nie ma już żadnego miksera estradowego z wejściami o dużej czułości asymetrycznymi), nawet sygnał wyjściowy o poziomie zdecydowanie większym (przeważnie jest to 0,775V lub nawet 3V) są realizowane symetrycznie. Ważny jest odstęp zakłóceń od sygnału użytecznego - nawet takie same zakłócenie "dodane" do sygnału rzędu wolta nie są tak drażniące jak w wypadku sygnału o poziomie kilku mV... Dlatego też z reguły połączenia kablowe nie powinny przekraczać 40 metrów. Owszem - ktoś powie - od tego jest połączenie sympatryczne by zakłócenia wyeliminować - Owszem, ale przyznacie chyba, że lepiej nie dawać zakłóceniom "dojść do głosu"?
Jeszcze kilkanaście lat temu, gdy w systemach oświetleniowych nie było zasilaczy impulsowych - sprawa wyglądała nieco mniej tragicznie. Dziś jednak gros instalacji na scenie to instalacje zasilania i sterowania światłami - a tam aż roi się od potencjalnych źródeł zakłóceń. Oczywiście - przepisy wymuszają stosowanie odpowiednich filtrów w takich urządzeniach - ale przy setkach odbiorników wiszących raptem parę metrów od anten (kabli mikrofonowych) staje się to już poważnym problemem. W większości systemów dużych - a przede wszystkim realizowanych przez duże poważne firmy nagłośnieniowe tyle mikrofonów ile się da jest "puszczane" bezprzewodowo. W pewnym stopniu to likwiduje problem zakłóceń ale nie do końca - bo są inne problemy. Nie o tym jednak wątek...
Wróćmy do tematu i mikrofonu elektretowego zasilanego fantomem przez symetryczny przewód sygnałowy - Gdzie taki mikrofon może znaleźć miejsce dla siebie? Przede wszystkim - jak pisałem - w domowym studio, w małych instalacjach na pewno też, czyli wszędzie tam, gdzie nie trzeba się liczyć z wymaganiami jakościowymi aż tak. Czemu? Bo niby jest to odmiana mikrofonu pojemnościowego, niby (szczególnie w lepszych wkładkach) pasmo co najmniej porównywalne do pojemnościowych z prawdziwego zdarzenia, to jednak jest to stricte mikrofon stworzony do innych zastosowań. Jakie problemy mogą wystąpić w związku z tym?
Ograniczona dynamika. Zbyt głośne dźwięki mogą zostać zniekształcone.
Gorsza jakość sygnału. Szczególnie te najtańsze wkładki mogą mieć charakterystykę częstotliwościową daleką od płaskiej (charakteryzującej większość mikrofonów pojemnościowych), a także ograniczone pasmo przenoszenia - z tego co zauważyłem; o ile z wysokimi częstotliwościami większość wkładek sobie radzi w miarę dobrze, to im niżej tym większy odsetek słabiej sobie radzących. Chociaż aż tak nie jest, żeby nie można było w ogóle je odrzucić. Po prostu są to mikrofony specyficzne i najlepiej się sprawdzą w pewnych (niezbyt wymagających) zastosowaniach. Zresztą nie ma w tym nic nadzwyczajnego - weźmy dla przykładu zestaw mikrofonów perkusyjnych - w każdym takim zestawie znajduje się mikrofon dedykowany do kotła ("stopy") - ten świetnie się sprawdza w swojej roli, ale zupełnie nie gdybyśmy go chcieli zmusić do pracy jako np. wokalowy. Z rzeczonym elektretem jest podobnie - trzeba po prostu wykorzystywać go zgodnie z jego możliwościami.
Czy w takim razie w ogóle jest sens "bawić się" w takie próby? Czy ten przedwzmacniacz który opisuję może się znaleźć w kręgu zainteresowań potencjalnych "konstruktorów-wokalistów"? Jak najbardziej tak! Przede wszystkim pozwoli na zapoznanie się z bliska z wkładkami elektretowymi. Może się okazać, że efekt końcowy zaskoczy pozytywnie, a na pewno może ten mikrofon być silną alternatywą dla tanich mikrofonów pojemnościowych czy nawet pseudo studyjnych.
Sam nie wierzyłem jak może czysto i jakoś tak klarownie zabrzmieć dźwięk z elektretu. Czy Wam się spodoba? To już musicie ocenić sami.
Co mogę podpowiedzieć, to kilka spostrzeżeń z własnych doświadczeń:
Są to w znamienitej większości wkładki o charakterystyce wszech-kierunkowej. Na pewno nie należy od nich oczekiwać, że sprawdzą się w hałasie; może się zdarzyć, ze dźwięki tła będą porównywalne do sygnału jaki chcemy "wyłapać".
Ponadto o ile zdecydujemy się na obudowę (czy to z odzysku, czy DiY) sama wkładka powinna być odseparowana od zakłóceń typu "mechanicznego" - stukanie w stół na którym znajduje się statyw z mikrofonem spowoduje że bez odpowiedniego zamocowania (elastycznego) wkładka chętniej wzmocni te dźwięki a nie to co będziemy mówić.
Elektret nie lubi nadmiernie głośnych dźwięków - z tego powodu należy zachować odpowiednią odległość pomiędzy membraną wkładki a ustami czy instrumentem (szczególnie tym, który emituje duże natężenia niskich częstotliwości).
Tak przy okazji - jest kilka mikrofonów dynamicznych zbudowanych wbrew tym dwom ostatnim zastrzeżeniom. Sam miałem "tę przyjemność" się o tym przekonać.
A poza tym? Poza tym jest to zdecydowanie lepszy mikrofon niż tania chińszczyzna zabawkowa, a nawet może konkurować z pseudo studyjnymi mikrofonami z najniższych półek - a cena? Niezwykle konkurencyjna - szczególnie gdy mamy jakąś "wydmuszkę" do wykorzystania.
Pozdrawiam i życzę miłych doznań podczas prób z tym przedwzmacniaczem.
Fajne? Ranking DIY
