logo elektroda
logo elektroda
X
logo elektroda
REKLAMA
REKLAMA
Adblock/uBlockOrigin/AdGuard mogą powodować znikanie niektórych postów z powodu nowej reguły.

Schemat CAN dla Corsa F 2021 1.2 - Komunikacja z AC i panelem dotykowym

johnny833 01 Paź 2023 13:20 447 2
REKLAMA
  • #1 20753990
    johnny833
    Poziom 38  
    Witam
    corsa f 2021 1.2.
    Ma ktoś schemat CAN do tego wozidła? Chodzi o klimę, i radio razem z panelem dotykowym. Są cztery kable do panelu AC, plus minus i prawdopodobnie CAN low speed. Aktywność na sieci jest ,zasilanie jest,diody na panelu reagują. W BSI błąd brak komunikacji z AC. Wymieniać panel w ciemno? Jest jeszcze błąd w BSI brak komunikacji z wyświetlaczem wielofunkcyjnym i nie reagują te boczne na dotyk oprócz tych w środku.
  • REKLAMA
  • Pomocny post
    #2 20757302
    piotrekwoj1
    Poziom 42  
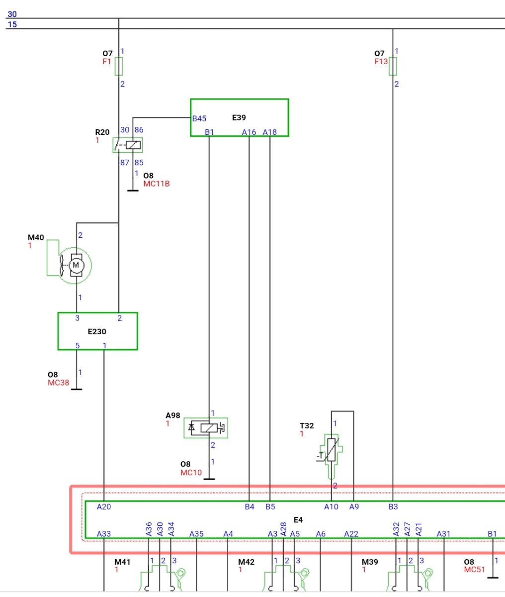
    Mam takie coś. No dole schematu poniżej sterownika klimy już nic nie ma, mam na myśli połączenia.
    Schemat CAN dla Corsa F 2021 1.2 - Komunikacja z AC i panelem dotykowym Schemat CAN dla Corsa F 2021 1.2 - Komunikacja z AC i panelem dotykowym
  • #3 20757328
    johnny833
    Poziom 38  
    Dzięki za odzew ,widziałem to już. Tutaj b4 i b5 to raczej CAN . Pin b3 12v tylko tam jest stały a nie po zapłonie, no i jest masa B1.To by się może i zgadzało tylko nie ma piątego kabelka do modułu E230 który pewnie jest "rezystorem dmuchawy " sterowanym LIN. Wychodziło by ze ma być 5 kabli a nie 4. Ciekawe czy po zwarciu CAN padnie jakiś ster na na tej gałęzi chyba tak musze spróbować potestować.
REKLAMA