logo elektroda
logo elektroda
X
logo elektroda
REKLAMA
REKLAMA
Adblock/uBlockOrigin/AdGuard mogą powodować znikanie niektórych postów z powodu nowej reguły.

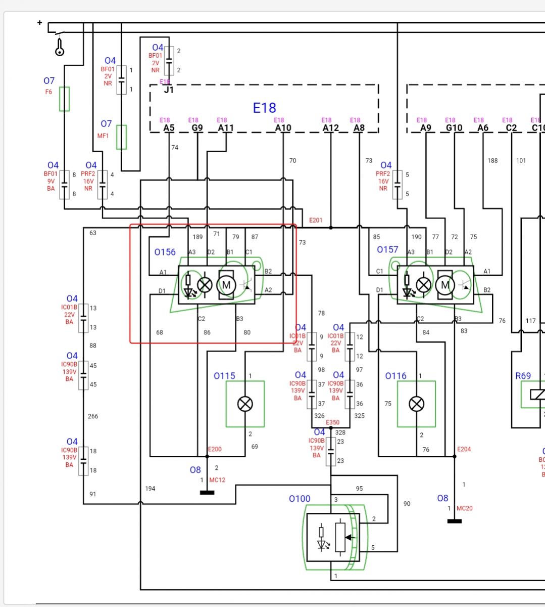
Peugeot 107. Światła przód. Swiecą dwa żarniki, H4.

msiuel 11 Paź 2023 19:25 402 3
REKLAMA
  • #1 20767006
    msiuel
    Spec od TV
    Witam.
    Przepalona żarówka H4 w reflektorze od strony pasażera. Po wymianie świecą dwa żarniki. Na złaczu, wtyku od żarówki (żarówka odłączona) masa na dwóch konektorach.
    Bezpiecznik 7,5A sprawny (wyczytałem, że powoduje taka dziwną reakcję), o ile dobrze dotarłem do styków gniazda, to nie ma napięcia na tymże bezpieczniku.

    Co może byc przyczyną takiego zachowania? Czy uszkodzony jest przekaznik?
    Proszę o pomoc, kawałek schematu, albo podanie lokalizacji przekaznika reflektorów.

    Pozdrawiam.
  • REKLAMA
  • Pomocny post
    #2 20767117
    piotrekwoj1
    Poziom 42  
    A nie właśnie brak masy powoduje taki objaw?
    E18 to jednostka sterująca zestawu wskaźników
    Peugeot 107. Światła przód. Swiecą dwa żarniki, H4.
  • REKLAMA
  • Pomocny post
    #3 20768150
    ociz
    VIP Zasłużony dla elektroda
    W apce Carmin dla Aygo są przyzwoite schematy.
  • #4 20769012
    msiuel
    Spec od TV
    Dzięki za Pomoc.
    Okazuje sie, że winny był jednak bezpiecznik, tak jak znalazłem wczesniej na elektrodzie.
    Okazuje się, że miałem dwa nieaktualne do tego modelu rozpiski skrzynki bezpiecznikowej. Dlatego pisałem w 1szym poście o sprawdzeniu bezpiecznika 7,5A, bo wartość troche mnie zdziwiła, jak na światła.
    Wczoraj posprawdzałem wszystkie 10A i 15A, no i jeden 10A był uszkodzony....

    No, ale po to jest bezpiecznik, aby rozłączył, wyłączył konkretny obwód. Pewnie celowy zabieg producenta.

    Pozdrawiam
REKLAMA