logo elektroda
logo elektroda
X
logo elektroda
REKLAMA
REKLAMA
Adblock/uBlockOrigin/AdGuard mogą powodować znikanie niektórych postów z powodu nowej reguły.

Elektryczny schemat świateł wstecznego - Audi A6 C6 2004 Tiptronic

TYPO 06 Lis 2023 19:06 405 2
REKLAMA
  • #1 20802737
    TYPO
    Poziom 4  
    Witam wszystkich.
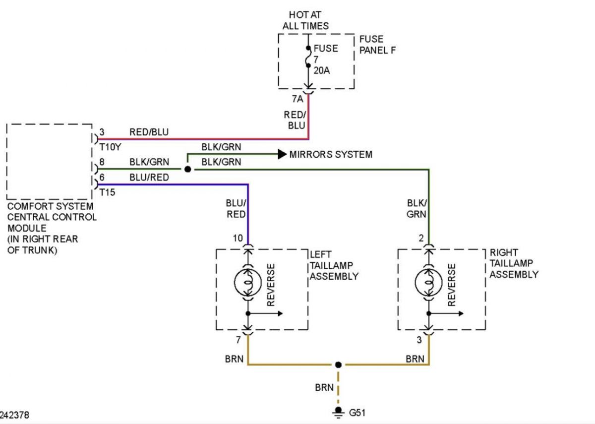
    Potrzebuję schematu elektrycznego świateł wstecznego od włącznika do świateł w samochodzie audi a6 c6 2004 tiptronic.
    Albo podpowiedzi co załącza owe światła (skrzynia czy lewarek).

    Dzięki i pozdrawiam
  • REKLAMA
  • #3 20838999
    TYPO
    Poziom 4  
    OK
    Ale jak one są włączane ? przez skrzynię czy przez drążek we wnętrzu?
REKLAMA