Witam,
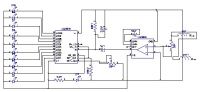
Zlecę wykonanie 2 projektów płytek PCB ze schematu ideowego. Wymiar około 30x50mm. Najlepiej aby wynikiem były pliki GERBER.
Pilne
W załączniku schematy ideowe.
Pozdrawiam
Mariusz
poltrade(at)vp.pl
tel. 790218979
Zlecę wykonanie 2 projektów płytek PCB ze schematu ideowego. Wymiar około 30x50mm. Najlepiej aby wynikiem były pliki GERBER.
Pilne
W załączniku schematy ideowe.
Pozdrawiam
Mariusz
poltrade(at)vp.pl
tel. 790218979


