Witam mam problem z kostkarką do lodu firmy CAMRY. Model CR8073.
Jest to pełnowartościowa zamrażarka z agregatem i elektroniką sterującą.
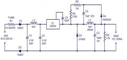
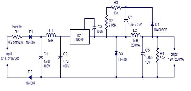
Problem jest w zasilaniu elektroniki, przetwornica sieciowa niestety uległa spaleniu (wypaliła się dziura w układzie scalonym) oraz rezystor.
Problem w tym że nie ma do tego żadnych schematów, a niestety układ scalony jest z wypaloną dziurą i nie można nic z niego odczytać. Może ktoś z Was kojarzy nazwę układu w obudowie SO-7 może po pdfach i aplikacjach w nich zawartych coś dopasuję.
Z góry dzięki za jakieś pomysły.
Pozdrawiam...
Jest to pełnowartościowa zamrażarka z agregatem i elektroniką sterującą.
Problem jest w zasilaniu elektroniki, przetwornica sieciowa niestety uległa spaleniu (wypaliła się dziura w układzie scalonym) oraz rezystor.
Problem w tym że nie ma do tego żadnych schematów, a niestety układ scalony jest z wypaloną dziurą i nie można nic z niego odczytać. Może ktoś z Was kojarzy nazwę układu w obudowie SO-7 może po pdfach i aplikacjach w nich zawartych coś dopasuję.
Z góry dzięki za jakieś pomysły.
Pozdrawiam...
