Kiedy byłem początkującym elektronikiem, spotkałem w bibliotece (i to na syberyjskiej wsi!) ciekawą książkę Janusza Wojciechowskiego: „Nowoczesne zabawki elektronika” (w przekładzie na język rosyjski: „Радиоэлектроные игрушки”). Zaciekawiła mnie wtedy konstrukcja radioteleskopu, działającego w paśmie ultrakrótkich fali za pomocą radia domowego. Autor prezentował też budowę anten. Nie pamiętam już, czym się skończyły moje eksperymenty, ale niedawno wróciłem do tematu, stosując współczesny sprzęt.
Chodzi o anteny satelitarne z konwerterami pasma Ku oraz odbiornikami RTL-SDR, czyli software-defined radio, które można wykorzystać do różnych zabawnych eksperymentów. Między innymi do odbioru sygnałów telewizji satelitarnej, sygnalizatorów i informacji parametrycznych z satelitów Starlink na komputerze, a nawet do poszukiwania cywilizacji pozaziemskich.
Do tych eksperymentów oprócz komputera, anteny, konwertera i odbiornika RTL-SDR, będą niezbędne kawałki kabla koaksjalnego, kilka złączy F, zasilacz 12 V i adapter do zasilania konwertera Bias-T. Ten ostatni można wykonać samodzielnie z cewki indukcyjnej i kondensatora. W przyszłości możliwe będzie dodanie generatora tonu 22 kHz, który włączy drugi lokalny oscylator w górnej części pasma oraz zasilacz dla dwóch napięć 12 i 18 woltów do odbioru sygnałów o różnych polaryzacjach.
Jednak do odbioru w dolnej części pasma, w tym sygnalizatorów Starlink, wystarczający jest zestaw minimalny. Oczywiście na komputerze muszą być zainstalowane sterowniki RTL-SDR i oprogramowanie typu SDRSharp.
Do wykonania Bias-T użyłem przypadkowej cewki indukcyjnej i kondensatora, jaki wpadł mi w ręce, a także złącza zasilania. Zamontowałem to wszystko za pomocą instalacji wiszącej. Podłączyłem sprzęt do istniejącej anteny, dostrojonej do satelity telewizyjnego i zadziałało natychmiast.
Następnym krokiem jest próba zaakceptowania sygnałów nawigacyjnych Starlink. Aby to zrobić, wziąłem inną antenę, aby nie pomylić ustawień głównej, zainstalowałem na niej konwerter i skierowałem ją pionowo w górę. Przypomnę, że anteny offsetowe montuje się tak, aby ich płaszczyzna nie była prostopadła do kierunku sygnału, ale pod pewnym kątem pionowym (w zależności od kąta przesunięcia).
Ustawianie anteny względem satelity
Odbywa się to tak, aby konwerter nie zasłaniał użytecznego obszaru powierzchni odbijającej i nie gromadziły się tam opady, jeśli satelita jest bardzo wysoko. Jeśli masz antenę paraboliczną typu direct focus, a nie offsetową, to powinna być ona skierowana ściśle prostopadle do kierunku sygnału w płaszczyźnie pionowej i poziomej. Ogólnie rzecz biorąc, niektórzy twierdzą, że sygnały nawigacyjne Starlink można odbierać bez anteny, kierując konwerter falowodem do góry. Jednak nie próbowałem. Mam długi kabel z dużymi stratami w wysokich częstotliwościach.
Ponieważ częstotliwość referencyjna oscylatora w moim konwerterze wynosi 9750 megaherców, a sygnału ostrzegawczego stanowi 11325 megaherców, w SDRSharp należy ustawić ją na 1575. Na panoramicznym ekranie wskaźnika pojawi się kilka pasków.
Ze względu na efekt Dopplera, ich częstotliwość może dryfować w tym lub innym kierunku. Co zrobić z tymi sygnałami zależy od Ciebie. Możesz spróbować to rozszyfrować.
Możesz znaleźć częstotliwość wolną od satelity lub odwrócić antenę i szukać sygnałów od cywilizacji pozaziemskich. Prawdopodobieństwo ich złapania jest tak niskie, że częstotliwość odbioru i kierunek nie mają znaczenia. Jednak może będziesz miał szczęście. Możesz skierować antenę na słońce, aby zbadać jego aktywność w tym lub innym zakresie. Robi tam spory hałas. Należy jednak uważać, aby skupione wiązki nie stopiły osłony falowodu przetwornika.
Innym zastosowaniem takiego sprzętu mógłby być odbiór sygnałów z niemiecko-katarskiego, amatorskiego satelity radiowego QO100 (OSCAR 100). Znajduje się na orbicie geostacjonarnej, jak zwykły satelita komunikacyjny. Pozycja 25,9 stopnia na zachód. Zasięg obejmuje całą Europę, Afrykę, prawie połowę Azji. Na pokładzie znajduje się 100 transponderów pracujących na częstotliwościach od 10489,50 do 10490... Odpowiednio częstotliwość w odbiorniku SDR musi być ustawiona na 10490 minus częstotliwość odniesienia konwertera. W moim przypadku ta ostatnia to 9750, co oznacza, że odbiornik jest dostrojony do częstotliwości środkowej 650 MHz.
Dla tych, którzy nie wiedzą, QO100 to amatorski satelita przekaźnikowy. Tzn. odbiera sygnały z Ziemi na częstotliwościach 2400 MHz, przekazuje je na częstotliwość 10,4 GHz i wysyła na Ziemię. Oczywiście radioamatorzy nadają sygnały nie według harmonogramu, ale zgodnie ze swoim nastrojem. Wybierają także częstotliwość w granicach przeznaczonych dla danego rodzaju modulacji, aby mieć pewność, że zostaną odebrane podczas wyszukiwania. Jednak satelita ma także latarnie i nadajniki informacji parametrycznych, które można w każdej chwili odsłuchać lub odszyfrować.
Aby zmienić polaryzację, można ręcznie obrócić konwerter o 90 stopni, a jeśli antena jest daleko, wygodniej jest to zrobić, przełączając napięcie zasilania. Tzn. zasilając konwerter napięciem 18 woltów zamiast 12, można zmienić polaryzację na odwrotną.
Ogólnie przyjmuje się, że jeśli złącze konwertera jest skierowane prawie w dół lub w górę, to ma polaryzację poziomą, a polaryzację pionową uzyskuje się poprzez podanie 18 woltów. Jednak, jeśli zainstalujesz konwerter złączem z boku, to już będzie w stanie odbierać sygnały o polaryzacji pionowej, a zwiększone napięcie spowoduje przełączenie go na poziomą.
Istnieją również przetworniki z polaryzacją kołową — prawą i lewą. Jednak, o ile wiem, polaryzacja kołowa jest stosowana wyłącznie w satelitach nadawczych rosyjskich i w morskiej komunikacji mobilnej. Zewnętrznie taki konwerter nie różni się od: „uniwersalnego”, ale ma wbudowany depolaryzator i tylko jeden oscylator odniesienia o częstotliwości 10750 MHz.
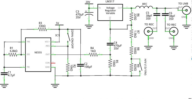
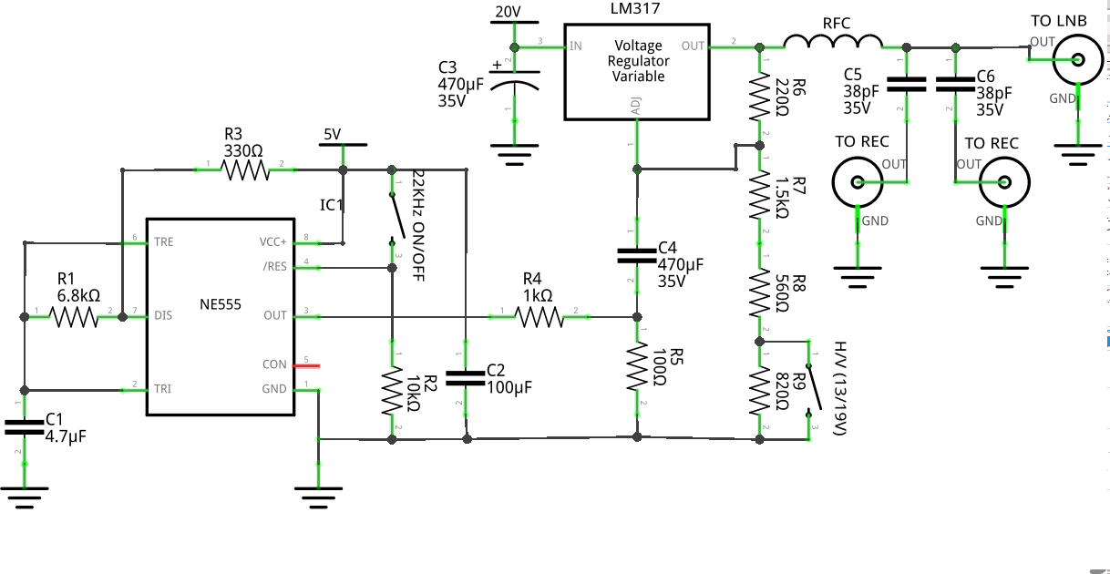
Zasilanie konwencjonalnym napięciem stałym o wartości 12 lub 18 woltów zapewnia zwykle referencyjną częstotliwość lokalnego oscylatora wynoszącą 9750 MHz. Tzn. można odbierać częstotliwości powyżej lub poniżej tej, o wartość pośrednią ustawioną w odbiorniku RTL-SDR. Aby włączyć drugi referencyjny oscylator lokalny, który zwykle ma 10600 MHz, należy podać sygnał tonowy 22 kHz do przetwornika. Najlepiej jest połączyć zasilacz, Bias-T, przełącznik napięcia zasilania i oscylator odniesienia w jednym urządzeniu. Schemat poniżej.
Jak widać, generator tonów wykonany jest na popularnym chipie 555, a zasilacz impulsowy w postaci stabilizatora parametrycznego oparty jest na LM317. W takim przypadku potrzebne będą dwa napięcia zasilania +5 i +20 woltów. Możesz zasilać urządzenie z USB i uzyskać z nich 20 woltów za pomocą przełączającego konwertera podwyższającego. Opracowałem płytkę do tego schematu. Gerber jest w załączniku.
Radioamatorzy posiadający uprawnienia do obsługi urządzeń nadawczo-odbiorczych oraz znak wywoławczy mogą uzupełnić antenę odbiorczą o nadawczą i zakupić lub wykonać nadajnik 2,4 GHz. Dzięki temu możliwa będzie komunikacja za pośrednictwem repeatera satelitarnego QO100. O konstrukcji nadajnika i anteny nadawczej opowiem następnym razem.
Źródło:
http://www.raspibo.org/wiki/index.php/USB_to_...o_a_spectrum_analyzer_to_align_my_SAT-TV_dish
Chodzi o anteny satelitarne z konwerterami pasma Ku oraz odbiornikami RTL-SDR, czyli software-defined radio, które można wykorzystać do różnych zabawnych eksperymentów. Między innymi do odbioru sygnałów telewizji satelitarnej, sygnalizatorów i informacji parametrycznych z satelitów Starlink na komputerze, a nawet do poszukiwania cywilizacji pozaziemskich.
Do tych eksperymentów oprócz komputera, anteny, konwertera i odbiornika RTL-SDR, będą niezbędne kawałki kabla koaksjalnego, kilka złączy F, zasilacz 12 V i adapter do zasilania konwertera Bias-T. Ten ostatni można wykonać samodzielnie z cewki indukcyjnej i kondensatora. W przyszłości możliwe będzie dodanie generatora tonu 22 kHz, który włączy drugi lokalny oscylator w górnej części pasma oraz zasilacz dla dwóch napięć 12 i 18 woltów do odbioru sygnałów o różnych polaryzacjach.
Jednak do odbioru w dolnej części pasma, w tym sygnalizatorów Starlink, wystarczający jest zestaw minimalny. Oczywiście na komputerze muszą być zainstalowane sterowniki RTL-SDR i oprogramowanie typu SDRSharp.
Do wykonania Bias-T użyłem przypadkowej cewki indukcyjnej i kondensatora, jaki wpadł mi w ręce, a także złącza zasilania. Zamontowałem to wszystko za pomocą instalacji wiszącej. Podłączyłem sprzęt do istniejącej anteny, dostrojonej do satelity telewizyjnego i zadziałało natychmiast.
Następnym krokiem jest próba zaakceptowania sygnałów nawigacyjnych Starlink. Aby to zrobić, wziąłem inną antenę, aby nie pomylić ustawień głównej, zainstalowałem na niej konwerter i skierowałem ją pionowo w górę. Przypomnę, że anteny offsetowe montuje się tak, aby ich płaszczyzna nie była prostopadła do kierunku sygnału, ale pod pewnym kątem pionowym (w zależności od kąta przesunięcia).
Ustawianie anteny względem satelity
Odbywa się to tak, aby konwerter nie zasłaniał użytecznego obszaru powierzchni odbijającej i nie gromadziły się tam opady, jeśli satelita jest bardzo wysoko. Jeśli masz antenę paraboliczną typu direct focus, a nie offsetową, to powinna być ona skierowana ściśle prostopadle do kierunku sygnału w płaszczyźnie pionowej i poziomej. Ogólnie rzecz biorąc, niektórzy twierdzą, że sygnały nawigacyjne Starlink można odbierać bez anteny, kierując konwerter falowodem do góry. Jednak nie próbowałem. Mam długi kabel z dużymi stratami w wysokich częstotliwościach.
Ponieważ częstotliwość referencyjna oscylatora w moim konwerterze wynosi 9750 megaherców, a sygnału ostrzegawczego stanowi 11325 megaherców, w SDRSharp należy ustawić ją na 1575. Na panoramicznym ekranie wskaźnika pojawi się kilka pasków.
Ze względu na efekt Dopplera, ich częstotliwość może dryfować w tym lub innym kierunku. Co zrobić z tymi sygnałami zależy od Ciebie. Możesz spróbować to rozszyfrować.
Możesz znaleźć częstotliwość wolną od satelity lub odwrócić antenę i szukać sygnałów od cywilizacji pozaziemskich. Prawdopodobieństwo ich złapania jest tak niskie, że częstotliwość odbioru i kierunek nie mają znaczenia. Jednak może będziesz miał szczęście. Możesz skierować antenę na słońce, aby zbadać jego aktywność w tym lub innym zakresie. Robi tam spory hałas. Należy jednak uważać, aby skupione wiązki nie stopiły osłony falowodu przetwornika.
Innym zastosowaniem takiego sprzętu mógłby być odbiór sygnałów z niemiecko-katarskiego, amatorskiego satelity radiowego QO100 (OSCAR 100). Znajduje się na orbicie geostacjonarnej, jak zwykły satelita komunikacyjny. Pozycja 25,9 stopnia na zachód. Zasięg obejmuje całą Europę, Afrykę, prawie połowę Azji. Na pokładzie znajduje się 100 transponderów pracujących na częstotliwościach od 10489,50 do 10490... Odpowiednio częstotliwość w odbiorniku SDR musi być ustawiona na 10490 minus częstotliwość odniesienia konwertera. W moim przypadku ta ostatnia to 9750, co oznacza, że odbiornik jest dostrojony do częstotliwości środkowej 650 MHz.
Dla tych, którzy nie wiedzą, QO100 to amatorski satelita przekaźnikowy. Tzn. odbiera sygnały z Ziemi na częstotliwościach 2400 MHz, przekazuje je na częstotliwość 10,4 GHz i wysyła na Ziemię. Oczywiście radioamatorzy nadają sygnały nie według harmonogramu, ale zgodnie ze swoim nastrojem. Wybierają także częstotliwość w granicach przeznaczonych dla danego rodzaju modulacji, aby mieć pewność, że zostaną odebrane podczas wyszukiwania. Jednak satelita ma także latarnie i nadajniki informacji parametrycznych, które można w każdej chwili odsłuchać lub odszyfrować.
Aby zmienić polaryzację, można ręcznie obrócić konwerter o 90 stopni, a jeśli antena jest daleko, wygodniej jest to zrobić, przełączając napięcie zasilania. Tzn. zasilając konwerter napięciem 18 woltów zamiast 12, można zmienić polaryzację na odwrotną.
Ogólnie przyjmuje się, że jeśli złącze konwertera jest skierowane prawie w dół lub w górę, to ma polaryzację poziomą, a polaryzację pionową uzyskuje się poprzez podanie 18 woltów. Jednak, jeśli zainstalujesz konwerter złączem z boku, to już będzie w stanie odbierać sygnały o polaryzacji pionowej, a zwiększone napięcie spowoduje przełączenie go na poziomą.
Istnieją również przetworniki z polaryzacją kołową — prawą i lewą. Jednak, o ile wiem, polaryzacja kołowa jest stosowana wyłącznie w satelitach nadawczych rosyjskich i w morskiej komunikacji mobilnej. Zewnętrznie taki konwerter nie różni się od: „uniwersalnego”, ale ma wbudowany depolaryzator i tylko jeden oscylator odniesienia o częstotliwości 10750 MHz.
Zasilanie konwencjonalnym napięciem stałym o wartości 12 lub 18 woltów zapewnia zwykle referencyjną częstotliwość lokalnego oscylatora wynoszącą 9750 MHz. Tzn. można odbierać częstotliwości powyżej lub poniżej tej, o wartość pośrednią ustawioną w odbiorniku RTL-SDR. Aby włączyć drugi referencyjny oscylator lokalny, który zwykle ma 10600 MHz, należy podać sygnał tonowy 22 kHz do przetwornika. Najlepiej jest połączyć zasilacz, Bias-T, przełącznik napięcia zasilania i oscylator odniesienia w jednym urządzeniu. Schemat poniżej.
Jak widać, generator tonów wykonany jest na popularnym chipie 555, a zasilacz impulsowy w postaci stabilizatora parametrycznego oparty jest na LM317. W takim przypadku potrzebne będą dwa napięcia zasilania +5 i +20 woltów. Możesz zasilać urządzenie z USB i uzyskać z nich 20 woltów za pomocą przełączającego konwertera podwyższającego. Opracowałem płytkę do tego schematu. Gerber jest w załączniku.
Radioamatorzy posiadający uprawnienia do obsługi urządzeń nadawczo-odbiorczych oraz znak wywoławczy mogą uzupełnić antenę odbiorczą o nadawczą i zakupić lub wykonać nadajnik 2,4 GHz. Dzięki temu możliwa będzie komunikacja za pośrednictwem repeatera satelitarnego QO100. O konstrukcji nadajnika i anteny nadawczej opowiem następnym razem.
Źródło:
http://www.raspibo.org/wiki/index.php/USB_to_...o_a_spectrum_analyzer_to_align_my_SAT-TV_dish
Fajne? Ranking DIY