Przy opracowaniu różnych nadajników oraz anten występuje konieczność pomiaru fali stojącej (SWR) w antenie. Prezentuję kilka wariantów prostych mierników SWR, gdzie stosowany jest Arduino lub mikroprocesory typu Atmega8.
Najprostszy w realizacji jest miernik SWR od autora z Królewca. Składa się tylko z wyświetlacza 1602 z układem i2c, płytki Arduino Pro Mini (może być Arduino Uno lub Nano) oraz ustroju pomiarowego. Schemat poniżej.
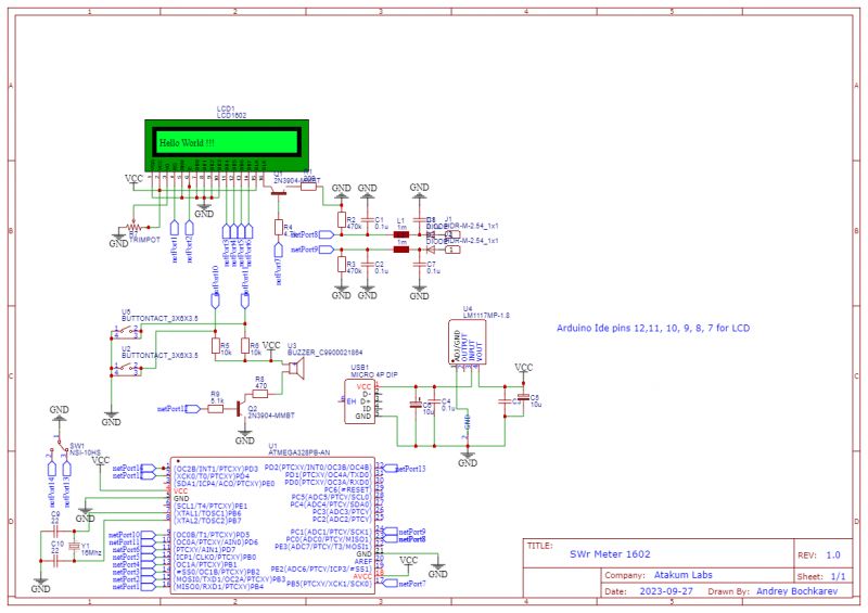
Autor tego tekstu przystosował schemat oraz kod dla bezpośredniego podłączenia indykatora 1602.
Mój schemat wygląda następująco. Kod jest odpowiednio zmodyfikowany (drugi w załączniku). Zasilanie od USB adaptora lub power-banku.
Mam też wariant płytki z mikroprocesorem Atmega328 wylutowanym prosto z płytki Arduino po oprogramowaniu i sprawdzeniu działania na makiecie.
Ustrój pomiarowy dla pasma krótkofalowego (1-30 mHz) składa się z transformatora, pary diod i kondensatorów. Lepiej do tego układu pasują diody germanowe. Ja używałem 1N60. Można zastosować też 1N4818 lub inne, typu Schottky. Jednak szczerze mówiąc, ja nie sprawdzałem.
Transformator można wykonać z pierścienia ferrytowego 1000HH, dwóch drutów od kabla sieciowego i kawałka przewodu antenowego. W tym miejscu, gdzie umieścimy transformator, trzeba pozbawić kabel izolacji zewnętrznej oraz oplotu (ekranu). Na pierścieniu umieszczamy 3-5 (w zależności od mocy nadajnika) nawojów podwójnym drutem. Koniec jednego nawoju podłączamy do początku drugiego i przez rezystor 50 ohm (2-5 wat) — na: „ziemię”. Pozostałe wyjścia zaś — do diod.
Do pomiarów w pasmach powyżej 30 mHz, lepiej używać układu na płytce drukowanej dowolnej konstrukcji. W moim wariancie płytki, ten układ lutuje się prosto na centralne kontakty konektorów typu BNC. Należy przypomnieć, że każdy układ pomiarowy ma być ekranowany od pozostałej cyfrowej części miernika.
Kolejny wariant miernika — SWR proponuje RA3RBE. Jest on oparty na mikrokontrolerze ATMega48. Możliwość podpięcia do linii pomiarowej każdej konstrukcji. Wejścia podłącza się do linii pomiarowej w dowolnej kolejności. Program sam określa kanał bezpośredni i odbity. Do normalnej pracy miernika SWR konieczne jest, aby napięcie wyjściowe linii pomiarowej nie przekraczało 4,5 wolta.
Urządzenie dokonuje ciągłych pomiarów i wyświetla wartości SWR od 1,0 do 9,9. SWR > 9,9 nie jest wskazywany, przy przekroczeniu tej wartości i na wskaźniku pojawia się napis: „Er” — „błąd”. Jeżeli na wejściach 1-2-3 nie ma sygnałów, na wyświetlaczu znajduje się: „-”. Urządzenie zasilane jest albo z zewnętrznego źródła o napięciu 5 V, albo z akumulatorów o napięciu 4,5 V.
Mikrokontroler Atmega48 można wymienić na Atmega8 bez żadnych zmian konstrukcyjnych. Kody obydwóch wariantów są w załączniku. VD1, VD2 — dowolne diody Zenera małej mocy o napięciu stabilizującym 5,6 V. Wskaźnik HG1 — ze wspólną anodą, 18-pinowy typ 5261BS-1, DA56-11GWA lub podobny, wysokość cyfr — 14,2 mm (0,56″). Zaletą tego miernika jest mały rozmiar wskaźnika, co pozwala umieścić go na panelu nadajnika lub transceivera.
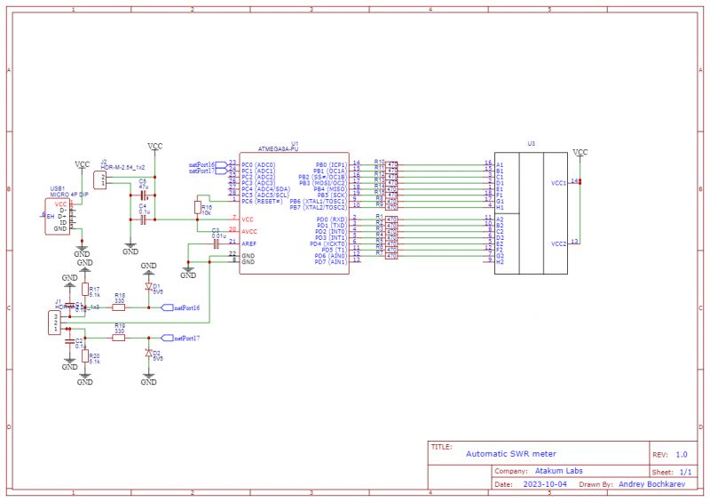
Ostatni w tym artykule wariant proponowany przez OZ7OQ jest bardziej skomplikowany, ale ma więcej możliwości, w tym pomiar mocy w antenie.
Opracowałem płytkę ze względu na stosowanie mikroprocesora Atmega328. Też wylutowanego z Arduino po oprogramowaniu i sprawdzaniu na makiecie.
Przygotowane przeze mnie płytki dla pierwszego i drugiego wariantu są jednostronne i spełnią funkcję tylnej pokrywy obudowy. Faktycznie płytkę ostatniego wariantu można używać dla tego pierwszego. W takim razie odpowiedniej części komponentów nie trzeba lutować ani zmieniać kodu.
Źródło:
http://forklg.ru/viewtopic.php?f=98&t=1162
https://unlis.ru/?p=1449
https://www.experimental-engineering.co.uk/2015/07/08/arduino-based-swrpwr-meter/
Najprostszy w realizacji jest miernik SWR od autora z Królewca. Składa się tylko z wyświetlacza 1602 z układem i2c, płytki Arduino Pro Mini (może być Arduino Uno lub Nano) oraz ustroju pomiarowego. Schemat poniżej.
Autor tego tekstu przystosował schemat oraz kod dla bezpośredniego podłączenia indykatora 1602.
Mój schemat wygląda następująco. Kod jest odpowiednio zmodyfikowany (drugi w załączniku). Zasilanie od USB adaptora lub power-banku.
Mam też wariant płytki z mikroprocesorem Atmega328 wylutowanym prosto z płytki Arduino po oprogramowaniu i sprawdzeniu działania na makiecie.
Ustrój pomiarowy dla pasma krótkofalowego (1-30 mHz) składa się z transformatora, pary diod i kondensatorów. Lepiej do tego układu pasują diody germanowe. Ja używałem 1N60. Można zastosować też 1N4818 lub inne, typu Schottky. Jednak szczerze mówiąc, ja nie sprawdzałem.
Transformator można wykonać z pierścienia ferrytowego 1000HH, dwóch drutów od kabla sieciowego i kawałka przewodu antenowego. W tym miejscu, gdzie umieścimy transformator, trzeba pozbawić kabel izolacji zewnętrznej oraz oplotu (ekranu). Na pierścieniu umieszczamy 3-5 (w zależności od mocy nadajnika) nawojów podwójnym drutem. Koniec jednego nawoju podłączamy do początku drugiego i przez rezystor 50 ohm (2-5 wat) — na: „ziemię”. Pozostałe wyjścia zaś — do diod.
Do pomiarów w pasmach powyżej 30 mHz, lepiej używać układu na płytce drukowanej dowolnej konstrukcji. W moim wariancie płytki, ten układ lutuje się prosto na centralne kontakty konektorów typu BNC. Należy przypomnieć, że każdy układ pomiarowy ma być ekranowany od pozostałej cyfrowej części miernika.
Kolejny wariant miernika — SWR proponuje RA3RBE. Jest on oparty na mikrokontrolerze ATMega48. Możliwość podpięcia do linii pomiarowej każdej konstrukcji. Wejścia podłącza się do linii pomiarowej w dowolnej kolejności. Program sam określa kanał bezpośredni i odbity. Do normalnej pracy miernika SWR konieczne jest, aby napięcie wyjściowe linii pomiarowej nie przekraczało 4,5 wolta.
Urządzenie dokonuje ciągłych pomiarów i wyświetla wartości SWR od 1,0 do 9,9. SWR > 9,9 nie jest wskazywany, przy przekroczeniu tej wartości i na wskaźniku pojawia się napis: „Er” — „błąd”. Jeżeli na wejściach 1-2-3 nie ma sygnałów, na wyświetlaczu znajduje się: „-”. Urządzenie zasilane jest albo z zewnętrznego źródła o napięciu 5 V, albo z akumulatorów o napięciu 4,5 V.
Mikrokontroler Atmega48 można wymienić na Atmega8 bez żadnych zmian konstrukcyjnych. Kody obydwóch wariantów są w załączniku. VD1, VD2 — dowolne diody Zenera małej mocy o napięciu stabilizującym 5,6 V. Wskaźnik HG1 — ze wspólną anodą, 18-pinowy typ 5261BS-1, DA56-11GWA lub podobny, wysokość cyfr — 14,2 mm (0,56″). Zaletą tego miernika jest mały rozmiar wskaźnika, co pozwala umieścić go na panelu nadajnika lub transceivera.
Ostatni w tym artykule wariant proponowany przez OZ7OQ jest bardziej skomplikowany, ale ma więcej możliwości, w tym pomiar mocy w antenie.
Opracowałem płytkę ze względu na stosowanie mikroprocesora Atmega328. Też wylutowanego z Arduino po oprogramowaniu i sprawdzaniu na makiecie.
Przygotowane przeze mnie płytki dla pierwszego i drugiego wariantu są jednostronne i spełnią funkcję tylnej pokrywy obudowy. Faktycznie płytkę ostatniego wariantu można używać dla tego pierwszego. W takim razie odpowiedniej części komponentów nie trzeba lutować ani zmieniać kodu.
Źródło:
http://forklg.ru/viewtopic.php?f=98&t=1162
https://unlis.ru/?p=1449
https://www.experimental-engineering.co.uk/2015/07/08/arduino-based-swrpwr-meter/
Fajne? Ranking DIY
