Technika konwersji bezpośredniej szybko zyskała popularność wśród radioamatorów dzięki połączeniu wysokich parametrów technicznych z niezwykłą prostotą rozwiązań. Jednakże znane konstrukcje są dość trudne w realizacji.
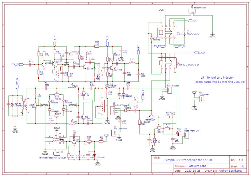
Ukraiński radioamator V. Artemenko zaproponował prosty transceiver o dość dobrych parametrach, zawierający minimum części. W konstrukcji zastosowane są niektóre rozwiązania obwodów transceivera RA3AAE. Czułość odbiornika wynosi co najmniej 5 μV; moc doprowadzona do stopnia końcowego przy napięciu zasilania 12 V stanowi 400-500 mW. Moc można podbić do kilku watów przez zwiększenie zasilania do 24 V. Jednak w tym przypadku konieczne jest zainstalowanie tranzystorów o większej mocy. Schemat transceivera przerobiony na bardziej współczesne elementy przez tłumacza pokazano na rysunku. Wykorzystuje odwracalny modulator-demodulator SSB.
PODCZAS ODBIORU (RX) sygnał z anteny przez normalnie zwarte styki przekaźników K1 i K2 oraz kondensator C2 jest dostarczany na wejście częstotliwości radiowej modulatora-demodulatora SSB. Mikser odbiera również napięcie lokalnego oscylatora, które jest wytwarzane na tranzystorze Q7 zgodnie z obwodem z pojemnościowym sprzężeniem zwrotnym. Lokalny oscylator działa na częstotliwości odbieranego sygnału, zarówno podczas odbioru, jak i transmisji.
Następnie sygnał niskiej częstotliwości jest dostarczany na wejście uniwersalnego wzmacniacza, który działa zarówno podczas odbioru, jak i transmisji i jest realizowany za pomocą tranzystorów Q5, Q6 z bezpośrednim sprzężeniem. Dioda D8 służy do podłączenia mikrofonu do uniwersalnego wejścia wzmacniacza w trybie nadawania.
PODCZAS nadawania (TX) napięcie zasilania dostarczane jest do przekaźników K1, K2, przedwzmacniacza (zbudowanego z tranzystorów Q1 i Q2) oraz stopnia końcowego z tranzystorami Q3 i Q4. Na wyjściu stopnia końcowego zainstalowany jest filtr dolnoprzepustowy (PI), który podczas transmisji jest połączony z dopasowaną anteną za pomocą styków przekaźnika K2.
Ustawienie transceivera rozpoczyna się w trybie odbioru. Najpierw suwaki wszystkich rezystorów dostrajających (R17, R18, R19) ustawia się w pozycji środkowej. Następnie obracając rdzeń strojeniowy cewki L13 i dobierając pojemność kondensatora C27, uzyskujemy częstotliwość oscylatora w zakresie 1830-1930 kHz.
Na kolektorze tranzystora VT7 powinno być zasilanie 0,5V, co osiąga się poprzez dobór rezystora R20. Następnie wieczorem lub w nocy, gdy pracuje duża liczba stacji radiowych, podłączamy antenę i przestrajając lokalny oscylator za pomocą kondensatora zmiennego (podłączony do J6), staramy się odebrać jedną ze stacji o większej mocy. Jeśli to się nie powiedzie, obracamy suwak rezystora dostrajającego R20, ustawiając wartość napięcia wysokiej częstotliwości niezbędną do optymalnej pracy miksera. W takim przypadku osiągnięta zostanie maksymalna głośność odbieranej stacji w słuchawkach. Następnie obracamy rdzeń strojenia cewki na wejściu, uzyskując maksymalną głośność przy odbiorze słabych sygnałów. W tym momencie ustawienie transceivera w tryb odbioru można uznać za zakończone.
Przechodzimy do nadajnika. Podłączamy ekwiwalent anteny (rezystor 50 omów i moc co najmniej 2 W) do wyjścia nadajnika i mierzymy napięcie wysokiej częstotliwości na tym rezystorze. W takim przypadku konieczne jest podanie sygnału na wejście mikrofonu z generatora niskiej częstotliwości lub mikrofonu. Można także wyrównoważyć mikser, ustawiając suwak rezystora R17 lub R18 w jedną ze skrajnych pozycji. Dostosowując obwody L7 C11 i L8 C15, osiągamy maksymalne napięcie na odpowiedniku. W przypadku wystąpienia samowzbudzenia, dławiki L7 i/lub L8 należy zmostkować rezystorami o małych wartościach (dobieranymi doświadczalnie).
Następnie balansujemy mikser za pomocą rezystorów R17 i R18, upewniając się, że w trybie nadawczym na wyjściu transceivera nie ma nośnej. W takim przypadku na wejściu mikrofonowym nie powinno być sygnału uniwersalnego.
Po uzyskaniu maksymalnego tłumienia nośnej w trybie nadawania, ponownie przełączamy transceiver na odbiór i słuchając sygnału oscylatora lub innego podobnego lokalnego oscylatora zastosowanego w transceiverze, osiągamy maksymalne tłumienie górnej wstęgi bocznej (USB) za pomocą rezystora przycinającego R17. Najłatwiej to zrobić, słuchając niemodulowanej nośnej, odstrajając lokalny oscylator transceivera w dół o 1-1,5 kHz w stosunku do częstotliwości tej nośnej.
Czasami, dla lepszego tłumienia, trzeba dobrać pojemność kondensatora C17 przesuwnika fazowego wysokiej częstotliwości w zakresie 240-390 pF lub wybrać rezystancję jednego z rezystorów przesuwnika fazowego niskiej częstotliwości (R1 lub R2). A następnie powtórzyć regulację ponownie. Mikser ustawiony podczas odbioru będzie tłumił częstotliwość nośną również podczas transmisji. W mikserze jednopasmowym można zastosować dowolne diody.
Tłumacz tego artykułu wykorzystywał 1N4148. Pojemności kondensatorów izolujących i blokujących nie są krytyczne. Do dostrojenia lokalnego oscylatora stosuje się kondensator z dielektrykiem powietrznym. Przekaźniki K1, K2 są niewielkich rozmiarów, o napięciu roboczym 9-12 V. Dane cewek zależą od wybranego pasma. Wszystkie części transceivera są zamontowane na płycie drukowanej o maksymalnej powierzchni uziemienia. Autor tego tłumaczenia opracował płytę PCB z dodatkowymi otworami na ewentualny wzmacniacz do głośnika lub słuchawek z niską rezystancją. Gerber jest w załączniku.
Źródło:
http://www.cqham.ru/trx_b.htm
Ukraiński radioamator V. Artemenko zaproponował prosty transceiver o dość dobrych parametrach, zawierający minimum części. W konstrukcji zastosowane są niektóre rozwiązania obwodów transceivera RA3AAE. Czułość odbiornika wynosi co najmniej 5 μV; moc doprowadzona do stopnia końcowego przy napięciu zasilania 12 V stanowi 400-500 mW. Moc można podbić do kilku watów przez zwiększenie zasilania do 24 V. Jednak w tym przypadku konieczne jest zainstalowanie tranzystorów o większej mocy. Schemat transceivera przerobiony na bardziej współczesne elementy przez tłumacza pokazano na rysunku. Wykorzystuje odwracalny modulator-demodulator SSB.
PODCZAS ODBIORU (RX) sygnał z anteny przez normalnie zwarte styki przekaźników K1 i K2 oraz kondensator C2 jest dostarczany na wejście częstotliwości radiowej modulatora-demodulatora SSB. Mikser odbiera również napięcie lokalnego oscylatora, które jest wytwarzane na tranzystorze Q7 zgodnie z obwodem z pojemnościowym sprzężeniem zwrotnym. Lokalny oscylator działa na częstotliwości odbieranego sygnału, zarówno podczas odbioru, jak i transmisji.
Następnie sygnał niskiej częstotliwości jest dostarczany na wejście uniwersalnego wzmacniacza, który działa zarówno podczas odbioru, jak i transmisji i jest realizowany za pomocą tranzystorów Q5, Q6 z bezpośrednim sprzężeniem. Dioda D8 służy do podłączenia mikrofonu do uniwersalnego wejścia wzmacniacza w trybie nadawania.
PODCZAS nadawania (TX) napięcie zasilania dostarczane jest do przekaźników K1, K2, przedwzmacniacza (zbudowanego z tranzystorów Q1 i Q2) oraz stopnia końcowego z tranzystorami Q3 i Q4. Na wyjściu stopnia końcowego zainstalowany jest filtr dolnoprzepustowy (PI), który podczas transmisji jest połączony z dopasowaną anteną za pomocą styków przekaźnika K2.
Ustawienie transceivera rozpoczyna się w trybie odbioru. Najpierw suwaki wszystkich rezystorów dostrajających (R17, R18, R19) ustawia się w pozycji środkowej. Następnie obracając rdzeń strojeniowy cewki L13 i dobierając pojemność kondensatora C27, uzyskujemy częstotliwość oscylatora w zakresie 1830-1930 kHz.
Na kolektorze tranzystora VT7 powinno być zasilanie 0,5V, co osiąga się poprzez dobór rezystora R20. Następnie wieczorem lub w nocy, gdy pracuje duża liczba stacji radiowych, podłączamy antenę i przestrajając lokalny oscylator za pomocą kondensatora zmiennego (podłączony do J6), staramy się odebrać jedną ze stacji o większej mocy. Jeśli to się nie powiedzie, obracamy suwak rezystora dostrajającego R20, ustawiając wartość napięcia wysokiej częstotliwości niezbędną do optymalnej pracy miksera. W takim przypadku osiągnięta zostanie maksymalna głośność odbieranej stacji w słuchawkach. Następnie obracamy rdzeń strojenia cewki na wejściu, uzyskując maksymalną głośność przy odbiorze słabych sygnałów. W tym momencie ustawienie transceivera w tryb odbioru można uznać za zakończone.
Przechodzimy do nadajnika. Podłączamy ekwiwalent anteny (rezystor 50 omów i moc co najmniej 2 W) do wyjścia nadajnika i mierzymy napięcie wysokiej częstotliwości na tym rezystorze. W takim przypadku konieczne jest podanie sygnału na wejście mikrofonu z generatora niskiej częstotliwości lub mikrofonu. Można także wyrównoważyć mikser, ustawiając suwak rezystora R17 lub R18 w jedną ze skrajnych pozycji. Dostosowując obwody L7 C11 i L8 C15, osiągamy maksymalne napięcie na odpowiedniku. W przypadku wystąpienia samowzbudzenia, dławiki L7 i/lub L8 należy zmostkować rezystorami o małych wartościach (dobieranymi doświadczalnie).
Następnie balansujemy mikser za pomocą rezystorów R17 i R18, upewniając się, że w trybie nadawczym na wyjściu transceivera nie ma nośnej. W takim przypadku na wejściu mikrofonowym nie powinno być sygnału uniwersalnego.
Po uzyskaniu maksymalnego tłumienia nośnej w trybie nadawania, ponownie przełączamy transceiver na odbiór i słuchając sygnału oscylatora lub innego podobnego lokalnego oscylatora zastosowanego w transceiverze, osiągamy maksymalne tłumienie górnej wstęgi bocznej (USB) za pomocą rezystora przycinającego R17. Najłatwiej to zrobić, słuchając niemodulowanej nośnej, odstrajając lokalny oscylator transceivera w dół o 1-1,5 kHz w stosunku do częstotliwości tej nośnej.
Czasami, dla lepszego tłumienia, trzeba dobrać pojemność kondensatora C17 przesuwnika fazowego wysokiej częstotliwości w zakresie 240-390 pF lub wybrać rezystancję jednego z rezystorów przesuwnika fazowego niskiej częstotliwości (R1 lub R2). A następnie powtórzyć regulację ponownie. Mikser ustawiony podczas odbioru będzie tłumił częstotliwość nośną również podczas transmisji. W mikserze jednopasmowym można zastosować dowolne diody.
Tłumacz tego artykułu wykorzystywał 1N4148. Pojemności kondensatorów izolujących i blokujących nie są krytyczne. Do dostrojenia lokalnego oscylatora stosuje się kondensator z dielektrykiem powietrznym. Przekaźniki K1, K2 są niewielkich rozmiarów, o napięciu roboczym 9-12 V. Dane cewek zależą od wybranego pasma. Wszystkie części transceivera są zamontowane na płycie drukowanej o maksymalnej powierzchni uziemienia. Autor tego tłumaczenia opracował płytę PCB z dodatkowymi otworami na ewentualny wzmacniacz do głośnika lub słuchawek z niską rezystancją. Gerber jest w załączniku.
Źródło:
http://www.cqham.ru/trx_b.htm
Fajne? Ranking DIY
