Czy wolisz polską wersję strony elektroda?
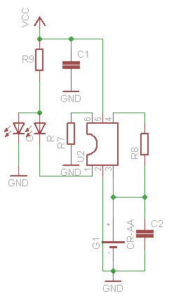
Nie, dziękuję Przekieruj mnie tamLEDówki napisał:To żaden kontroler tylko ładoarka, prawdopodobnie TP4056
speedy9 napisał:Czy nie znajduje się on czasem w uchwycie do ładowania
speedy9 napisał:Czarny i czerwony przewód do czego są podłączone?
speedy9 napisał:Ukłąd na oznaczenie U2. Gdzie jest U1?
tos18 napisał:Jest jeszcze druga ale robi za wyłącznik i migacz.