Witam.
Jestem początkujący w temacie mikrokontrolerów i mam kilka pytań.
1. Czy tej stronie można zaufać w celu kupowania elektroniki? www.tme.eu
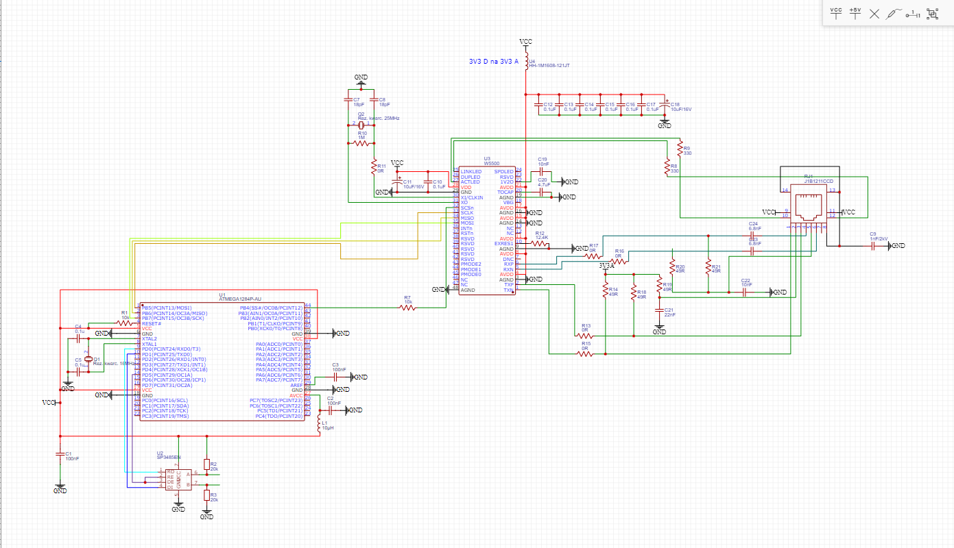
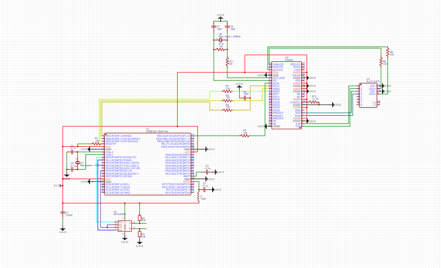
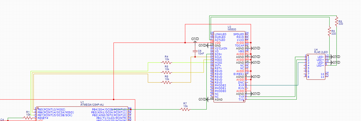
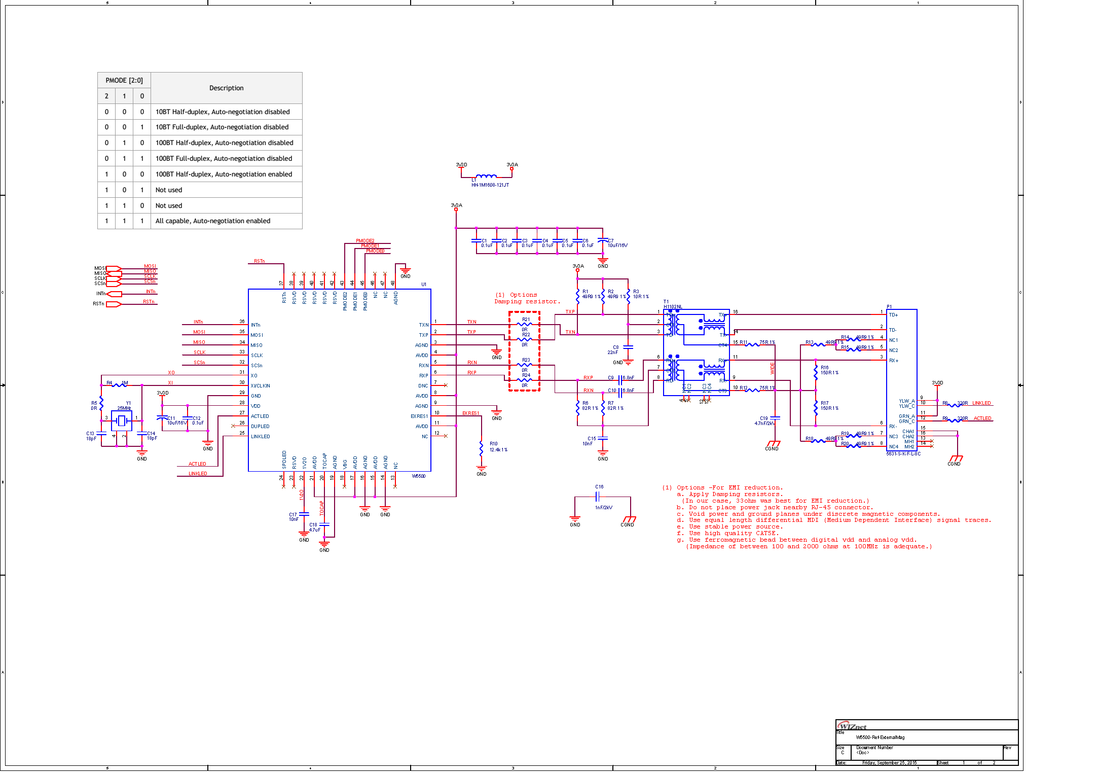
2. Czy kupując moduł: [b]MICROCHIP ENC624J600-I/PT[/b] (lub inny) i gniazdo rj45, Atmega (np. AVR - ATmega32A-AU SMD) będę miał dostęp do Internetu?
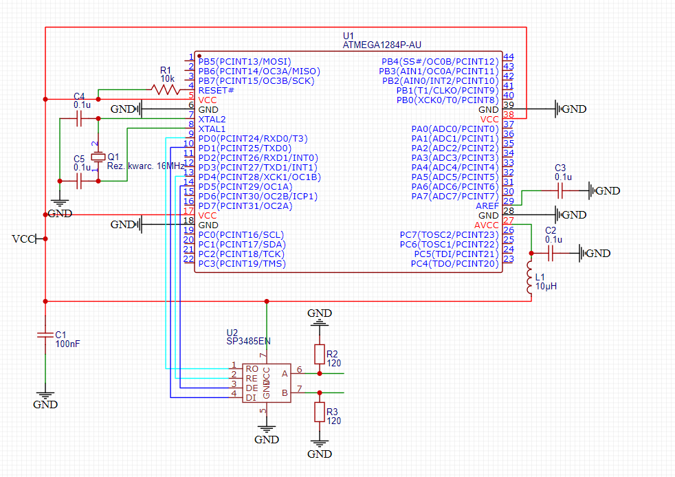
3. Czy ten moduł: [b]SP3485EN-L/TR[/b] jest odpowiedni do transmisji RS485 czy lepiej zainwestować w coś innego?
Z góry dziękuję za odpowiedzi.
Pozdrawiam
