Trudniej jest kupić przetwornicę wytwarzająca ujemne napięcie niż step-down, choć nie różnią się mocno pod względem budowy. Można, więc przerobić np. taką przetworniczkę step-down:
najpierw należy usunąć te elementy:
następnie zewrzeć piny, na których był wcześniej kondensator:
teraz trzeba wziąć płytkę i wyprowadzić na nią te piny (u mnie zaznaczone na żółto):
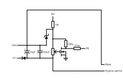
1.Można z wylutowanych elementów i kondensatora 104 oraz tranzystora stworzyć taki układ (jeden albo drugi), ale będzie nieprecyzyjny i mocno będzie zależeć od napięcia zasilania:
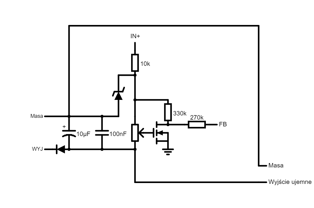
2.Można też dodać diodę zenera (3,3V) lub stabilizator niskich napięć (np. lm385), ale należy wówczas zmienić potencjometr na taki o większej rezystancji lub dodać szeregowo rezystory:
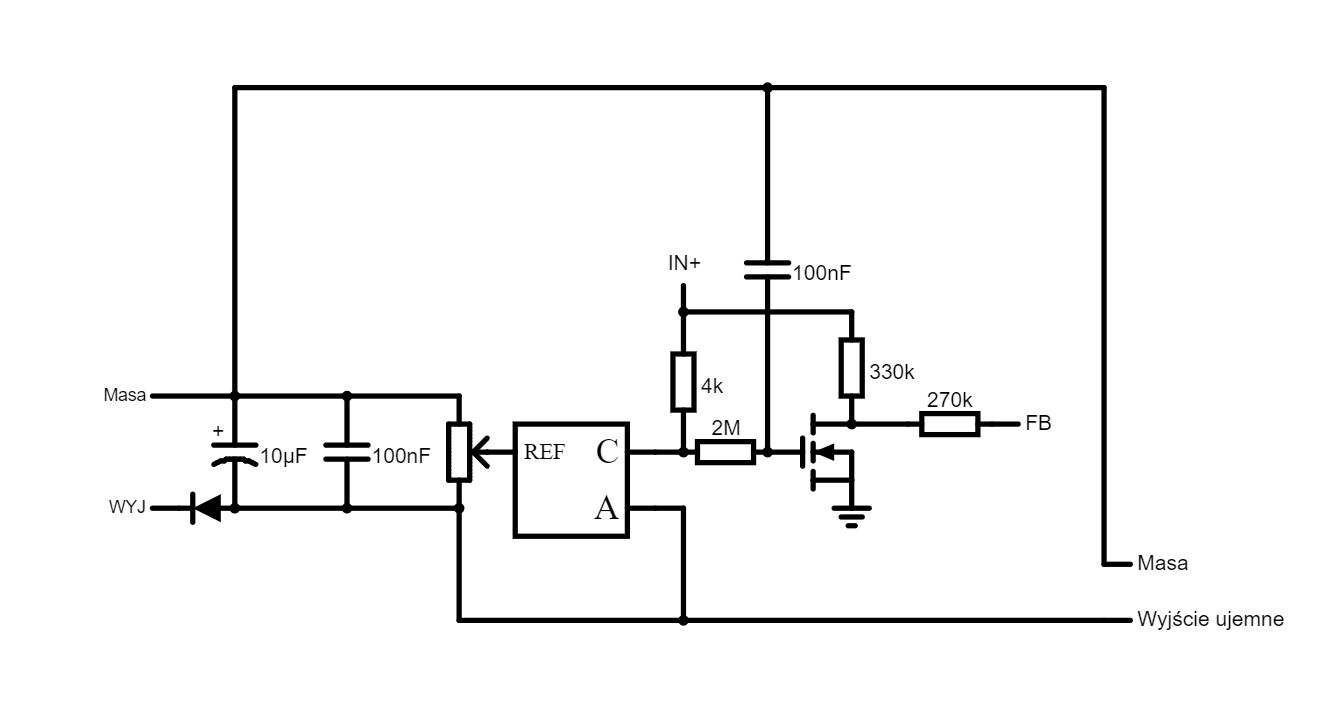
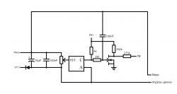
3.Można zrobić też jeszcze precyzyjniejszy układ np. na układzie KIA431:
choć u mnie przetwornica miała tendencję do piszczenia po takich zmianach.

najpierw należy usunąć te elementy:
następnie zewrzeć piny, na których był wcześniej kondensator:
teraz trzeba wziąć płytkę i wyprowadzić na nią te piny (u mnie zaznaczone na żółto):
1.Można z wylutowanych elementów i kondensatora 104 oraz tranzystora stworzyć taki układ (jeden albo drugi), ale będzie nieprecyzyjny i mocno będzie zależeć od napięcia zasilania:
2.Można też dodać diodę zenera (3,3V) lub stabilizator niskich napięć (np. lm385), ale należy wówczas zmienić potencjometr na taki o większej rezystancji lub dodać szeregowo rezystory:
3.Można zrobić też jeszcze precyzyjniejszy układ np. na układzie KIA431:
choć u mnie przetwornica miała tendencję do piszczenia po takich zmianach.
Fajne? Ranking DIY
