logo elektroda
logo elektroda
X
logo elektroda
REKLAMA
REKLAMA
Adblock/uBlockOrigin/AdGuard mogą powodować znikanie niektórych postów z powodu nowej reguły.

Wymiana kondensatora elektrolitycznego na foliowy w zwrotnicy - jakie parametry?

krynis 18 Sty 2024 16:43 579 18
REKLAMA
  • #1 20916236
    krynis
    Poziom 11  
    Dzień dobry, w jednej zwrotnicy umarł kondensator elektrolityczny. Chciałbym wymienić na foliowy, moje pytanie brzmi czy mogę i na jaki. Zjęcia przestawiają oryginalne kondensatory. Wymiana kondensatora elektrolitycznego na foliowy w zwrotnicy - jakie parametry?
  • REKLAMA
  • #2 20916267
    tos18
    Poziom 42  
    Znalezienie foliowych o takich pojemnościach może być trudne.
    Jak są połączone w zwrotnicy ?
  • #3 20916300
    krynis
    Poziom 11  

    Pionowo do płyty, znalazłem w sieci zdjęcie takiej zwrotnicy przerobionej z foliowymi po dwa łączone Wymiana kondensatora elektrolitycznego na foliowy w zwrotnicy - jakie parametry?
  • #4 20916324
    Mariopi
    Poziom 36  
    tos18 napisał:
    Znalezienie foliowych o takich pojemnościach może być trudne.

    Nie tyle trudne, co nieco drogie... Ale decyzja należy do właściciela i czy "pac wart pałaca".
    Np. Jantzen Audio Compact MKT 100uF 5% to koszt 100 zł. za szt.
  • #5 20916326
    398216 Usunięty
    Poziom 43  
    krynis napisał:
    pytanie brzmi czy mogę i na jaki.
    Najlepiej o takiej samej pojemności i zbliżonym napięciu pracy. Z tym drugim (napięciem) problemu nie będzie, gorzej z pojemnością, ale i tu jest rada; wystarczy połączyć równolegle kilka kondensatorów foliowych tak, by ich wypadkowa pojemność wyniosła te 82uF. Pojemność 10uF nie powinna stanowić problemu - wystarczy takich 8 połączyć równolegle i do tego jeszcze 2,2uF i wyjdzie tyle co potrzebujesz (dobrze by było jednak sprawdzić miernikiem pojemności jaka pojemność wyjdzie po połączeniu tych 8 sztuk po 10uF - dla pewności czy będzie dobrze).
    Jakość dźwięku nieznacznie się polepszy, trwałość będzie praktycznie biorąc dożywotnia gorzej że koszt takiego składaka będzie sporo wyższy niż elektrolita BP.
  • REKLAMA
  • #6 20916477
    krynis
    Poziom 11  
    Rzeczywiście Jantzen Audio bardzo drogi koszt pewnie ponad 400zl za komplet . Bo jak wymieniać to chyba parami każdej zwrotnicy , a jak się to ma do jakosci dźwięku? Czy to będzie duża różnica ? Znalazlem w Chinach na portalu żółte foliowe takie jak na tym zdjęciu co wstawiłem największy jest 47uf 250v mniejszy 33uf, 22uf, 15uf 12uf i tak dalej tam koszt by mnie wyniosł maksymalnie 100zl za wszystko.
  • #7 20916507
    398216 Usunięty
    Poziom 43  
    krynis napisał:
    Jantzen Audio bardzo drogi koszt pewnie ponad 400zl za komplet
    No tak, ale są i zdecydowanie tańsze kondensatory foliowe o bardzo podobnych parametrach.
    krynis napisał:
    jak wymieniać to chyba parami każdej zwrotnicy
    Oczywiście. Tym bardziej, że można się spodziewać że skoro jeden padł, niedługo padnie i drugi.
    krynis napisał:
    a jak się to ma do jakosci dźwięku?
    W zakresie najniższych częstotliwości kondensator foliowy nie wprowadzi dużych zmian na lepsze, poza jednym - na pewno nie będziesz się bać że z powodu uszkodzenia kondensatora uszkodzi się wzmacniacz, lub kolumna.
    krynis napisał:
    Znalazlem w Chinach na portalu żółte foliowe
    I bardzo świetnie. Nie widzę przeciwwskazań.

    A co do ew. pytania "czemu są stosowane w kolumnach kondensatory elektrolityczne ?" - bo są tańsze. Dla indywidualnego użytkownika nie ma to dużego znaczenia, ale jeśłi firma produkuje 1000 sztuk kolumn tygodniowo - ma.
  • REKLAMA
  • #8 20916960
    krynis
    Poziom 11  
    Dziękuję z podpowiedzi już wszystko wiem, chyba zainwestuję w te foliowe i połączę je równolegle żeby uzyskać oryginalne wartości.
  • #9 20917198
    Andrzej42
    Poziom 31  
    Ja mam tylko drobną dygresję: starsze kondensatory elektrolityczne (chyba chodziło o polskie) miały tolerancję +100% -50%.... więc jak się do tego ma stosowanie 8szt 10uF plus 1x2u2? Może lepiej byłoby na piechotę policzyć właściwą pojemność i taką dopiero wstawić?
  • #10 20917677
    398216 Usunięty
    Poziom 43  
    Andrzej42 napisał:
    starsze kondensatory elektrolityczne (chyba chodziło o polskie) miały tolerancję +100% -50%.... więc jak się do tego ma stosowanie 8szt 10uF plus 1x2u2?

    Odpowiem:
    A/ Mylisz kondensatory elektrolityczne z foliowymi. Autor chce zastosować foliowe, a te z założenia mają mniejszą tolerancję pojemności.
    B/ Co prawda zarówno kondensator elektrolityczny stosowany w sprzęcie audio w roli filtracji zasilania lub sprzęgu między-stopniowego to też kondensator elektrolityczny jak ten ze zwrotnicy, ale różnica polega na wykonaniu (i zastosowaniu) obu tych kondensatorów; Kondensator do audio przeważnie nie musi być o ściśle określonej pojemności, (oby nie miał zbyt małej) i pracuje ZAWSZE z polaryzacją stałą. Kondensator do zwrotnic musi móc pracować z polaryzacją zmienną, - sta wykonanie go specjalnie do takiej pracy i oznaczenie na obudowie : BP lub podobne. określające możliwość pracy z napięciem o zmiennej polaryzacji. Poza tym - w zwrotnicy wartość pojemności stanowi bardzo ważny czynnik dla poprawnego działania zwrotnicy, więc i tolerancja pojemności musi być zdecydowanie mniejsza.

    Obawiam się jednak, że dobrze o tym wiedziałeś a Twój wpis miał zupełnie inny cel... Pamiętaj, że na forum obowiązuje regulamin.
  • #11 20918557
    krynis
    Poziom 11  

    Zmierzyłem pojemności z ciekawości te oryginalne, sprawne kondensatory i rzeczywiście mają trochę większą pojemność. 100uF wychodzi po zmierzeniu 110uF, a ten 82uF wychodzi 89uF. Zamówiłem jednak te foliowe kondensatory na stronie w PL. Znalazłem pojedyncze 100uF i 82uF, więc nie będę musiał ich łączyć, tak jak było w pierwszym założeniu. A następne pytanie: one są duże, bo mają wymiary 60mm x 60mm i nie wiem, czy uda mi się stabilnie je przymocować na zwrotnicy. Czy mogę zrobić wyprowadzenie około 20cm i przymocować je poza płytką?
  • #12 20918880
    398216 Usunięty
    Poziom 43  
    krynis napisał:
    Czy mogę zrobić wyprowadzenie około 20cm i przymocować je poza płytką?
    Oczywiście.
  • REKLAMA
  • #13 20921213
    Andrzej42
    Poziom 31  
    398216 Usunięty napisał:
    A/ Mylisz kondensatory elektrolityczne z foliowymi
    CZyżby na fotografii post #1 były foliowe???
    Sądziłem, że pojemność kondensatora w zwrotnicy jest dość krytyczna.
    Także ja nie bardzo wiem o co ci chodzi - może nie zaśmiecajmy tego tematu i reszta na poriv.

    398216 Usunięty napisał:
    Obawiam się jednak, że dobrze o tym wiedziałeś a Twój wpis miał zupełnie inny cel... Pamiętaj, że na forum obowiązuje regulamin.
    Możesz wytłumaczyć?
  • #14 20921288
    398216 Usunięty
    Poziom 43  
    Andrzej42 napisał:
    398216 Usunięty napisał:
    A/ Mylisz kondensatory elektrolityczne z foliowymi
    CZyżby na fotografii post #1 były foliowe???
    Czyżbyś miał problem ze zrozumieniem CAŁEGO zdania? Napisałem:
    398216 Usunięty napisał:
    Mylisz kondensatory elektrolityczne z foliowymi. Autor chce zastosować foliowe, a te z założenia mają mniejszą tolerancję pojemności.
    odnosząc się do
    Andrzej42 napisał:
    starsze kondensatory elektrolityczne (chyba chodziło o polskie) miały tolerancję +100% -50%....
    To po pierwsze. Po drugie w dalszej części cytowanego (2 cytat) zdania sam pisałeś o:
    Andrzej42 napisał:
    jak się do tego ma stosowanie 8szt 10uF plus 1x2u2?
    a akurat to odnosiło się do mojej wypowiedzi:
    398216 Usunięty napisał:
    wystarczy połączyć równolegle kilka kondensatorów foliowych tak, by ich wypadkowa pojemność wyniosła te 82uF. Pojemność 10uF nie powinna stanowić problemu - wystarczy takich 8 połączyć równolegle i do tego jeszcze 2,2uF i wyjdzie tyle co potrzebujesz (dobrze by było jednak sprawdzić miernikiem pojemności jaka pojemność wyjdzie po połączeniu tych 8 sztuk po 10uF - dla pewności czy będzie dobrze).

    Więc uważam, że zupełnie niepotrzebnie wprowadzasz Kolego zamęt i poddajesz w wątpliwość słuszność mojej wypowiedzi.
    Andrzej42 napisał:
    Także ja nie bardzo wiem o co ci chodzi
    Po co więc zabierasz głos? Nie wiem, nie znam sie - siedzę cicho i słucham mądrzejszych od siebie... Proste?
    Andrzej42 napisał:
    Możesz wytłumaczyć?

    Chyba nie muszę - Twój post dość dokładnie wykazał cel w jakim go napisałeś. Chociaż przyznam, ze wolałbym się mylić.
  • #15 20921992
    Andrzej42
    Poziom 31  
    Może zacznijmy jeszcze raz: zapytam
    1.czy kondensatory z fotografii post #3 to elektrolity?
    2. Jeżeli to elektrolity, czy to bipolarne? I jaką mają tolerancję?
    3. Jaką pełnią funkcję w tej zwrotnicy?

    Założyłem, że te kondensatory są elementami filtrów, gdzie częstotliwości podziału są w miarę ważne. Jeżeli producent jednak dał tanie elektrolity, które mają sporą tolerancję więc i częstotliwości podziału będą różne i niekoniecznie takie, jak trzeba.
    Jeżeli rzeczywiście to są elementy filtrów, to może watro byłoby ocenić częstotliwości podziału i obliczyć pojemności i dopiero dobrać realne kondensatory. A nie trzymać się na siłę napisu na starych. Chociaż można i tak. Może to nieco poprawić brzmienie, bo sztuki w obu kanałach będą zbliżone więc i czestotliwości podziału też będą zbliżone.

    Taki był mój zamysł - mam nadzieję, że właściwy.

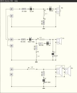
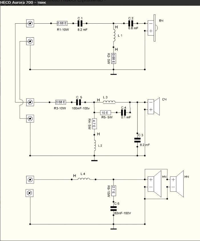
    Jeżeli ktoś ma schemat tej zwrotnicy, to bym prosił o zamieszczenie...
  • #16 20922382
    krynis
    Poziom 11  
    Dziękuję za odpowiedzi, nie ma o co się sprzeczać Panowie :) Ja na audio i zwrotnicach aż tak się nie znam dlatego zadałem pytanie tu na forum żeby się upewnić czy nie będzie problemu z wymianą z elektrolitów na foliowe. Tak jak pisałem kondensatory foliowe już zamówiłem i dziś je będę mieć, więc postaram się to ogarnąć dziś czy jutro i dam znać czy coś się zmieniło. A schemat jakiś znalazłem w sieci, wydaje się że to ta zwrotnica.Wymiana kondensatora elektrolitycznego na foliowy w zwrotnicy - jakie parametry?
  • #17 20925394
    krynis
    Poziom 11  
    Dziś wymieniłem te kondensatory , i przy okazji wymieniłem kable na zwrotnicy bo były 0,75mm2 na 2,5mm2. Trochę dołożyłem wygłuszenia. Powiem szczerze nie spodziewałem się takiej zmiany słuchałem chyba ze 3 godziny muzyki jestem w małym szoku jak się zmienił dźwięk oczywiście na plus.
  • Pomocny post
    #18 20925409
    398216 Usunięty
    Poziom 43  
    I gratuluję sukcesu. Co prawda te kable 2,5mm2 to spora przesada, ale ... kto bogatemu zabroni? I nie pisze tego ironicznie - kabel 2,5mm2 jest ciężki. Dużo cięższy od 0,75mm2 a konektory na głośnikach stosunkowo delikatne...
  • #19 20925444
    krynis
    Poziom 11  
    398216 Usunięty napisał:
    I gratuluję sukcesu. Co prawda te kable 2,5mm2 to spora przesada, ale ... kto bogatemu zabroni? I nie pisze tego ironicznie - kabel 2,5mm2 jest ciężki. Dużo cięższy od 0,75mm2 a konektory na głośnikach stosunkowo delikatne...

    Dziękuje :) wiem że chyba trochę przesadziłem z tymi kablami, zacisnąłem na konektory plus pocynowałem na zaciśnięciu więc solidnie ale miałem chęć bez konektorów polutować bezpośrednio do głośników. Jestem ciekaw jak ten mój zestaw zagra teraz z lepszym wzmacniaczem, boję się że będzie hi-end 😂 hehe

Podsumowanie tematu

Dyskusja dotyczy wymiany kondensatora elektrolitycznego na foliowy w zwrotnicy głośnikowej. Użytkownik zadał pytanie o możliwość takiej wymiany oraz o parametry, które powinny być zachowane. Uczestnicy forum podkreślili, że najważniejsze jest dobranie kondensatorów o tej samej pojemności i zbliżonym napięciu pracy. Zasugerowano, że w przypadku braku odpowiednich pojemności, można łączyć kondensatory równolegle. Wspomniano o kondensatorach marki Jantzen Audio, które są drogie, ale oferują lepszą jakość dźwięku. Użytkownik zamówił kondensatory foliowe i po ich wymianie zauważył znaczną poprawę jakości dźwięku. Pojawiły się również wątpliwości dotyczące tolerancji pojemności kondensatorów oraz ich wpływu na częstotliwości podziału w zwrotnicy.
Podsumowanie wygenerowane przez model językowy.
REKLAMA