logo elektroda
logo elektroda
X
logo elektroda
REKLAMA
REKLAMA
Adblock/uBlockOrigin/AdGuard mogą powodować znikanie niektórych postów z powodu nowej reguły.

Kia Carens 3 - alternator nie ładuje na niskich obrotach, co robić?

ElDanielos 23 Sty 2024 18:34 1146 44
REKLAMA
  • #1 20924959
    ElDanielos
    Poziom 10  
    Dzień dobry.
    Od dłuższego czasu borykam się z problemem związanym z brakiem ładowania na wolnych obrotach - alternator nie startuje, wymieniłem już dwa, w tym jeden po regeneracji, a drugi używany - oba oryginały. Dlatego podejrzewam że problem jest gdzieś w instalacji elektrycznej auta. Po odpięciu kostki od alternatora, znika kontrolka na zegarach, więc połączenie w tę stronę jest raczej ok. Jest to alternator pracujący ,,pod kontrolą" ECU, i tu bym szukał przyczyny, ale nie wiem jak się do tego zabrać, co zrobić aby w końcu zapomnieć o problemie.
    Alternat wzbudza się z obrotów, trzeba przygazować powyżej 2500, co w zimie nie jest wskazane.
    Elektrycy w okolicy mają terminy zaklepane na 2-3 tygodnie do przodu , a auto jest potrzebne na dojazdy do pracy.
    Wiem że nikt mi nie wskaże palcem ,,tu jest problem", ale może naprowadzi na właściwą ścieżkę. Za wszystkie podpowiedzi z góry dziękuję.
  • REKLAMA
  • #2 20924997
    johnny833
    Poziom 38  
    Jaki alt i ile kabelków ? Jaki silnik ? Nic nie podaleś.
  • #3 20925013
    ElDanielos
    Poziom 10  
    Kia Carens 3, 2.0 crdi. 2009r
    Kostka na dwa kabelki.
    Alternator Denso.
    Przepraszam, nie zauważyłem że ,, coś " zmieniło mi tytuł.
  • REKLAMA
  • #4 20925022
    Aleksander_01
    Poziom 42  
    I co, jak dasz 2500 rpm to potem już ładuje na wolnych obrotach.
    Daj nr alternatora lub chociaż rzuć foto wtyczki.
    Jak dwa kabelki to masz LS, czyli lampka i sterowanie. Jeżeli w liczniku masz diodę (alternator) to musi być ona zbocznikowana rezystorem, podobnie jak było robione w Vag'ach.
  • #5 20925058
    ElDanielos
    Poziom 10  
    Jak kupowaliśmy auto, pod maską był alternator AS-PL A3173.
    Po przygazowaniu ładowanie wydaje się że jest, bo kontrolka gaśnie, uruchamia się nadmuch, radio, DRL, itp.
    Przygazówka raz jest na ok2500 obr, a czasem trzeba zakręcić do prawie 4000, nie ma reguły.
    Walczę z tym w sumie od ok. 3tyg, po tym jak wracałem z pracy na lawecie, bo wszystko padło:(
  • #6 20925169
    johnny833
    Poziom 38  
    As , katastrofa ,loteria.
  • #7 20925195
    ElDanielos
    Poziom 10  
    johnny833 napisał:
    As , katastrofa ,loteria.


    Widać produkty tej firmy zapracowały sobie na taką opinię.
    Dopóki nie naprawię ładowania, auto nie wyjedzie w dłuższą trasę. Obecnie robi po ok.8kilometrów - do i z garażu. Na więcej może nie starczyć prądu w akumulatorze.
  • REKLAMA
  • #8 20925208
    johnny833
    Poziom 38  
    A koło na alternatorze (sprzęgło) jesteś pewien że ok?
  • #9 20925381
    ElDanielos
    Poziom 10  
    Raczej tak, inaczej nie było by w ogóle prądu, chyba że o czymś nie wiem.

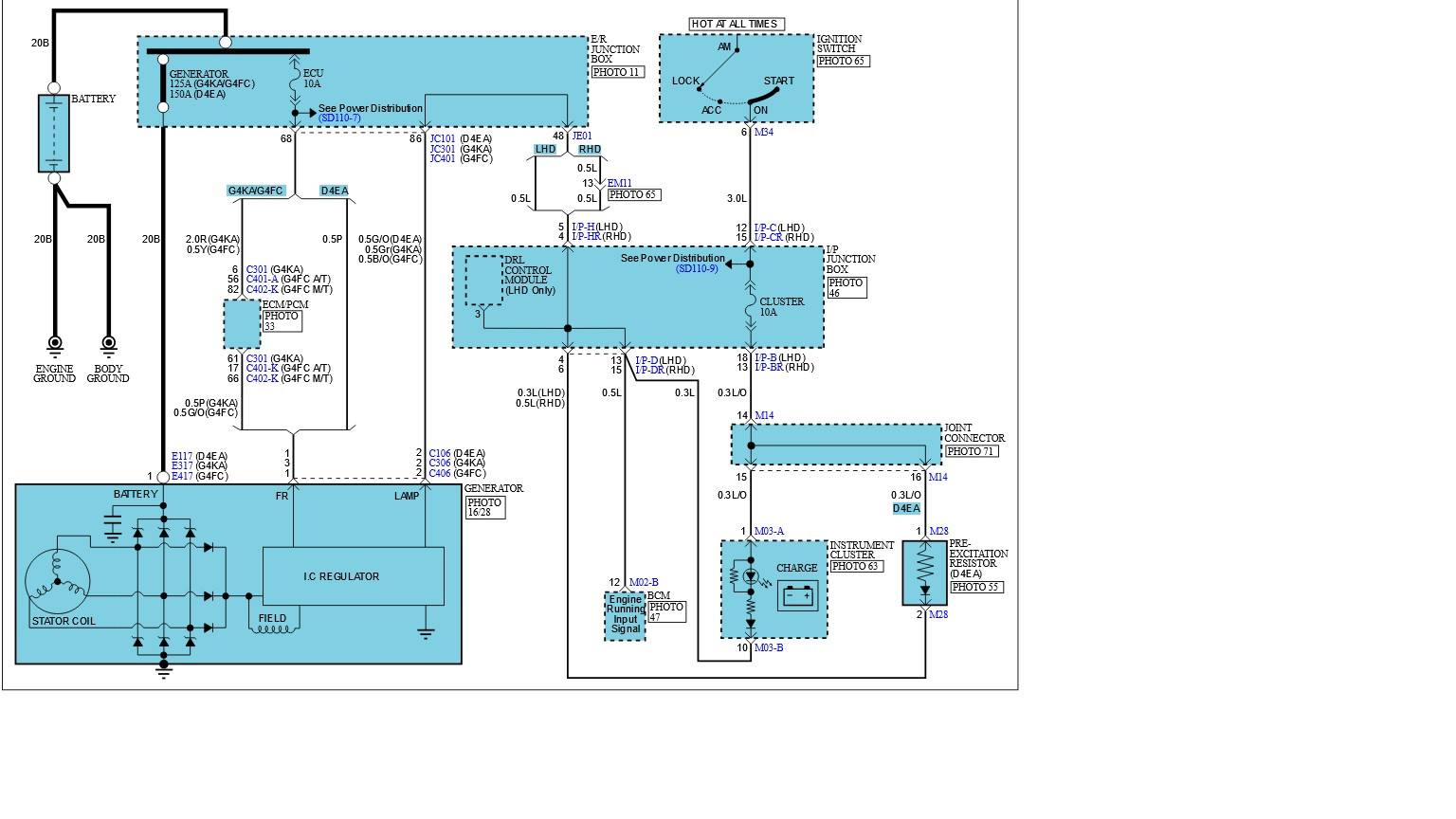
    Zastanawiam się jak sprawdzić czy ECU wysyła jakikolwiek sygnał do alternatora... Bo może kabel sygnałowy jest gdzieś uwalony, chociaż tego nie widać? Jak zlokalizować pin wyjściowy? Bo komputer ,,to to coś" koło akumulatora, na dwa duże wtyki, co nie?
    A jakby się okazało jednak, że sygnał nie wychodzi, to czy można dobrać jakiś inny alternator, bez sterowania z ECU, czy to ma jeszcze jakieś inne funkcje? Bo jeśli to sam kabelek, to nie ma problemu, da się zrobić, ale jak sterownik w tej kwestii padł, to robi się większa afera... :(
  • #10 20925395
    johnny833
    Poziom 38  
    Jak? Niech ktoś ci podeśle schemat ,ja nie mam pod reką.
  • #11 20925396
    Aleksander_01
    Poziom 42  
    Nie kombinuj nic z alternatorem, w końcu pisałeś że wymieniłeś już dwie sztuki i zawsze to samo, czyli usterka poza alternatorem.
    Zrób prosty test - do wtyku L doprowadź 12 V przez żaróweczkę 2-4 W. Jeżeli alternator wzbudzi się od razu to już wiesz gdzie szukać.
  • #12 20925401
    johnny833
    Poziom 38  
    Aleksander_01 napisał:
    Nie kombinuj nic z alternatorem, w końcu pisałeś że wymieniłeś już dwie sztuki i zawsze to samo, czyli usterka poza alternatorem.
    Zrób prosty test - do wtyku L doprowadź 12 V przez żaróweczkę 2-4 W. Jeżeli alternator wzbudzi się od razu to już wiesz gdzie szukać.

    Jasne że nie ,tylko pytałem o koło. Diagnoza na pocżątek.
  • REKLAMA
  • #13 20927353
    ElDanielos
    Poziom 10  

    Przez kilka dni nie będę miał okazji wyskoczyć do auta, więc minie trochę czasu, zanim tam cokolwiek zrobię. Proszę o cierpliwość, na pewno się odezwę.
    Aha, na kostce alternatora nie znalazłem żadnych oznaczeń, więc mam pytanie - który pin to linia L? Nie chciałbym ,,przy okazji" uszkodzić czegokolwiek w alternatorze - nie należy do tanich.
  • #14 20927356
    m2606
    Poziom 28  

    ElDanielos napisał:
    Czy można dobrać jakiś inny alternator, bez sterowania z ECU?

    Wystarczy prawdopodobnie sam regulator dobrać albo zaadaptować.
    Alternator raz wzbudzony powinien ładować już cały czas. Żeby wzbudzić go, wystarczy nawet nie żarówka, ale zwyczajna probówka, którą łatwo jest wetknąć w pin od tyłu kostki.
  • #15 20927406
    ElDanielos
    Poziom 10  
    m2606 napisał:

    Żeby wzbudzić go, wystarczy nawet nie żarówka, ale zwyczajna probówka, którą łatwo jest wetknąć w pin od tyłu kostki.

    Zastanawiałem się właśnie czy nie można użyć czegoś takiego, zamiast kombinować z żarówką. Dzięki za rozwianie wątpliwości 🥃
  • #16 20928049
    decybel91
    Poziom 42  
    Na alternatorze jest styk L czyli kontrolka i S czyli prąd stały 30. Po rozpoczęciu pracy ma ładować cały czas, w Kia dochodziło najczęściej do spalenia mostka diodowego i/lub regulatora napięcia. Teraz masz z AS.pl z kijowym kołem pasowym proponuję zmienić na INA.
    Usterka jest jednak w instalacji - grzałki nurkowe idące do nagrzewnicy pobierają zbyt dużo prądu organiczając napięcie akumulatora - trzeba je odłączyć. Poprawi to pracę układu elektrycznego.
    Akumulator też musi być 100% sprawny - warto też go zmienić.
  • #17 20928127
    m2606
    Poziom 28  
    decybel91 napisał:
    Na alternatorze jest styk L czyli kontrolka i S czyli prąd stały 30.

    Mamy tutaj niezgodność.
    Nie wiem jak jest w tym samochodzie,ale jeśli jest sterowany z ECU to L i S nie wystarczy w takiej formie.
    Sterowanie jest albo sygnałem logicznym,albo współczynnikiem wypełnienia impulsu,albo napięciem.
    W przypadku jedynie kontrolki i napięcia stałego na zaciskach alternatora (bat pomijam bo zawsze jest) nie ma sterowania.
    Czyli albo nie ma zewnętrznej kontroli,albo funkcje zacisków są inne.
  • Pomocny post
    #18 20928139
    decybel91
    Poziom 42  
    Nie jest sterowany z ECU. Błąd autora tematu
  • #19 20928174
    m2606
    Poziom 28  

    Czyli sytuacja jest banalnie prosta.
    Sprawdzamy napięcie po kluczyku, obwód lampki (lamki jako takie już wyginęły, ale tak nazwę), który powinien wystawić 12V przy delikatnym obciążeniu i baterii.
    Baterię należy sprawdzać przykładając miernik w zakresie V-DC do zacisku alternatora i do zacisku na akumulatorze.
    Wartość po odpaleniu to strata na baterii.
    Po odpaleniu warto jeszcze sprawdzić różnicę pomiędzy alternatorem a wiązką kabinową.
  • #20 20928880
    nubi
    Poziom 12  

    decybel91 napisał:
    Nie jest sterowany z ECU. Błąd autora tematu


    Dla wersji benzynowej jest sterowanie z ECU. Dla diesla faktycznie nie ma.
  • #21 20928939
    m2606
    Poziom 28  
    Jest tam zabezpieczenie 10A,czy jest sprawne?
    Wiem jak to brzmi,ale to może być przyczyna.Alternator posiadający mostek wzbudzenia tak jak ten,może być samowzbudny po przekroczeniu pewnych obrotów,bo wirnik ma magnetyzm szczątkowy .
    Bezpiecvzniki mają na zewnątrz wypustki umożliwiajace kontrolę przy pomozy probówki,nie trzeba ich wyjmować po kolei,wystarczy dotknąć ich z obu stron .Taka kantrola zajmuje dużo mniej czasu niż szukanie tego który bezpiecznik do czego służy,po prostu przelatujesz wszystkie w kilka minut.
  • #22 20931766
    ElDanielos
    Poziom 10  
    nubi napisał:

    decybel91 napisał:
    Nie jest sterowany z ECU. Błąd autora tematu


    Dla wersji benzynowej jest sterowanie z ECU. Dla diesla faktycznie nie ma.


    No to zostałem wprowadzony w błąd, lub coś źle zrozumiałem-przepraszam, mój błąd.

    Jeśli chodzi o bezpiecznik CLUSTER 10A,to jest cały. Bardzo bym się ucieszył,jakby to było to ;)

    W kostce alternatora są dwa przewody - górny S pod stałym napięciem, tylko nie wiem dlaczego mój miernik pokazuje na nim ok.10V; dolny L kontrolka - brak napięcia po stacyjce- pewnie gdzieś przerwany kabel. Dodatkowo, po odpaleniu silnika i przyłożeniu do niego próbówki z napięciem z akumulatora, alternatory ( testowane na dwóch-regenerowanym i używanym z logo KIA Denso) nie wystartowały. Dlaczego? Nie mam pojęcia. Po odpięciu kostki znika ikonka akumulatora w liczniku. Zrobiłem sobie dwa kabelki, aby mieć możliwość posprawdzania kilku opcji połączenia między kostką a altkiem, niestety, nic to nie dało. Nie odważyłem się chyba jedynie za zamianę wtyków miejscami. Zacząłem podejrzewać że może już tam ktoś wcześniej zaglądał,i pomylił kabelki...
    Napięcie na akumulatorze 12.6V, przy alternatorze B+ 12,4V.
    Po wymuszeniu ładowania obrotami - z alternatora wychodzi 14.6V, dociera ok. 14,4V. W obu przypadkach strata na kablu to ok. 0,2V - dużo to czy w normie?

    Zaczynam pomału tracić nadzieję. Lubię samemu coś zrobić przy autach, ale w tym przypadku chyba będę musiał odczekać swoje, i oddać Kijankę w ręce autoelektryka. Zanim to jednak nastąpi, jeszcze ją trochę pomęczę, może wyjawi swoją tajemnicę.

    Aha, masa na silniku jest ok. Gruby przewód łączy go z karoserią. Jest pod podstawą akumulatora.
  • #23 20931868
    decybel91
    Poziom 42  
    Te alternatory często padały montowane były w nich różne regulatory napięcia. Z twojego opisu wynika że masz za mały"opór" kontrolki ładowania. Daj równolegle w obwód L żarówkę 5w i powinno rozwiązać to problem. To S powinien mieć więcej Volt, ale do właściwej pracy wystarczy

    Dodano po 1 [minuty]:

    Najprościej masz próbnik napięcia czyli jeden koniec do L drugi do plusa.
  • Pomocny post
    #24 20931882
    Aleksander_01
    Poziom 42  
    Na schemacie masz jak wół zrównolegloną led. Prawdopodobnie masz zimny lut lub opornik kaput.
    Przewody masz dobre między licznikiem a alternatorem.
    ElDanielos napisał:
    Po wymuszeniu ładowania obrotami - z alternatora wychodzi 14.6V, dociera ok. 14,4V. W obu przypadkach strata na kablu to ok. 0,2V - dużo to czy w normie?

    Wszystko w idealnym porządku.
    W 11 poście napisałem co masz zrobić, więc zrób i odpisz.
  • #25 20937644
    ElDanielos
    Poziom 10  
    A więc tak...
    Po teście żarówki alternator wystartował od razu, znaczy to że próbówka się nie nadaje. Rozebrałem licznik: Kia Carens 3 - alternator nie ładuje na niskich obrotach, co robić?
    Każdy z tych czterech oporników- według mojego miernika- mają po 111 omów. Zastanawiają mnie te dwa puste miejsca - czy w nich też powinny być takie oporniki? Nic nie było luzem w środku.
  • #26 20937753
    m2606
    Poziom 28  
    ElDanielos napisał:
    Po teście żarówki alternator wystartował od razu, znaczy to że próbówka się nie nadaje

    Zawsze działała bez problemów.
    A masz probówkę z żarówką czy jakiś wynalazek z diodą?
    Zapomniałem o tym napisać i potraktowałem wszystkie na równi,ale tych z diodami się nie używa bo po prostu Cię uszukają tak samo jak miernik w wielu przypadkach.
  • #27 20937764
    johnny833
    Poziom 38  
    ElDanielos napisał:
    Zastanawiają mnie te dwa puste miejsca - czy w nich też powinny być takie oporniki? .

    Nad tym się nie zastanawiaj tylko zmierz czy jest przejście od pinu 10 licznika do styku L we wtyczce alternatora . Potem będziesz grzebał w liczniku.
  • #29 20944058
    ElDanielos
    Poziom 10  
    johnny833 napisał:

    Nad tym się nie zastanawiaj tylko zmierz czy jest przejście od pinu 10 licznika do styku L we wtyczce alternatora . Potem będziesz grzebał w liczniku.


    Celny strzał - brak przejścia :( Próbowałem namierzyć gdzie co i jak, ale się nie udało.
  • #30 20944066
    Aleksander_01
    Poziom 42  
    ElDanielos napisał:
    Dlatego podejrzewam że problem jest gdzieś w instalacji elektrycznej auta. Po odpięciu kostki od alternatora, znika kontrolka na zegarach, więc połączenie w tę stronę jest raczej ok.

    ElDanielos napisał:
    Celny strzał - brak przejścia Próbowałem namierzyć gdzie co i jak, ale się nie udało.

    To w końcu jak to jest, oby nie było tak że po 458 postach okaże się " o kurde mam zerwany pasek alternatora".
    A może ty troll.

Podsumowanie tematu

Użytkownik zgłasza problem z alternatorem w Kia Carens 3 (2009, 2.0 CRDi), który nie ładuje akumulatora na niskich obrotach. Po wymianie dwóch alternatorów (Denso i AS-PL) oraz sprawdzeniu instalacji elektrycznej, użytkownik podejrzewa usterkę w połączeniach lub w ECU. W trakcie dyskusji poruszono kwestie związane z kontrolką ładowania, napięciem na pinach alternatora oraz możliwymi uszkodzeniami w instalacji. Ostatecznie, po testach z żarówką i pomiarach, użytkownik zidentyfikował problem w skrzynce bezpieczników, co potwierdziło wymienienie uszkodzonej skrzynki jako rozwiązanie problemu.
Podsumowanie wygenerowane przez model językowy.
REKLAMA