Autor przedstawia czytelnikom prosty transiwer, zauważając, że wiele podobnych schematów zostało już opublikowanych. W artykule można znaleźć znane układy, które zostały dopracowane do stanu roboczego. Autor opisuje historię stworzenia transiwera, w tym uzasadnienie wyboru niektórych podzespołów.
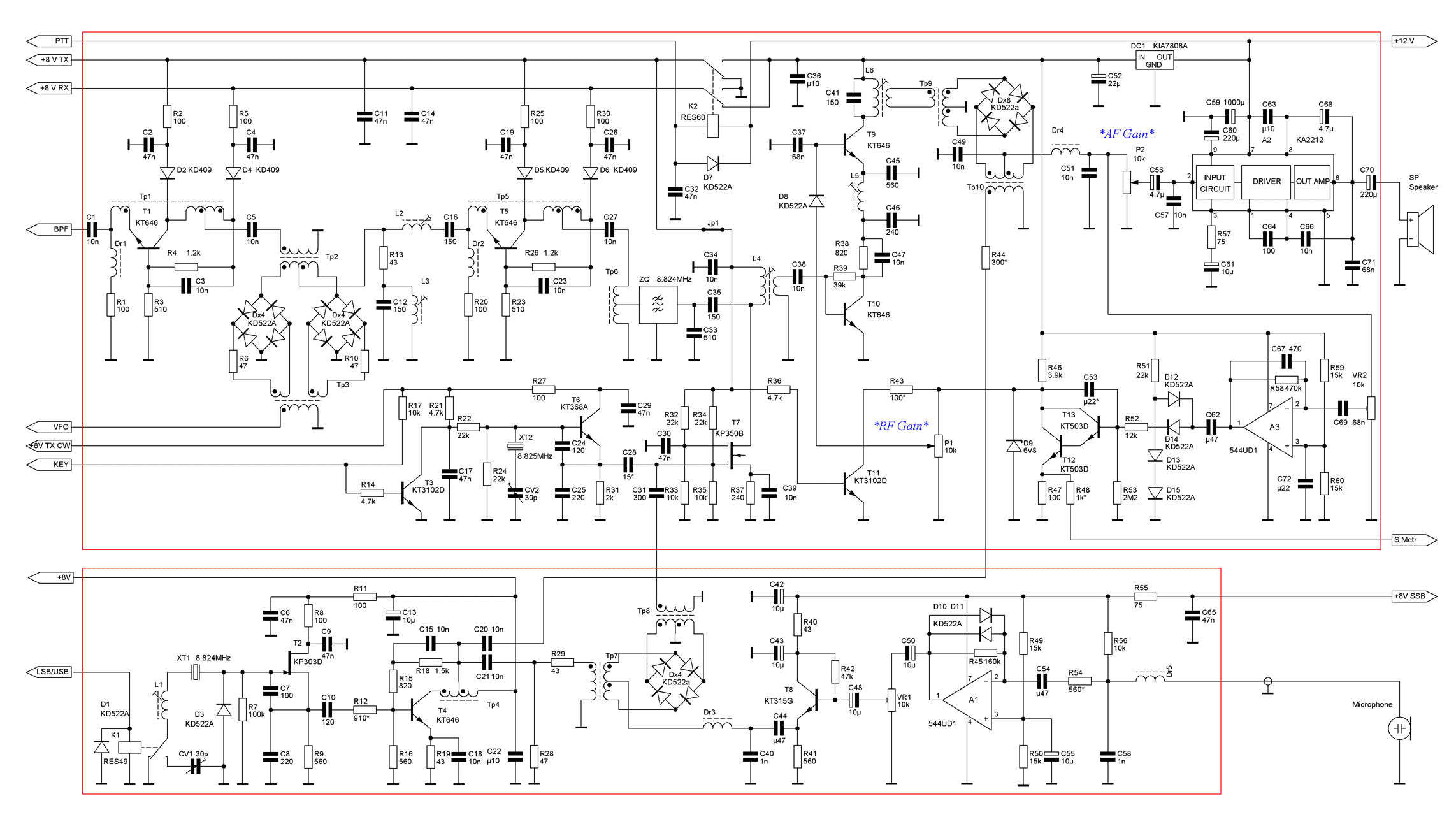
Projekt rozpoczął się od transiwera YES-98, z szacunkiem dla jego twórcy. Autor zwraca uwagę na układ scalony K174XA10 (rosyjski analog А283D i TDA1083), który ma zakres dynamiczny 45 dB. Schemat został opracowany około 10 lat temu, kiedy dostępne były ograniczone układy scalone, co zmusiło projektanta do wykorzystania dyskretnych elementów z powszechnie dostępnych i tanich części.
Koncepcja transiwera jest podobna do innych modeli, takich jak RW4LQ, HDK-97, Rosa i innych. Autor szczegółowo opisuje poszczególne elementy transiwera, w tym mikser, wzmacniacz IF, filtr kwarcowy oraz inne komponenty, podkreślając ich wydajność i możliwości.
Wzmocnienie w obwodzie wynosi 40 dB, z dobrym marginesem przeciążenia. W trybie nadawania IF jest używany do samomonitorowania CW/SSB. Zasięg automatycznej regulacji wzmocnienia wynosi ponad 140 dB, a detektor wysokiego poziomu SSB na diodach KD522A został dobrany ze względu na dopasowanie szumu.
Jako wzmacniacz niskiej częstotliwości użyto mikroukładu KA2212, który działa bez radiatora przy mocy wyjściowej 0,7 W. Projektanci zrezygnowali z TDA1013 z powodu generowanego przez niego hałasu.
Autor zwraca uwagę na jakość wykonania transformatorów na płycie głównej. Całość konstrukcji jest przedstawiona na zdjęciach, gdzie widać płytę główną oraz inne elementy. Transiwer BIZON-06, porównywany z ALINCO - DX-70, wypadł lepiej pod względem jakości odbioru.
Artykuł podsumowuje podstawowe cechy transiwera, w tym zakresy częstotliwości, czułość, impedancję, zakresy regulacji wzmocnienia oraz wymiary urządzenia. Autor podkreśla, że schemat jest prosty w realizacji, a cały materiał został opublikowany nie dla zysku, lecz dla tych, którzy chcą się uczyć i samodzielnie coś tworzyć. Zaleca także stosowanie zachodnich odpowiedników tranzystorów rosyjskich oraz innych ulepszeń.
Notatki tłumacza. Zamiast tranzystorów rosyjskich polecam stosować zachodnie odpowiedniki lepszej jakości. Filtr 4- lub lepiej 8 kwarcowy jak w transiwerze ZUCH. Zamiast generatoru od YES-98 polecam użyć syntezator częstotliwości z jednego z moich tematów na tym forumie.
Artykuł został napisany przez Seliverstov V.I. UA4LKT (ua4lkt@mail.ru) i opublikowany na stronie cqham.ru.
żródło http://www.cqham.ru/trx77_18.htm
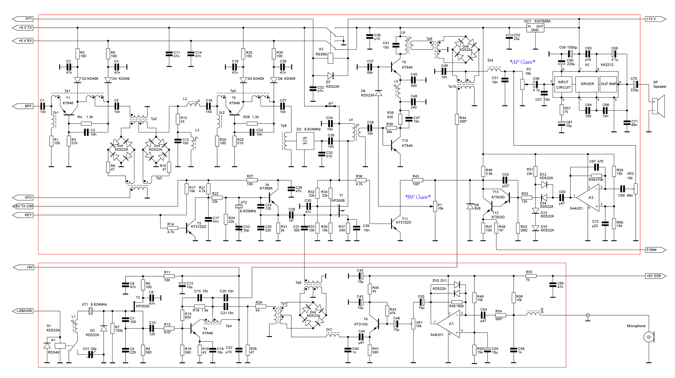
Projekt rozpoczął się od transiwera YES-98, z szacunkiem dla jego twórcy. Autor zwraca uwagę na układ scalony K174XA10 (rosyjski analog А283D i TDA1083), który ma zakres dynamiczny 45 dB. Schemat został opracowany około 10 lat temu, kiedy dostępne były ograniczone układy scalone, co zmusiło projektanta do wykorzystania dyskretnych elementów z powszechnie dostępnych i tanich części.
Koncepcja transiwera jest podobna do innych modeli, takich jak RW4LQ, HDK-97, Rosa i innych. Autor szczegółowo opisuje poszczególne elementy transiwera, w tym mikser, wzmacniacz IF, filtr kwarcowy oraz inne komponenty, podkreślając ich wydajność i możliwości.
Wzmocnienie w obwodzie wynosi 40 dB, z dobrym marginesem przeciążenia. W trybie nadawania IF jest używany do samomonitorowania CW/SSB. Zasięg automatycznej regulacji wzmocnienia wynosi ponad 140 dB, a detektor wysokiego poziomu SSB na diodach KD522A został dobrany ze względu na dopasowanie szumu.
Jako wzmacniacz niskiej częstotliwości użyto mikroukładu KA2212, który działa bez radiatora przy mocy wyjściowej 0,7 W. Projektanci zrezygnowali z TDA1013 z powodu generowanego przez niego hałasu.
Autor zwraca uwagę na jakość wykonania transformatorów na płycie głównej. Całość konstrukcji jest przedstawiona na zdjęciach, gdzie widać płytę główną oraz inne elementy. Transiwer BIZON-06, porównywany z ALINCO - DX-70, wypadł lepiej pod względem jakości odbioru.
Artykuł podsumowuje podstawowe cechy transiwera, w tym zakresy częstotliwości, czułość, impedancję, zakresy regulacji wzmocnienia oraz wymiary urządzenia. Autor podkreśla, że schemat jest prosty w realizacji, a cały materiał został opublikowany nie dla zysku, lecz dla tych, którzy chcą się uczyć i samodzielnie coś tworzyć. Zaleca także stosowanie zachodnich odpowiedników tranzystorów rosyjskich oraz innych ulepszeń.
Notatki tłumacza. Zamiast tranzystorów rosyjskich polecam stosować zachodnie odpowiedniki lepszej jakości. Filtr 4- lub lepiej 8 kwarcowy jak w transiwerze ZUCH. Zamiast generatoru od YES-98 polecam użyć syntezator częstotliwości z jednego z moich tematów na tym forumie.
Artykuł został napisany przez Seliverstov V.I. UA4LKT (ua4lkt@mail.ru) i opublikowany na stronie cqham.ru.
żródło http://www.cqham.ru/trx77_18.htm
Fajne? Ranking DIY