Parę lat temu, kiedy planowałem wziąć udział w Kazachstan Solar Challenge, zastanawiałem się nad tym, jak własnoręcznie zrobić sterownik do trójfazowego elektrycznego silnika rowerowego. Po krótkim poszukiwaniu znalazłem interesujący artykuł, który wyjaśnia ten temat dość dokładnie. Postanowiłem przetłumaczyć najciekawsze jego części.
Celem stworzenia takiego kontrolera według autora było badanie działania silnika trójfazowego pod kontrolą sterownika.
Większość kontrolerów do rowerów elektrycznych dostępnych na rynku to produkty chińskie. Choć są stosunkowo tanie, to jest to swoista czarna skrzynka, w której nie wiadomo, co się dzieje. Od razu pojawia się wiele pytań — czy oszczędnie zużywa i rozprowadza prąd, jaką ma rezerwę mocy, dlaczego tak bardzo się przegrzewa i przedwcześnie uruchamia zabezpieczenie prądowe itp.
Jednocześnie na rynku można znaleźć wysokiej jakości europejskie sterowniki do rowerów elektrycznych. Wyposażone są w zaawansowane funkcje, działają przy różnych napięciach i prądach oraz można je programować. Instaluje się je w rowerach elektrycznych o dużej wytrzymałości. Jednak ich cena jest wysoka.
Zostaje jedyna opcja — opracować projekt kontrolera, wykonać prototyp, a następnie stworzyć produkt lepszy od chińskiego.
Rowery elektryczne wykorzystują trójfazowe bezszczotkowe silniki elektryczne z czujnikami Halla. Warto zauważyć, że zastosowanie takich napędów jest dość szerokie.
Aby opracować sterownik, konieczne jest zrozumienie zasady działania samego silnika elektrycznego.
Składa się on z uzwojeń fazowych, magnesów i czujników Halla, które monitorują położenie wału.
Strukturalnie silniki elektryczne dzielą się na dwa typy: inrunnery i outrunnery.
W inrunnerze wirnik jest w środku, płytki magnetyczne są przymocowane na wale, a uzwojenia znajdują się na bębnie (stojanie). W tym przypadku napędzany jest wał. W kwestii outrunnera jest odwrotnie: na wale są uzwojenia, a w bębnie — płytki magnetyczne. W ten sposób napędzany jest bęben.
Ponieważ koło roweru jest przymocowane do ramy za pomocą wału, zastosowano tutaj typ outrunner.
To zdjęcie tradycyjnie przedstawia trzy fazy z połączonymi ze sobą uzwojeniami. W rzeczywistości uzwojeń jest znacznie więcej, są one równomiernie rozmieszczone, z przemiennymi fazami na obwodzie silnika. Im więcej zwojów, tym płynniej, wyraźniej i bardziej elastycznie pracuje silnik.
Są w nim zamontowane trzy czujniki Halla. Reagują one na pole magnetyczne, określając w ten sposób położenie wirnika względem stojana silnika. Instalowane w odstępach co 60 lub 120 stopni elektrycznych. Stopnie te odnoszą się do rotacji fazy elektrycznej silnika. Należy wziąć pod uwagę, że im więcej uzwojeń na fazę, tym więcej obrotów elektrycznych następuje podczas jednego fizycznego obrotu koła silnika.
Uzwojenia trzech faz w większości przypadków są połączone ze sobą według dwóch obwodów: gwiazdy i trójkąta. W pierwszym przypadku prąd przepływa z jednej fazy do drugiej, w odmiennym – w różnym stopniu przez wszystkie trzy fazy. Czasami te dwa schematy połączeń są łączone w jednym silniku, na przykład w pojazdach elektrycznych. Podczas uruchamiania i przyspieszania fazy są połączone gwiazdą: daje to większy moment obrotowy przy stosunkowo niskich prędkościach. Następnie po osiągnięciu wystarczającej szybkości ma miejsce przełączenie w trójkąt. W efekcie liczba obrotów wzrasta, gdy wysoki moment obrotowy nie jest już potrzebny. W istocie okazuje się, że jest to warunkowo automatyczna skrzynia biegów silnika elektrycznego.
Aby napędzać silnik trójfazowy, należy wziąć pod uwagę jego cykl pracy na obrót elektryczny. Mamy więc trzy fazy — A, B, C. Każda z nich otrzymuje w pewnym momencie dodatnią i ujemną polaryzację. Alternatywnie, stopniowo, prąd przepływa od: „plusa” jednej fazy do: „minusa” drugiej. Daje to sześć kroków = trzy fazy × dwie polaryzacje.
A+, A–, B+, B–, C+, C–.
Przyjrzyjmy się tym sześciu etapom cyklu. Załóżmy, że w punkcie pierwszym ustawione jest położenie wirnika, z czujników Halla otrzymamy więc kod w postaci 101, gdzie 1 to faza A, 0 to faza B, 1 to faza C. Po ustaleniu wału na podstawie kodu musimy przyłożyć prąd do odpowiednich faz o podanych polaryzacjach. W rezultacie wał się obraca, czujniki odczytują kod nowego położenia wału itp.
Tabela pokazuje kody czujników i zmiany kombinacji faz dla większości silników elektrycznych. Aby odwrócić ruch koła, wystarczy odwrócić znaki polaryzacji faz. Cykl silnika przedstawiony jest w animacji GIF.
Tranzystory i mostek H
Aby jednak naprzemiennie dostarczać prąd do każdej z faz i zmieniać ich polaryzację, niezbędne są tranzystory. Potrzebujemy również przesyłu dużych: prądów i prędkości przełączania oraz wyraźnego otwierania/zamykania bram. W takim przypadku wygodniej jest sterować bramkami napięciem, a nie prądem. Dlatego optymalne są tranzystory polowe (MOSFET).
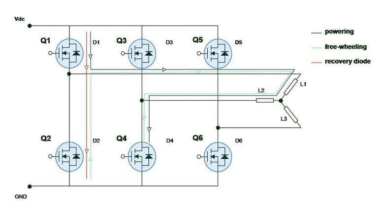
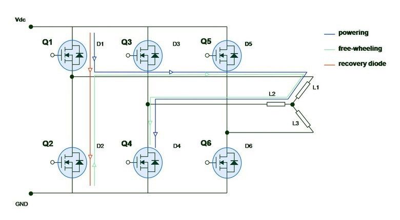
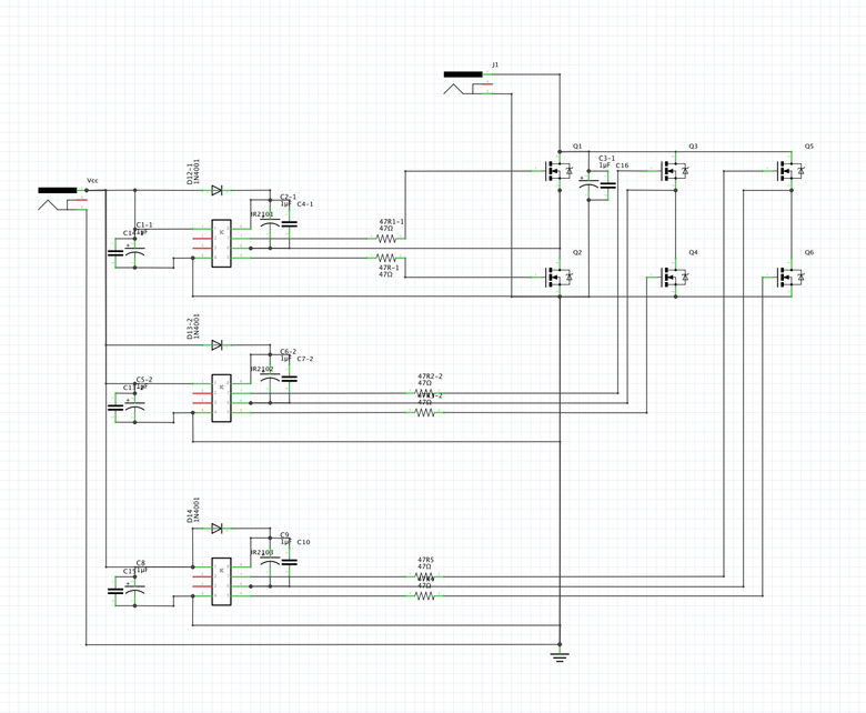
Aby przełączyć fazy i zmienić ich polaryzację, użyto klasycznego obwodu H-Bridge z tranzystorów polowych.
Składa się on z trzech par tranzystorów. Każda z nich jest podłączona do odpowiedniej fazy cewki silnika i dostarcza prąd o wartości (+ lub –). Tranzystory odpowiedzialne za włączenie fazy o wartości dodatniej nazywane są przełącznikami górnymi. Z negatywnymi — niższymi. Dla każdego kroku otwierana jest para kluczy: górny dla jednej fazy i dolny dla sąsiedniej. W rezultacie prąd przepływa z jednej fazy do drugiej i napędza silnik elektryczny.
Ze schematu jasno wynika, że nie możemy jednocześnie włączyć górnego i dolnego przełącznika w tej samej fazie: nastąpi zwarcie. Dlatego bardzo ważne jest szybkie przełączenie górnego i dolnego klucza, aby podczas procesów przejściowych nie mogło ono zaistnieć. Im lepiej i szybciej zapewnimy przełączanie, tym mniej będziemy mieli strat i nagrzewania/przegrzania tranzystorów z mostkiem H.
Na początek pozostaje kontrolować bramy mostka H. Do sterowania potrzeba:
* Odczytać dane z czujnika Halla;
* Określić, w jakiej pozycji i która para kluczy powinna być włączona;
* Przesłać sygnały do odpowiednich bramek tranzystorów.
Prototyp na Arduino
Wydaje się, że najłatwiejszy sposób to zbudować kontroler na podstawie Arduino UNO.
Przede wszystkim należy zasilić czujniki Halla napięciem 5 V z Arduino (to powinno wystarczyć). Przewody sygnałowe z nich są podłączone do pinów cyfrowych Arduino. Napisano też prosty program do odczytu i przetwarzania sygnałów z czujników.
Następnie należy zmontować mostek H z tranzystorów polowych NPN. Do mostka podpinamy niezależny zasilacz 12 V. Jednak podczas debugowania, aby upewnić się, że działa, bezpośrednio podłączamy sześć pinów 5 V z Arduino do bramek mostka H. Większość tranzystorów MOSFET ma bramkę operującą przy napięciu 20 woltów. Więc takie rozwiązanie nie jest dobre, ponieważ mostek H nie będzie działał prawidłowo i się przegrzeje. Jednak w przypadku testów krótkoterminowych wystarczy. Przy silnym przegrzaniu i strasznych dźwiękach, wibracjach i wstrząsach koło zaczęło się powoli kręcić. Początek jest zrobiony.
Sterowniki mostków
Teraz trzeba opracować sposób, ażeby zapewnić napięcie 20 V do sterowania bramkami. Istnieją do tego sterowniki tranzystorów mostkowych, które gwarantują stabilne impulsy 20 V i dużą prędkość reakcji. Na początku autor konstrukcji miał popularne sterowniki do silników małej mocy L293D.
Są wystarczające do sterowania bramkami, a ponadto bardzo proste w obsłudze. Jeden taki sterownik może zasilać dwie pary kluczy. Więc trzeba stosować dwie sztuki L293D. Po zamontowaniu ich na kontrolerze, koło zaczęło się obracać znacznie płynniej. Było też mniej obcych dźwięków, a nagrzewanie się tranzystorów zmalało. Jednak wraz ze wzrostem prędkości zniknęła synchronizacja ze sterownikiem, pojawił się obcy dźwięk, koło drgnęło, zawibrowało i całkowicie się zatrzymało.
Jeśli chodzi o HIP4086, jest to pełnoprawny sterownik bramki mostkowej przeznaczony do trójfazowego silnika elektrycznego. Wydaje się to trochę zagmatwane, a próby użycia go w kontrolerze zakończyły się niepowodzeniem: u autora to nigdy nie zadziałało.
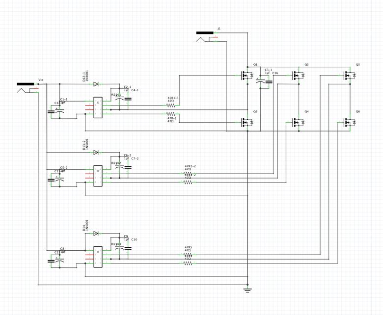
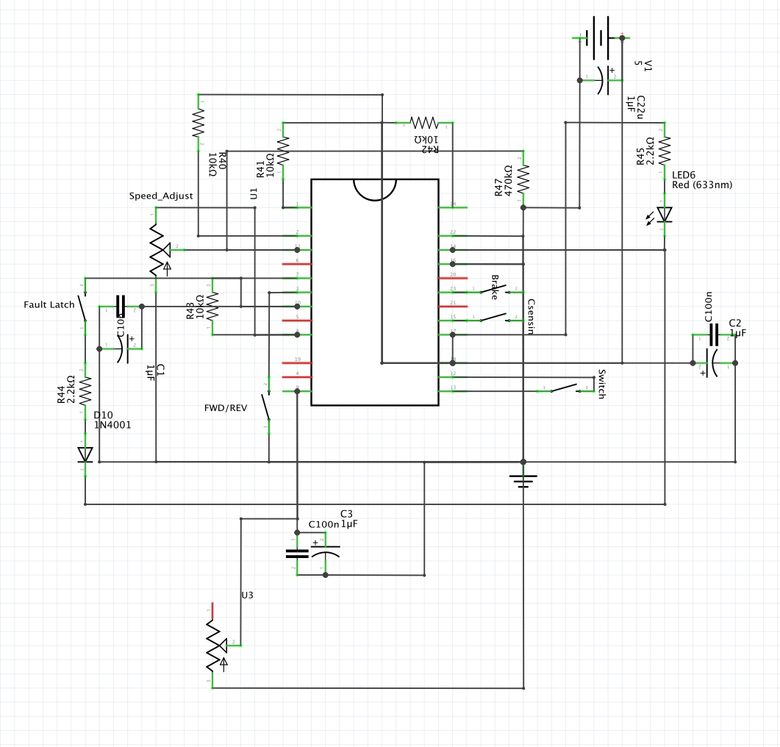
Lepsze wyniki pokazał IR2101 — sterownik półmostkowy, który zapewnia działanie dolnego i górnego przełącznika dla jednej fazy. Potrzebne są trzy takowe. Swoją drogą sterownik jest bardzo prosty w obsłudze, podłączenie go jest łatwe. Rezultatem jest następujący diagram:
Zostaje zamontować kontroler z tym sterownikiem i uruchomić silnik. Jego praca nie zmieniła się radykalnie, objawy pozostają takie same, jak w przypadku L293D.
Przerwanie sprzętowe
Jak się okazało, Arduino nie ma czasu na przetwarzanie odczytów czujników Halla! Dlatego konieczne było zastosowanie pinów Arduino z przerwaniem sprzętowym. Ponieważ Arduino UNO ma tylko dwa takie piny, a na czujniki potrzebne są trzy, trzeba wziąć Arduino Leonardo lub Megę Neo, gdzie są cztery.
Po przepisaniu programu na przerwania i podłączeniu Megi, zamiast UNO, autor powtórzył testy.
Koło w końcu zaczęło działać płynnie, bez wibracji i hałasu, idealnie nabierając prędkości, bez rozsynchronizowania. Prototyp okazał się wykonalny. Jednak nie jest to jeszcze pełnoprawny kontroler, ponieważ nie miał zabezpieczeń i wysokiej jakości sygnału PWM.
Prototyp oparty na chipie MC33035
Alternatywną opcją kontrolera na Arduino może być układ scalony MC33035. Zaprojektowany specjalnie do wydajnych silników trójfazowych.
Ten scalak:
Odpowiedzialny za całą logiczną część sterownika:
* Odczytuje dane z czujników Halla;
* Definiuje pozycje wałów;
* Dostarcza sygnały dla bramek mostka H do ich sterowników;
* Ma możliwość podłączenia wskaźnika błędu, przegrzania;
* Przetwarza i przesyła sygnał PWM (PWM);
* Wykonuje bieg wsteczny (odwrotny ruch koła).
Krótko mówiąc, układ scalony zawiera wszystko, co niezbędne do sterowania silnikiem elektrycznym. Aby zbudować na jego podstawie pełnoprawny kontroler, jest potrzebny układ MC33035, sterowniki półmostkowe i mostka H wykonanego z tranzystorów polowych. Po zmontowaniu kontrolera na tym chipie działa on świetnie, stabilnie, koło kręci się, jak należy przy różnych prędkościach. Jednak funkcjonalność scalaka jest ograniczona, jeśli trzeba dodać wielorakie funkcje. Do wyświetlania prędkości, licznika kilometrów, zużycia baterii znowu konieczne jest dodatkowe podłączenie Arduino lub czegoś podobnego.
Konkluzja
Główną zaletą kontrolera opartego na MC33035 jest łatwość obsługi. Wystarczy kupić układ scalony, złożyć mostek H, przylutować wszystko do płytki z odrobiną okablowania i sterownik gotowy. Jeśli potrzebujesz tylko uruchomić silnik sygnałem PWM i sterować nim, jest to najlepsza opcja.
Kontroler oparty na Arduino to bardziej skomplikowane rozwiązanie. Należy napisać logikę i zapewnić dodatkową ochronę kontrolera. Jednak w przypadku eksperymentów, prototypów, dodatkowej funkcjonalności i stosowania różnych trybów pracy silnika jest to odpowiednia decyzja.
Źródło: https://habr.com/ru/companies/vk/articles/373397/
Autor: Makarenko, https://habr.com/ru/users/makarenko/
Celem stworzenia takiego kontrolera według autora było badanie działania silnika trójfazowego pod kontrolą sterownika.
Większość kontrolerów do rowerów elektrycznych dostępnych na rynku to produkty chińskie. Choć są stosunkowo tanie, to jest to swoista czarna skrzynka, w której nie wiadomo, co się dzieje. Od razu pojawia się wiele pytań — czy oszczędnie zużywa i rozprowadza prąd, jaką ma rezerwę mocy, dlaczego tak bardzo się przegrzewa i przedwcześnie uruchamia zabezpieczenie prądowe itp.
Jednocześnie na rynku można znaleźć wysokiej jakości europejskie sterowniki do rowerów elektrycznych. Wyposażone są w zaawansowane funkcje, działają przy różnych napięciach i prądach oraz można je programować. Instaluje się je w rowerach elektrycznych o dużej wytrzymałości. Jednak ich cena jest wysoka.
Zostaje jedyna opcja — opracować projekt kontrolera, wykonać prototyp, a następnie stworzyć produkt lepszy od chińskiego.
Rowery elektryczne wykorzystują trójfazowe bezszczotkowe silniki elektryczne z czujnikami Halla. Warto zauważyć, że zastosowanie takich napędów jest dość szerokie.
Aby opracować sterownik, konieczne jest zrozumienie zasady działania samego silnika elektrycznego.
Składa się on z uzwojeń fazowych, magnesów i czujników Halla, które monitorują położenie wału.
Strukturalnie silniki elektryczne dzielą się na dwa typy: inrunnery i outrunnery.
W inrunnerze wirnik jest w środku, płytki magnetyczne są przymocowane na wale, a uzwojenia znajdują się na bębnie (stojanie). W tym przypadku napędzany jest wał. W kwestii outrunnera jest odwrotnie: na wale są uzwojenia, a w bębnie — płytki magnetyczne. W ten sposób napędzany jest bęben.
Ponieważ koło roweru jest przymocowane do ramy za pomocą wału, zastosowano tutaj typ outrunner.
To zdjęcie tradycyjnie przedstawia trzy fazy z połączonymi ze sobą uzwojeniami. W rzeczywistości uzwojeń jest znacznie więcej, są one równomiernie rozmieszczone, z przemiennymi fazami na obwodzie silnika. Im więcej zwojów, tym płynniej, wyraźniej i bardziej elastycznie pracuje silnik.
Są w nim zamontowane trzy czujniki Halla. Reagują one na pole magnetyczne, określając w ten sposób położenie wirnika względem stojana silnika. Instalowane w odstępach co 60 lub 120 stopni elektrycznych. Stopnie te odnoszą się do rotacji fazy elektrycznej silnika. Należy wziąć pod uwagę, że im więcej uzwojeń na fazę, tym więcej obrotów elektrycznych następuje podczas jednego fizycznego obrotu koła silnika.
Uzwojenia trzech faz w większości przypadków są połączone ze sobą według dwóch obwodów: gwiazdy i trójkąta. W pierwszym przypadku prąd przepływa z jednej fazy do drugiej, w odmiennym – w różnym stopniu przez wszystkie trzy fazy. Czasami te dwa schematy połączeń są łączone w jednym silniku, na przykład w pojazdach elektrycznych. Podczas uruchamiania i przyspieszania fazy są połączone gwiazdą: daje to większy moment obrotowy przy stosunkowo niskich prędkościach. Następnie po osiągnięciu wystarczającej szybkości ma miejsce przełączenie w trójkąt. W efekcie liczba obrotów wzrasta, gdy wysoki moment obrotowy nie jest już potrzebny. W istocie okazuje się, że jest to warunkowo automatyczna skrzynia biegów silnika elektrycznego.
Aby napędzać silnik trójfazowy, należy wziąć pod uwagę jego cykl pracy na obrót elektryczny. Mamy więc trzy fazy — A, B, C. Każda z nich otrzymuje w pewnym momencie dodatnią i ujemną polaryzację. Alternatywnie, stopniowo, prąd przepływa od: „plusa” jednej fazy do: „minusa” drugiej. Daje to sześć kroków = trzy fazy × dwie polaryzacje.
A+, A–, B+, B–, C+, C–.
Przyjrzyjmy się tym sześciu etapom cyklu. Załóżmy, że w punkcie pierwszym ustawione jest położenie wirnika, z czujników Halla otrzymamy więc kod w postaci 101, gdzie 1 to faza A, 0 to faza B, 1 to faza C. Po ustaleniu wału na podstawie kodu musimy przyłożyć prąd do odpowiednich faz o podanych polaryzacjach. W rezultacie wał się obraca, czujniki odczytują kod nowego położenia wału itp.
Tabela pokazuje kody czujników i zmiany kombinacji faz dla większości silników elektrycznych. Aby odwrócić ruch koła, wystarczy odwrócić znaki polaryzacji faz. Cykl silnika przedstawiony jest w animacji GIF.
Tranzystory i mostek H
Aby jednak naprzemiennie dostarczać prąd do każdej z faz i zmieniać ich polaryzację, niezbędne są tranzystory. Potrzebujemy również przesyłu dużych: prądów i prędkości przełączania oraz wyraźnego otwierania/zamykania bram. W takim przypadku wygodniej jest sterować bramkami napięciem, a nie prądem. Dlatego optymalne są tranzystory polowe (MOSFET).
Aby przełączyć fazy i zmienić ich polaryzację, użyto klasycznego obwodu H-Bridge z tranzystorów polowych.
Składa się on z trzech par tranzystorów. Każda z nich jest podłączona do odpowiedniej fazy cewki silnika i dostarcza prąd o wartości (+ lub –). Tranzystory odpowiedzialne za włączenie fazy o wartości dodatniej nazywane są przełącznikami górnymi. Z negatywnymi — niższymi. Dla każdego kroku otwierana jest para kluczy: górny dla jednej fazy i dolny dla sąsiedniej. W rezultacie prąd przepływa z jednej fazy do drugiej i napędza silnik elektryczny.
Ze schematu jasno wynika, że nie możemy jednocześnie włączyć górnego i dolnego przełącznika w tej samej fazie: nastąpi zwarcie. Dlatego bardzo ważne jest szybkie przełączenie górnego i dolnego klucza, aby podczas procesów przejściowych nie mogło ono zaistnieć. Im lepiej i szybciej zapewnimy przełączanie, tym mniej będziemy mieli strat i nagrzewania/przegrzania tranzystorów z mostkiem H.
Na początek pozostaje kontrolować bramy mostka H. Do sterowania potrzeba:
* Odczytać dane z czujnika Halla;
* Określić, w jakiej pozycji i która para kluczy powinna być włączona;
* Przesłać sygnały do odpowiednich bramek tranzystorów.
Prototyp na Arduino
Wydaje się, że najłatwiejszy sposób to zbudować kontroler na podstawie Arduino UNO.
Przede wszystkim należy zasilić czujniki Halla napięciem 5 V z Arduino (to powinno wystarczyć). Przewody sygnałowe z nich są podłączone do pinów cyfrowych Arduino. Napisano też prosty program do odczytu i przetwarzania sygnałów z czujników.
//Piny mostków
const int TRAplus = 8;
const int TRAminus = 9;
const int TRBplus = 10;
const int TRBminus = 11;
const int TRCplus = 12;
const int TRCminus = 13;
//czujniki Halla
const int HallA = 3;
const int HallB = 1;
const int HallC = 0;
boolean vala;
boolean valb;
boolean valc;
boolean pvala;
boolean pvalb;
boolean pvalc;
int pHall;
int turns;
void setup() {
//Podłączenie pinów na wyjście
pinMode(TRAplus, OUTPUT);
pinMode(TRAminus, OUTPUT);
pinMode(TRBplus, OUTPUT);
pinMode(TRBminus, OUTPUT);
pinMode(TRCplus, OUTPUT);
pinMode(TRCminus, OUTPUT);
//Odesłać dane do portu szeregowego
Serial.begin(9600);
}
void loop() {
//Odczytujemy dane z czujników Halla i zapisujemy te wartości do val
vala = digitalRead(HallA);
valb = digitalRead(HallB);
valc = digitalRead(HallC);
//Licznik obrotów koła. Potrzebuje dopasowania
if(vala && !pvala) {
if(pHall == HallC) // lub HallB dla obrotów wstecz
turns++;
pHall = HallA;
}
if(valb && !pvalb) {
if(pHall == HallA) // lub HallC dla obrotów wstecz
turns++;
pHall = HallB;
}
if(valc && !pvalc) {
if(pHall == HallB) // lub HallA dla obrotów wstecz
turns++;
pHall = HallC;
}
digitalWrite(TRAplus, (vala && !valb) ? HIGH : LOW); //jeśli vala==HIGH oraz valb==LOW, zapisujemy HIGH,
w przeciwnym przypadku LOW
digitalWrite(TRAminus, (valb && !vala) ? HIGH : LOW);
digitalWrite(TRBplus, (valb && !valc) ? HIGH : LOW);
digitalWrite(TRBminus, (valc && !valb) ? HIGH : LOW);
digitalWrite(TRCplus, (valc && !vala) ? HIGH : LOW);
digitalWrite(TRCminus, (vala && !valc) ? HIGH : LOW);
pvala = vala;
pvalb = valb;
pvalc = valc;
Serial.print(vala);
Serial.print(valb);
Serial.println(valc);
//Serial.println(turns/3);
}Następnie należy zmontować mostek H z tranzystorów polowych NPN. Do mostka podpinamy niezależny zasilacz 12 V. Jednak podczas debugowania, aby upewnić się, że działa, bezpośrednio podłączamy sześć pinów 5 V z Arduino do bramek mostka H. Większość tranzystorów MOSFET ma bramkę operującą przy napięciu 20 woltów. Więc takie rozwiązanie nie jest dobre, ponieważ mostek H nie będzie działał prawidłowo i się przegrzeje. Jednak w przypadku testów krótkoterminowych wystarczy. Przy silnym przegrzaniu i strasznych dźwiękach, wibracjach i wstrząsach koło zaczęło się powoli kręcić. Początek jest zrobiony.
Sterowniki mostków
Teraz trzeba opracować sposób, ażeby zapewnić napięcie 20 V do sterowania bramkami. Istnieją do tego sterowniki tranzystorów mostkowych, które gwarantują stabilne impulsy 20 V i dużą prędkość reakcji. Na początku autor konstrukcji miał popularne sterowniki do silników małej mocy L293D.
Są wystarczające do sterowania bramkami, a ponadto bardzo proste w obsłudze. Jeden taki sterownik może zasilać dwie pary kluczy. Więc trzeba stosować dwie sztuki L293D. Po zamontowaniu ich na kontrolerze, koło zaczęło się obracać znacznie płynniej. Było też mniej obcych dźwięków, a nagrzewanie się tranzystorów zmalało. Jednak wraz ze wzrostem prędkości zniknęła synchronizacja ze sterownikiem, pojawił się obcy dźwięk, koło drgnęło, zawibrowało i całkowicie się zatrzymało.
Jeśli chodzi o HIP4086, jest to pełnoprawny sterownik bramki mostkowej przeznaczony do trójfazowego silnika elektrycznego. Wydaje się to trochę zagmatwane, a próby użycia go w kontrolerze zakończyły się niepowodzeniem: u autora to nigdy nie zadziałało.
Lepsze wyniki pokazał IR2101 — sterownik półmostkowy, który zapewnia działanie dolnego i górnego przełącznika dla jednej fazy. Potrzebne są trzy takowe. Swoją drogą sterownik jest bardzo prosty w obsłudze, podłączenie go jest łatwe. Rezultatem jest następujący diagram:
Zostaje zamontować kontroler z tym sterownikiem i uruchomić silnik. Jego praca nie zmieniła się radykalnie, objawy pozostają takie same, jak w przypadku L293D.
Przerwanie sprzętowe
Jak się okazało, Arduino nie ma czasu na przetwarzanie odczytów czujników Halla! Dlatego konieczne było zastosowanie pinów Arduino z przerwaniem sprzętowym. Ponieważ Arduino UNO ma tylko dwa takie piny, a na czujniki potrzebne są trzy, trzeba wziąć Arduino Leonardo lub Megę Neo, gdzie są cztery.
Po przepisaniu programu na przerwania i podłączeniu Megi, zamiast UNO, autor powtórzył testy.
//Piny mostków
const int TAH = 8; //T — tranzystor, А — faza (niebieska), Н — górny półmostek
const int TAL = 9; //T — tranzystor, А — faza (niebieska), L — dolny półmostek
const int TBH = 10; //T — tranzystor, B — faza (zielona), H — górny półmostek
const int TBL = 11; //T — tranzystor, B — faza (zielona), L — dolny półmostek
const int TCH = 12; //T — tranzystor, C — faza (żółta), H — górny półmostek
const int TCL = 13; //T — tranzystor, C — faza (żółta), L — dolny półmostek //------------------------------------------------------------------------------------------------
//czujniki Halla
int HallA = 3; //pin 1 (z przerwaniem)
int HallB = 1; //pin 2 (z przerwaniem)
int HallC = 0; //pin 3 (z przerwaniem)
//------------------------------------------------------------------------------------------------
volatile boolean vala;
volatile boolean valb;
volatile boolean valc;
//------------------------------------------------------------------------------------------------
void setup() {
//Instalowanie kluczowych pinów dla wyjścia
pinMode(TAH, OUTPUT);
pinMode(TAL, OUTPUT);
pinMode(TBH, OUTPUT);
pinMode(TBL, OUTPUT);
pinMode(TCH, OUTPUT);
pinMode(TCL, OUTPUT);
//Odczyt danych z czujników Halla
vala = digitalRead(HallA);
valb = digitalRead(HallB);
valc = digitalRead(HallC);
//Przerwanie sprzętowe na pinach czujnika Halla
attachInterrupt (digitalPinToInterrupt(HallA), changeA, CHANGE);
attachInterrupt (digitalPinToInterrupt(HallB), changeB, CHANGE);
attachInterrupt (digitalPinToInterrupt(HallC), changeC, CHANGE);
//LOW powoduje przerwanie, gdy port jest w stanie LOW
//CHANGE przerwanie jest wywoływane, gdy wartość na porcie zmienia się z LOW na HIGH i odwrotnie
//Przerwanie RISING jest wywoływane tylko wtedy, gdy wartość na porcie zmieni się z LOW na HIGH
//Przerwanie FALLING jest wywoływane tylko wtedy, gdy wartość na porcie zmieni się z HIGH na LOW
}
void Fases() {
digitalWrite(TAH, (vala && !valb) ? HIGH : LOW);
digitalWrite(TAL, (valb && !vala) ? HIGH : LOW);
digitalWrite(TBH, (valb && !valc) ? HIGH : LOW);
digitalWrite(TBL, (valc && !valb) ? HIGH : LOW);
digitalWrite(TCH, (valc && !vala) ? HIGH : LOW);
digitalWrite(TCL, (vala && !valc) ? HIGH : LOW);
void changeA() {
vala = digitalRead(HallA);
Fases();
}
void changeB() {
valb = digitalRead(HallB);
Fases();
}
void changeC() {
valc = digitalRead(HallC);
Fases();
}
void loop() {
}
Koło w końcu zaczęło działać płynnie, bez wibracji i hałasu, idealnie nabierając prędkości, bez rozsynchronizowania. Prototyp okazał się wykonalny. Jednak nie jest to jeszcze pełnoprawny kontroler, ponieważ nie miał zabezpieczeń i wysokiej jakości sygnału PWM.
Prototyp oparty na chipie MC33035
Alternatywną opcją kontrolera na Arduino może być układ scalony MC33035. Zaprojektowany specjalnie do wydajnych silników trójfazowych.
Ten scalak:
Odpowiedzialny za całą logiczną część sterownika:
* Odczytuje dane z czujników Halla;
* Definiuje pozycje wałów;
* Dostarcza sygnały dla bramek mostka H do ich sterowników;
* Ma możliwość podłączenia wskaźnika błędu, przegrzania;
* Przetwarza i przesyła sygnał PWM (PWM);
* Wykonuje bieg wsteczny (odwrotny ruch koła).
Krótko mówiąc, układ scalony zawiera wszystko, co niezbędne do sterowania silnikiem elektrycznym. Aby zbudować na jego podstawie pełnoprawny kontroler, jest potrzebny układ MC33035, sterowniki półmostkowe i mostka H wykonanego z tranzystorów polowych. Po zmontowaniu kontrolera na tym chipie działa on świetnie, stabilnie, koło kręci się, jak należy przy różnych prędkościach. Jednak funkcjonalność scalaka jest ograniczona, jeśli trzeba dodać wielorakie funkcje. Do wyświetlania prędkości, licznika kilometrów, zużycia baterii znowu konieczne jest dodatkowe podłączenie Arduino lub czegoś podobnego.
Konkluzja
Główną zaletą kontrolera opartego na MC33035 jest łatwość obsługi. Wystarczy kupić układ scalony, złożyć mostek H, przylutować wszystko do płytki z odrobiną okablowania i sterownik gotowy. Jeśli potrzebujesz tylko uruchomić silnik sygnałem PWM i sterować nim, jest to najlepsza opcja.
Kontroler oparty na Arduino to bardziej skomplikowane rozwiązanie. Należy napisać logikę i zapewnić dodatkową ochronę kontrolera. Jednak w przypadku eksperymentów, prototypów, dodatkowej funkcjonalności i stosowania różnych trybów pracy silnika jest to odpowiednia decyzja.
Źródło: https://habr.com/ru/companies/vk/articles/373397/
Autor: Makarenko, https://habr.com/ru/users/makarenko/
Fajne? Ranking DIY
