Witam,
Próbuje zbudować układ mierzący skład spalin bazując na Atmega328p oraz układzie Bosch CJ110 pracującego z sondą szerokopasmową LSU4.2.
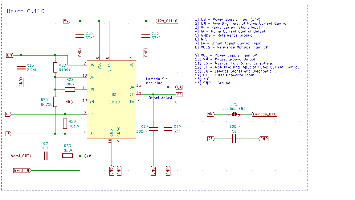
Układ pomiarowy sondy zbudowałem jak na załączonym obrazku na podstawie dokumentacji CJ110. Układ po uruchomieniu nie pokazuje żadnej sensownej wartości napięcia UA które ma być proporcjonalne do współczynnika lambda. Napięcie na pinie UA ma wartość około 2V nawet bez podłączonej sondy lambda. Czy posiada ktoś doświadczenie z tym układem i może coś podpowiedzieć?
Pin UA jest podłączony do wejscia analogowego Atmega która dodatkowo steruje grzałką układu.

Próbuje zbudować układ mierzący skład spalin bazując na Atmega328p oraz układzie Bosch CJ110 pracującego z sondą szerokopasmową LSU4.2.
Układ pomiarowy sondy zbudowałem jak na załączonym obrazku na podstawie dokumentacji CJ110. Układ po uruchomieniu nie pokazuje żadnej sensownej wartości napięcia UA które ma być proporcjonalne do współczynnika lambda. Napięcie na pinie UA ma wartość około 2V nawet bez podłączonej sondy lambda. Czy posiada ktoś doświadczenie z tym układem i może coś podpowiedzieć?
Pin UA jest podłączony do wejscia analogowego Atmega która dodatkowo steruje grzałką układu.