W przetwornikach impulsowych, kondensatory wejściowe są zasilane poprzez indukcyjność przewodów łączących ją ze źródłem zasilania. Pasożytnicza indukcyjność powoduje zmiany napięcia wejściowego, która może sięgać prawie dwukrotności jego wartości stałej po pierwszym podpięciu do systemu. Określa się to także mianem: „hot plugging”, czyli podłączaniem „na gorąco”. Niewystarczająco tłumiona przetwornica zasilania i brak kontroli nad prądem wejściowym w takiej sytuacji mogą ją de facto uszkodzić.
Wykorzystanie elektrolitycznych kondensatorów blokujących do tłumienia napięcia wejściowego przetworników od baterii może zapobiec nadmiernym tętnieniom napięcia przy pierwszym podłączeniu zasilania bateryjnego. Zaradzi to jednocześnie rezonansom, które mogą destabilizować naszą przetwornicę. Wraz z przejściem na systemy z napięciem wejściowym 24 V czy 48 V z tradycyjnych akumulatorów 12 V, jakie występują w technice samochodowej, konieczność właściwego tłumienia wejściowego staje się jeszcze ważniejsza. Systemy 12 V zazwyczaj używają komponentów o wartości maksymalnej równej 40 V lub wyżej, aby przetrwać krótkotrwałe skoki napięcia w warunkach obciążenia. Maksymalne napięcie stałe (DC) dla systemów 12 V może sięgać 18 V. Podłączanie ich do zasilania może powodować tętnienia napięcia wejściowego zbliżające się do dwukrotności jego normalnego stanu, na przykład do 36 V. Jest to istotnie poniżej wartości napięcia maksymalnego dla komponentów 40 V lub wyżej. Jednakże, w systemie 48 V, gdzie ustalone napięcia wejściowe mogą sięgać 54 V, oscylacje na wejściu mogą potencjalnie przekroczyć nawet 100 V, łatwo uszkadzając elementy o maksymalnej dopuszczalnej wartości równej 80 V.
W tradycyjnych systemach 12 V często zakłada się, że kondensatory tłumiące mają wystarczającą rezystancję szeregową (ESR), aby opanować rezonans. Jednakże, w przypadku tanich elektrolitycznych aluminiowych, rzeczywista skuteczna wartość ESR jest zazwyczaj znacznie niższa niż maksymalna, opublikowana w karcie katalogowej. Skutkuje to dużo: mniejszym tłumieniem i większymi oscylacjami napięcia przy podłączaniu zasilania bateryjnego. W przypadku systemów 12 V, zmniejszone tłumienie może nadal wystarczyć, aby zapobiec destabilizacji znajdującej się dalej przetwornicy DC/DC, a oscylacje nie spowodują żadnych uszkodzeń. Jednakże, w systemach 48 V, które są bardziej podatne na drgania, można dodać dyskretne rezystory szeregowe do kondensatorów tłumiących na wejściu. W oparciu o ustalone prądy impulsowe, rozmiar 0603 powinien wystarczyć w większości przypadków.
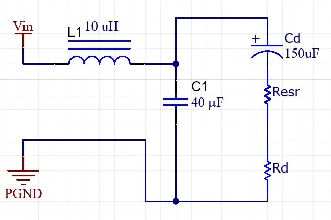
Rys.1. Uproszczony filtr wejściowy
z tłumieniem, aby zapobiec nadmiernym
oscylacjom napięcia przy pierwszym
podłączeniu zasilania bateryjnego, a także,
aby zaradzić rezonansom, które mogą
destabilizować przetwornicę.Na schemacie na rysunku 1, wartości L1 i C1 z istniejącego filtra wejściowego przetwornicy DC/DC tworzą rezonans, który jest wyrażony równaniem 1:
$$\frac {1}{2 \pi \times \sqrt{L_1 \times C_1}} = 8 kHz \qquad (1)$$
Po wybraniu docelowego kondensatora tłumiącego (Cd) można dobrać rezystancję tłumiącą (Rd) w oparciu o literaturę techniczną (np. „Damping input bead resonance to prevent oscillations” z witryny TI E2E). Idealnie Cd powinno wynosić co najmniej trzykrotność C1. Wybierzmy standardową wartość 150 µF dla Cd.
Równanie 2 wyraża docelowy opór tłumienia:
$$Z_0 = \sqrt{\frac {L_1}{C_1}} = 0.5 \Omega \qquad (2)$$
Jako rezystancję tłumiącego (Rd) zastosowano dwa równoległe rezystory o wartości 1 Ω w szeregu z Cd.
Rysunek 2 pokazuje symulowaną odpowiedź na hot-plug zarówno bez, jak i z dodanym rezystorem tłumiącym o wartości 0,5 Ω w szeregu z Cd.
Osiągnięto tłumienie filtra wejściowego poprzez użycie odpowiedniej kombinacji rezystora tłumiącego i kondensatora. Istnieje jednak jeszcze jeden aspekt, który łatwo przeoczyć. W laboratorium nietrudno o zniszczenie rezystora tłumiącego (Rd) podczas podłączania do zasilania. To, co jest ważne w uwzględnieniu, to fakt, że rezystor tłumiący ma szczytową moc wyrażoną równaniem 3:
$$P_{pk} = \frac {V_{max(IN)}^2}{R} \qquad (3)$$
Dla wybranych o wartości 1 Ω przy napięciu 54 V, byłoby to około 2 900 W mocy szczytowej w każdym. Ponadto rezystor ten rozprasza niemal tę samą energię, co jest zgromadzona w kondensatorze tłumiącym (Cd) w bardzo krótkim czasie. Energia przechowywana w kondensatorze tłumiącym jest wyrażona równaniem 4:
$$E_C_d = \frac{C_d \times V_{in}^2}{2} \qquad (4)$$
W omawianym przypadku energia ta jest równomiernie dzielona pomiędzy oba rezystory o wartości 1 Ω. Pojemność 150 µF przy napięciu 54 V gromadzi łącznie około 220 mJ, czyli po 110 mJ musi być rozproszone na każdym z rezystorów o wartości 1 Ω. To nieco rygorystyczne założenie, ponieważ wewnętrzny ESR Cd zmniejsza rzeczywiste szczytowe napięcie na tych rezystorach o około 4%.
Przekształcenie rzeczywistego skoku prądowego na krzywą w wykresach oceny skokowej nie jest prostym zadaniem. Rzeczywisty profil skoku będzie mniej więcej malejącą falą sinusoidalną z amplitudą ograniczoną wykładniczo, podczas gdy klasyfikacje mocy rezystora zakładają stałą moc o stałej długości trwania, jak pokazano na rysunku 3.
Rys.3. Przykład oceny odporności na skoki napięcia dla różnych rezystorów, pokazujący mniej więcej malejącą zależność wykładniczą.
Zachowawcze podejście projektowe polegałoby na podzieleniu całkowitej energii rozproszonej w rezystorze przez szczytową moc. Następnie można sprawdzić tę oszacowaną długość impulsu w stosunku do oceny odporności na skok napięcia dla danego rezystora. Obliczony impuls będzie bardziej niebezpieczny niż faktyczny, który oznacza tę samą energię cieplną. Gdyż w rzeczywistości impuls jest rozłożony na większy czas. W omawianym przypadku, w każdym rezystorze, 110 mJ podzielone przez 2 900 W oznacza 38 µs. Rezystor o odpowiedniej kwalifikacji o rozmiarze 2512 SG733A/W3A może przyjąć 4,5 kW przez około 40 µs, co oznacza, że jest odpowiedni dla tej aplikacji. Rezystory ogólnego zastosowania w tej samej obudowie — 2512 — mają klasyfikację mocy o więcej niż jeden rząd wielkości niższą niż specjalne oporniki, dedykowane do tych zadań.
To obliczenie pomija efekt indukcyjności szeregowej. Indukcyjność spowolni wzrost prądu na rezystorze i zmniejszy maksymalną moc, ale również wzmocni całkowite straty z uwagi na przesterowanie i zwiększenie napięcia w czasie początkowych oscylacji, co zobrazowano na rysunku 2. Wyniki symulacji, w tym z szeregową induktancją wejściową 10 µH, pokazują spadek mocy szczytowej w rezystorze o 30% w porównaniu z obliczoną mocą 2,9 kW. Jednakże całkowita energia w rezystorze jest o 17% wyższa niż oszacowane wcześniej 110 mJ. Krzywe oceny pokazują, że dopuszczalna energia jest w odwrotnym stosunku do mocy szczytowej do potęgi minus dwie trzecie. Zatem 30-procentowa redukcja mocy szczytowej umożliwia zwiększenie o 27% poziomu strat, a przeprowadzone obliczenia pozostają zachowawcze, zarówno bez, jak i z uwzględnioną szeregową indukcyjnością wejściową.
Niedopuszczanie do awarii spowodowanych przez podłączanie sprzętu na gorąco
Choć najlepsze praktyki instalatorskie i serwisowe w konserwacji samochodowej będą rekomendować unikanie podpinania systemów z włączonym zasilaniem, to zawsze występują jakieś błędy. Postępowanie zgodnie z procedurami opisanymi w tym artykule podczas projektowania systemów pozwoli zapobiec ich kosztownym uszkodzeniom.
Źródło: https://www.edn.com/power-tips-126-hot-plugging-dc-dc-converters-safely/
Wykorzystanie elektrolitycznych kondensatorów blokujących do tłumienia napięcia wejściowego przetworników od baterii może zapobiec nadmiernym tętnieniom napięcia przy pierwszym podłączeniu zasilania bateryjnego. Zaradzi to jednocześnie rezonansom, które mogą destabilizować naszą przetwornicę. Wraz z przejściem na systemy z napięciem wejściowym 24 V czy 48 V z tradycyjnych akumulatorów 12 V, jakie występują w technice samochodowej, konieczność właściwego tłumienia wejściowego staje się jeszcze ważniejsza. Systemy 12 V zazwyczaj używają komponentów o wartości maksymalnej równej 40 V lub wyżej, aby przetrwać krótkotrwałe skoki napięcia w warunkach obciążenia. Maksymalne napięcie stałe (DC) dla systemów 12 V może sięgać 18 V. Podłączanie ich do zasilania może powodować tętnienia napięcia wejściowego zbliżające się do dwukrotności jego normalnego stanu, na przykład do 36 V. Jest to istotnie poniżej wartości napięcia maksymalnego dla komponentów 40 V lub wyżej. Jednakże, w systemie 48 V, gdzie ustalone napięcia wejściowe mogą sięgać 54 V, oscylacje na wejściu mogą potencjalnie przekroczyć nawet 100 V, łatwo uszkadzając elementy o maksymalnej dopuszczalnej wartości równej 80 V.
W tradycyjnych systemach 12 V często zakłada się, że kondensatory tłumiące mają wystarczającą rezystancję szeregową (ESR), aby opanować rezonans. Jednakże, w przypadku tanich elektrolitycznych aluminiowych, rzeczywista skuteczna wartość ESR jest zazwyczaj znacznie niższa niż maksymalna, opublikowana w karcie katalogowej. Skutkuje to dużo: mniejszym tłumieniem i większymi oscylacjami napięcia przy podłączaniu zasilania bateryjnego. W przypadku systemów 12 V, zmniejszone tłumienie może nadal wystarczyć, aby zapobiec destabilizacji znajdującej się dalej przetwornicy DC/DC, a oscylacje nie spowodują żadnych uszkodzeń. Jednakże, w systemach 48 V, które są bardziej podatne na drgania, można dodać dyskretne rezystory szeregowe do kondensatorów tłumiących na wejściu. W oparciu o ustalone prądy impulsowe, rozmiar 0603 powinien wystarczyć w większości przypadków.
Rys.1. Uproszczony filtr wejściowy
z tłumieniem, aby zapobiec nadmiernym
oscylacjom napięcia przy pierwszym
podłączeniu zasilania bateryjnego, a także,
aby zaradzić rezonansom, które mogą
destabilizować przetwornicę.
$$\frac {1}{2 \pi \times \sqrt{L_1 \times C_1}} = 8 kHz \qquad (1)$$
Po wybraniu docelowego kondensatora tłumiącego (Cd) można dobrać rezystancję tłumiącą (Rd) w oparciu o literaturę techniczną (np. „Damping input bead resonance to prevent oscillations” z witryny TI E2E). Idealnie Cd powinno wynosić co najmniej trzykrotność C1. Wybierzmy standardową wartość 150 µF dla Cd.
Równanie 2 wyraża docelowy opór tłumienia:
$$Z_0 = \sqrt{\frac {L_1}{C_1}} = 0.5 \Omega \qquad (2)$$
Jako rezystancję tłumiącego (Rd) zastosowano dwa równoległe rezystory o wartości 1 Ω w szeregu z Cd.
Rysunek 2 pokazuje symulowaną odpowiedź na hot-plug zarówno bez, jak i z dodanym rezystorem tłumiącym o wartości 0,5 Ω w szeregu z Cd.
Osiągnięto tłumienie filtra wejściowego poprzez użycie odpowiedniej kombinacji rezystora tłumiącego i kondensatora. Istnieje jednak jeszcze jeden aspekt, który łatwo przeoczyć. W laboratorium nietrudno o zniszczenie rezystora tłumiącego (Rd) podczas podłączania do zasilania. To, co jest ważne w uwzględnieniu, to fakt, że rezystor tłumiący ma szczytową moc wyrażoną równaniem 3:
$$P_{pk} = \frac {V_{max(IN)}^2}{R} \qquad (3)$$
Dla wybranych o wartości 1 Ω przy napięciu 54 V, byłoby to około 2 900 W mocy szczytowej w każdym. Ponadto rezystor ten rozprasza niemal tę samą energię, co jest zgromadzona w kondensatorze tłumiącym (Cd) w bardzo krótkim czasie. Energia przechowywana w kondensatorze tłumiącym jest wyrażona równaniem 4:
$$E_C_d = \frac{C_d \times V_{in}^2}{2} \qquad (4)$$
W omawianym przypadku energia ta jest równomiernie dzielona pomiędzy oba rezystory o wartości 1 Ω. Pojemność 150 µF przy napięciu 54 V gromadzi łącznie około 220 mJ, czyli po 110 mJ musi być rozproszone na każdym z rezystorów o wartości 1 Ω. To nieco rygorystyczne założenie, ponieważ wewnętrzny ESR Cd zmniejsza rzeczywiste szczytowe napięcie na tych rezystorach o około 4%.
Przekształcenie rzeczywistego skoku prądowego na krzywą w wykresach oceny skokowej nie jest prostym zadaniem. Rzeczywisty profil skoku będzie mniej więcej malejącą falą sinusoidalną z amplitudą ograniczoną wykładniczo, podczas gdy klasyfikacje mocy rezystora zakładają stałą moc o stałej długości trwania, jak pokazano na rysunku 3.
Rys.3. Przykład oceny odporności na skoki napięcia dla różnych rezystorów, pokazujący mniej więcej malejącą zależność wykładniczą.
Zachowawcze podejście projektowe polegałoby na podzieleniu całkowitej energii rozproszonej w rezystorze przez szczytową moc. Następnie można sprawdzić tę oszacowaną długość impulsu w stosunku do oceny odporności na skok napięcia dla danego rezystora. Obliczony impuls będzie bardziej niebezpieczny niż faktyczny, który oznacza tę samą energię cieplną. Gdyż w rzeczywistości impuls jest rozłożony na większy czas. W omawianym przypadku, w każdym rezystorze, 110 mJ podzielone przez 2 900 W oznacza 38 µs. Rezystor o odpowiedniej kwalifikacji o rozmiarze 2512 SG733A/W3A może przyjąć 4,5 kW przez około 40 µs, co oznacza, że jest odpowiedni dla tej aplikacji. Rezystory ogólnego zastosowania w tej samej obudowie — 2512 — mają klasyfikację mocy o więcej niż jeden rząd wielkości niższą niż specjalne oporniki, dedykowane do tych zadań.
To obliczenie pomija efekt indukcyjności szeregowej. Indukcyjność spowolni wzrost prądu na rezystorze i zmniejszy maksymalną moc, ale również wzmocni całkowite straty z uwagi na przesterowanie i zwiększenie napięcia w czasie początkowych oscylacji, co zobrazowano na rysunku 2. Wyniki symulacji, w tym z szeregową induktancją wejściową 10 µH, pokazują spadek mocy szczytowej w rezystorze o 30% w porównaniu z obliczoną mocą 2,9 kW. Jednakże całkowita energia w rezystorze jest o 17% wyższa niż oszacowane wcześniej 110 mJ. Krzywe oceny pokazują, że dopuszczalna energia jest w odwrotnym stosunku do mocy szczytowej do potęgi minus dwie trzecie. Zatem 30-procentowa redukcja mocy szczytowej umożliwia zwiększenie o 27% poziomu strat, a przeprowadzone obliczenia pozostają zachowawcze, zarówno bez, jak i z uwzględnioną szeregową indukcyjnością wejściową.
Niedopuszczanie do awarii spowodowanych przez podłączanie sprzętu na gorąco
Choć najlepsze praktyki instalatorskie i serwisowe w konserwacji samochodowej będą rekomendować unikanie podpinania systemów z włączonym zasilaniem, to zawsze występują jakieś błędy. Postępowanie zgodnie z procedurami opisanymi w tym artykule podczas projektowania systemów pozwoli zapobiec ich kosztownym uszkodzeniom.
Źródło: https://www.edn.com/power-tips-126-hot-plugging-dc-dc-converters-safely/
Fajne? Ranking DIY
