Witajcie,
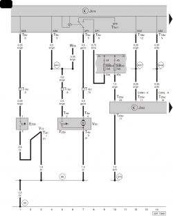
Mam Skodę Roomster z 2008 roku, 1.6 MPI 16V (oznaczenie silnika BTS). Mam w nim problem z komunikacją CAN z Gatewayem CAN znajdującym się w module centralnej elektryki J519. Test połączenia w VCDS mówi, że połączenie CAN jest "Not ready". Zmierzyłem przewody prowadzące od wtyczki OBD2 do modułu J519 i mają one ciągłość. Nie ma jednak między CAN High i CAN Low rezystorów terminujących 120 Ohm - mamy stan wysokiej impedancji. Próbowałem styknąć na próbę (nie montowałem tego tylko przycisnąłem we wtyczce) rezystor 60 Ohm jako że przewód od wtyczki do modułu jest krótki, ale niestety nie pomogło. Próbowałem zamienić żyły bo może już go kupiłem z podmienionymi żyłami, też nie pomogło. Napięcie po podłączeniu konwertera USB-> OBD2 jest na liniach 2,5VDC czyli tyle ile ma być. Zwarcia lini do masy nie ma. Dodatkowo kupiłem używany sterownik J519, w którym mam taki sam problem- "CAN: Not ready". VCDS i konwerter przetestowałem na swojej Octavii, działają.
Czy jest ktoś mi w stanie coś podpowiedzieć?
Mam Skodę Roomster z 2008 roku, 1.6 MPI 16V (oznaczenie silnika BTS). Mam w nim problem z komunikacją CAN z Gatewayem CAN znajdującym się w module centralnej elektryki J519. Test połączenia w VCDS mówi, że połączenie CAN jest "Not ready". Zmierzyłem przewody prowadzące od wtyczki OBD2 do modułu J519 i mają one ciągłość. Nie ma jednak między CAN High i CAN Low rezystorów terminujących 120 Ohm - mamy stan wysokiej impedancji. Próbowałem styknąć na próbę (nie montowałem tego tylko przycisnąłem we wtyczce) rezystor 60 Ohm jako że przewód od wtyczki do modułu jest krótki, ale niestety nie pomogło. Próbowałem zamienić żyły bo może już go kupiłem z podmienionymi żyłami, też nie pomogło. Napięcie po podłączeniu konwertera USB-> OBD2 jest na liniach 2,5VDC czyli tyle ile ma być. Zwarcia lini do masy nie ma. Dodatkowo kupiłem używany sterownik J519, w którym mam taki sam problem- "CAN: Not ready". VCDS i konwerter przetestowałem na swojej Octavii, działają.
Czy jest ktoś mi w stanie coś podpowiedzieć?
