Dzisiaj testujemy kolejną stację lutowniczą na groty T12. Yato YT-82462 75W z zewnątrz wydaje się być nieco bardziej masywna i stabilna niż testowany wcześniej Ksger, zainteresowała mnie również obiecana możliwość szybszej wymiany grotów niż w przypadku podobnych produktów tego typu. Sama stacja jest dość droga, bo kosztuje około 300 zł, ale może jest warto?
Sprawdźmy!
Powiązane tematy:
Test ministacji lutowniczej KSGER STM32 V3.1S OLED T12 i lutowanie Fubarino SD
Tania lutownica z regulacją temperatury (UYUE 301D/APD931/BT136S)
Test lutownicy YIHUA 926 LED II 120W zgodnej z grotami 900M, wylut z płyty głównej
Specyfikacja od sprzedawcy
Zacytuję tu po prostu informacje ze sklepu gdzie kupowałem. Potem przejdę do praktyki:
| Symbol | YT-82462 | Moc | 75 W | Napięcie | 110-240 V a.c. | Częstotliwość | 50-60 Hz | Temperatura robocza | 90-480 ˚C | Stabilność temperatury | ±2 ˚C | Typ grotu | T12-JL02, T12-BCM2, T12-K, T2-D16 | Czas nagrzewania | 6 s | Funkcje | stabilizacji temperatury, kalibracji temperatury (zakres -99 ~ +99˚C), hibernacji urządzenia, automatycznego wyłączenia | Pamięć nastawu temperatury | x3 | Bezpiecznik | 6 A / 250 V, typ F6AL250V | Wyłącznik | tak | Wyłączanie automatyczne | 20~999 s | Rodzaj wyświetlacza | LCD | Napięcie zasilające lutownicę | 24 V d.c. | Napięcie grot - masa | ˂ 2 mV | Rezystancja grot - masa | ˂ 2 Ω | Długość przewodu | 1.05 m | Klasa izolacji elektrycznej | I | Masa | 0.47 kg | Zawartość zestawu | stacja lutownicza, grot lutowniczy x4 (T12-ILS, T12-JL02, T12-BCM2, T12-K), podstawka pod kolbę z kieszonką na czyścik do grotów z mosiężnych wiórów, | Zawartość zestawu cd. | gumowy uchwyt do szybkiej wymiany rozgrzanych grotów |
Zakup i pierwsze wrażenia, zawartość zestawu
Otrzymujemy takie pudełeczko. Całość jest nieco solidniej zapakowana niż zazwyczaj.
Zobaczmy, co jest w środku - instrukcja:
Zestaw jest odpowiednio zabezpieczony pianką, więc raczej w transporcie nic się nie uszkodzi:
Ta "paletka" to wspomniane narzędzie do wymiany grotów "na gorąco".
Groty:
Obudowa:
W przeciwieństwie do omawianej wcześniej stacji KSGER, tutaj groty nie są "zakręcane", a mimo to trzymają się dość dobrze... da się przy zachowaniu ostrożności zmieniać je szybciej, a nawet w jakimś stopniu "na gorąco":
Uziemienie zdaje się być podłączone:
Eksperymenty z temperaturą, lutowanie, różne spoiwa
Zacznijmy od rozgrzania do 400°C:
7 sekund, nieźle.
Teraz lutowanie, ale uwaga - z góry przepraszam za upośledzone ruchy, ciężko lutować z telefonem przed sobą.
Na początek spoiwo cynel, ołowiowe, temperatura 300°C, bez topnika:
Filmik:
Na filmie fajnie widać jak większa wylewka masy wpływa na lutowanie, dosłownie zmienia postać rzeczy, tak samo jak... brak pasty/topnika.
A więc to samo, ale z topnikiem, temperatura 300°C:
Tu swoją drogą widać, po co stosuje się topnik.
Teraz z topnikiem, temperatura 350°C:
Raczej bez większych problemów.
Dla porównania spróbuję teraz polutować nieco "trudniejszym" spoiwem, czyli bezołowiowym. Ma ono nieco wyższą temperaturę topnienia.
Od razu temperatura 350°C:
Znów fajnie widać, jak duża wylewka masy zmienia całkiem postać rzeczy. Trzeba dłużej i lepiej nagrzać pad.
Kolejnym ciekawym testem dla tej lutownicy może być czyszczenie otworów ze spoiwa lutowniczego. Specjalnie dobrałem tutaj "trudną" płytkę, płytę główną od komputera. Dużo warstw i duże wylewki masy działają jak radiator i utrudniają podgrzewanie spoiwa:
Filmik przyśpieszony (400°C):
Teraz podobny test - wylutowanie masywnej cewki z płyty głównej i czyszczenie otworów. Tu znów się nieco pobawiłem, najpierw odsysacz, potem dodanie spoiwa ołowiowego by lepiej się wylutowywało, ale ostatecznie cewkę udało się zdjąć a otwory wyczyścić (400°C):
Ogólnie, stacja daje radę, podobnie jak testowany wcześniej KSGER, też na T12.
Wnętrze YT-82462
Zdejmujemy nóżki, pod którymi ukryte są śrubki:
Obudowa jest trzyczęściowa:
W środku są dwie płytki, zasadniczo "mózg" i "zasilacz":
Wyświetlaczem LCD steruje układ produkcji Holtek, TM1621B:
Główny MCU nie jest podpisany:
Co ciekawe, widzę obok niego element wykonawczy - Q25P04. Nie wiem, czy dobrze odczytałem oznaczenie, ale ten układ z pozoru przypominający pamięć Flash bądź EEPROM jest tak naprawdę pewnie tranzystorem MOSFET, załącza on wyjście OUT+ (pewnie regulowane przez PWM). Cztery z jego nóżek są podłączone do OUT+, trzy do linii zasilania i jedna służy do sterowania jego bramką.
Oprócz tego na PCB widzę buzzer oraz LDO 3.3V (tutaj: 7533-1).
Nie wiem czemu jeden z przewodów GND jest ucięty, wygląda tak jakby ktoś zmienił zdanie co do podłączenie uziemienia?
Teraz drugie PCB, zasilacz, oczywiście impulsowy. Tym razem o dziwo nawet z filtrem:
Tu widać jak podłączone jest PE - bezpośrednio do lutownicy?
Wracając do zasilacza, nie jest chyba aż tak źle:
Te luty jednak wyglądają słabo i czemu znów tu jest obcięte uziemienie?
Strona wtórna zasilacza, dwa duże kondensatory filtrujące oraz wtyk z którego 5V wcale nie jest używane:
Użyta dioda Schottkiego to MBR10150F:
A tranzystor kluczujący to CS10N65A:
Jeszcze spód PCB. Tu rzuca się w oczy to, że stabilizator 7805 jest wlutowany, a 5V nie jest używane...
Czemu tu są aż dwa mostki prostownicze? I to podłączone... w taki sposób? Zadziałać to może i zadziała, ale co autor miał na myśli?
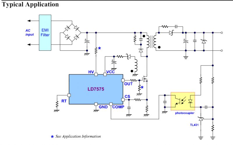
Główny kontroler przetwornicy to LD7575PS:
Przy okazji wpadł nam mniej-więcej schemat tej przetwornicy:
Wszystko się zgadza, transoptor i TL431 też widzę:
Jeszcze kilka fotek, wyświetlacz, i raz jeszcze te uziemienie:
Podsumowanie
Testowanej wcześniej YIHUA 926 pod kątem mocy raczej ta lutownica nie przebija. KSGER STM32 V3.1S OLED T12 z kolei bardzo mi ją przypomina, a przynajmniej w przypadku większości kryteriów. Wyróżnia ją tutaj jedynie ta łatwa możliwość zmiany grotu, co rzeczywiście jest o wiele wygodniejsze niż sytuacja we wspomnianym KSGERze, gdzie grot jest zabezpieczony nakrętką. W Yato YT-82462 takiego problemu nie ma. Grot można łatwo wyjąć a jednocześnie siedzi solidnie... a przynajmniej jak na razie. Trudno mi powiedzieć, na ile się to utrzyma np po roku czy dwóch latach użytkowania.
Również nie do końca wiem, co się tam dzieje w środku obudowy tej lutownicy. Są ewidentnie ślady po przeróbkach, ktoś musiał zmienić zdanie odnośnie uziemienia zasilacza a dodatkowo wsadził tam zasilacz z dodatkowym wyjściem 5V (i wlutowanym stabilizatorem) który potem i tak nie jest używany...
Zapraszam do komentarzy - może ktoś jest w stanie więcej zrozumieć intencji przeróbek fabrycznych przy płytce zasilacza? A może ktoś ma tą lutownicę i wie jak się trzymają w niej groty po dłuższym czasie użytkowania?
Fajne? Ranking DIY Pomogłem? Kup mi kawę.
