logo elektroda
logo elektroda
X
logo elektroda
REKLAMA
REKLAMA
Adblock/uBlockOrigin/AdGuard mogą powodować znikanie niektórych postów z powodu nowej reguły.

Stary schemat wzmacniacza HITACHI na współczesnych elementach elektronicznych

andreyatakum 22 Cze 2024 13:52 3645 36
REKLAMA
  • Wiele osób uważa, że stare i prawie zapomniane schematy wzmacniacza ​​mają dobre i czyste brzmienie. Oczywiście nie dotyczy to wszystkich z epoki analogowego dźwięku. Jednak pewne z nich są wykonane tak prosto i niezawodnie, że nadal są popularne wśród radioamatorów. Według fanów analogowego dźwięku niektóre z tych aparatów brzmią szczególnie pięknie. W pełni dotyczy to wzmacniacza HITACHI z lat 70. z układem wyjściowym opartym na tranzystorach polowych, pracującym w klasie AB z nieco podwyższonym prądem spoczynkowym. Na szczególną uwagę zasługują tu jego dobre, miękkie basy. Na pewno jest to subiektywne spojrzenie, ale fakt, że ten schemat jest stale udoskonalany, przeprojektowywany i używany przez radioamatorów od około 50 lat mówi wiele.

    Schemat wzmacniacza HITACHI z lat 70.


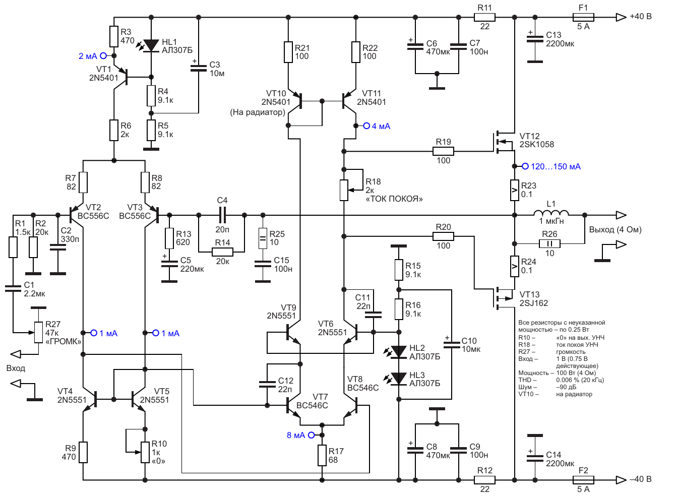
    Modyfikacja schematu wzmacniacza pod współczesny użytek
    Całość opracowana przez japońskich fachowców jest prosta, niezawodna i stabilna, ale w obecnych warunkach trudna do realizacji. Problem polega na tym, że w oryginale zastosowano specyficzne części, które albo już nie są produkowane i ciężko je znaleźć, albo są dość drogie. A ponadto istnieje spore ryzyko trafienia na podróbki, które, nawet gdy są sprawne, nie gwarantują jakiejkolwiek jakości. Dotyczy to pary wyjściowej japońskich tranzystorów 2SK134/2SJ49, a także dobrze dobranych wysokonapięciowych układów różnicowych o dużym wzmocnieniu opartych na tranzystorach 2SA872/2SD756.

    Niestety, zwykła wymiana tych części na mniej lub bardziej odpowiednie, nowoczesne analogi, pogarsza jakość wzmacniacza. Dlatego w obwodzie zaproponowanym na rysunku nie zastąpiono ich, ale wprowadzono pewne modyfikacje. Dzięki temu te analogi zapewniają charakterystykę przybliżoną do oryginału. W sumie parametry powstałego wzmacniacza (przedstawione w tabeli) były nawet nieco lepsze od pierwowzoru, zachowując przy tym dobre brzmienie. C​eną tego jest niewielka komplikacja oryginalnego obwodu, chociaż sam schemat został powiększony tylko o jeden tranzystor, podłączony zgodnie z układem o wspólnej bazie.

    Parametry wzmacniacza wg schematu HITACHI:
    * Moc wyjściowa (z zasilaniem ±40 V):
    - 100 W (4 Ohm);
    50 W (8 omów);
    * Czułość 1 V (0,75 V rms);
    * Poziom szumu –90 dB;
    * Szerokość pasma:
    –3 dB 8 Hz-300 kHz;
    - 0 dB 16 Hz-50 kHz;
    * Zniekształcenia harmoniczne:
    przy 1 kHz 0,001%;
    - 20 kHz – 0,006%;
    - 50 kHz – 0,033%.

    Analiza spektrum wykazuje w przybliżeniu ten sam poziom drugiej i trzeciej harmonicznej w widmie wzmacniacza. Poziom kolejnych harmonicznych jest zauważalnie niższy. Prąd spoczynkowy tranzystorów wyjściowych można zwiększyć 1,5 raza. Jednocześnie parametry wzmacniacza nieco się poprawią, chociaż będzie się bardziej nagrzewać.

    Schemat ten był wielokrotnie realizowany w makiecie i wykazał dobrą powtarzalność. Jego dane w paśmie do 20 kHz uzyskano poprzez pomiar prototypu pod obciążeniem przy użyciu karty dźwiękowej i programu pomiarowego RMAA6.4.5. Natomiast te w paśmie powyżej 20 kHz są jedynie danymi symulacyjnymi. (Wykorzystano symulator Multisim14.01.).

    Wzmacniacz charakteryzuje się dobrą liniowością (prawie całkowicie płaskie pasmo do 50 kHz) i wydajnością.

    Konstrukcja i szczegóły
    Jako część wejściową autor zastosował układ różnicowy (Q1, Q2) na tranzystorach BC556C o wysokim wzmocnieniu, ale niskim dopuszczalnym napięciu. Aby osiągnąć pożądany tryb i zmniejszyć zniekształcenia wprowadzane przez układ różnicowy, konieczne było zasilenie go niskoszumowym źródłem stabilnego prądu 2 mA na tranzystorze wysokiego napięcia (Q3) z własnym źródłem napięcia opornego na czerwonej diodzie LED HL1. Niezbędnym okazało się też wprowadzić do obwodu rezystory R4 i R5, które wyrównują charakterystyki tranzystorów, a także zmniejszają zniekształcenia. Aby wyrównać prądy ramion stopnia różnicowego (i dodatkowo zmniejszyć zniekształcenia), został on obciążony (również w przeciwieństwie do oryginału) na lustrze prądowym (Q4, Q5), także wykonanym na tranzystorach wysokiego napięcia.

    Jako wzmacniacz napięcia zastosowano podwójny układ różnicowy (Q7, Q8 i Q6, Q9), także obciążony na symetrycznym (w przeciwieństwie do oryginalnego) lustrze prądowym (Q10, Q11). Układ ten był wprowadzony z dwóch powodów — wzrostu: „wysokiego napięcia” i prędkości. W ten sposób wzmacniacz zapewnia parametry nawet nieco lepsze od pierwowzoru (dobry dźwięk i 0,006-0,007% zniekształceń przy 20 kHz wobec 0,04-0,05% dla oryginału).

    Wzmacniacz sprawnie pracuje przy napięciu zasilania ±25 V, co oczywiście wiąże się z odpowiednią utratą mocy. Powiększenie napięcia zasilania spowoduje również wzrost mocy wyjściowej. W tym przypadku, aby nie przeciążać tranzystorów wyjściowych podczas pracy przy obciążeniu 4 omów przy maksymalnej dopuszczalnej mocy dla tego typu urządzeń, można zduplikować układ wyjściowy. Dodawane są tylko tranzystory polowe, podłączone równolegle do istniejących, z rezystorami w ich bramkach i źródłach. Nie ma potrzeby dokonywania dalszych zmian. (W takim przypadku należy dobrać nowo wprowadzone i istniejące tranzystory na to samo napięcie odcięcia i zwiększyć wartości rezystorów R23 i R24 do 0,2-0,33 oma). Trzeba jednak zaznaczyć, że zwiększenie wartości tych rezystorów może skutkować nieznacznym wzrostem zniekształceń.

    Aby zneutralizować małą indukcyjność rezystancji wyjściowej, na wyjściu zainstalowano cewkę L1. Nawinięta jest bezpośrednio na rezystorze R26 jednożyłowym lakierowanym drutem miedzianym o średnicy 0,8 mm w jednej warstwie i zawiera 13 zwojów. Jego końce są przylutowane do zacisków rezystora. Można go umieścić na płytce, ale lepiej przylutować go bezpośrednio do złącza wyjściowego.

    Rezystory R23, R24 — 5 W każdy, R25 i R26 — 2 W, a reszta — 0,25 W każdy. Kondensatory C1, C2, C5 — dla 25 V, reszta — dla napięcia nie mniejszego niż napięcie zasilania. Diody LED — czerwone AL307B.

    Poszczególne komponenty i optymalizacja wydajności
    Do zasilania wzmacniacza dobry okaże się transformator z odczepem w uzwojeniu wtórnym i konwencjonalny prostownik, zaprojektowany na odpowiednią moc z niewielkim zapasem. Kondensatory filtrujące muszą mieć pojemność co najmniej 12,000-15,000 µF w każdym ramieniu na kanał. Równolegle z kondensatorami elektrolitycznymi należy zamontować foliowe lub ceramiczne o pojemności 100-150 nF (po jednym w każdym ramieniu). Poszczególny kanał musi mieć własny bezpiecznik.

    Regulacja głośności R27 może mieć wartość znamionową 22-51 kOhm. Wskazane jest wybieranie dobrej jakości potencjometrów wieloobrotowych R10 i R18.

    Wszystkie tranzystory BC użyte w obwodzie muszą mieć na końcu literę: „C”, ponieważ tylko one mają duże wzmocnienie prądowe.
    Wzmacniacz będzie działał dobrze bez dodawania części, ale aby uzyskać lepsze wyniki, należy dobrać tranzystory parami według wzmocnienia:Q1 i Q2, Q8 i Q9, Q10 i Q11. Reszty nie można dobierać, ale jeśli to możliwe, można spróbować z Q4 i Q5, Q6 i Q7. Przy użyciu prostego testera z konektorem do sprawdzania tranzystorów, ta procedura zajmuje kilka minut, ale daje zauważalne rezultaty.

    Rezystory w obwodach bramki tranzystorów polowych (R19, R20) należy zainstalować w pobliżu odpowiednich zacisków lub przylutować.

    Tranzystory układu końcówego 2SK1058/2SJ162 można zastąpić odpowiednio: 2SK1057 (1056)/2SJ161 (160) lub zastosować inne: „boczne”. Jeśli ich nie ma, można wykorzystać pionowy MOSFET IRFP140/IRFP9140 bez żadnych zmian w obwodzie. Przy spożytkowaniu tego ostatniego moc wyjściowa ULF wzrośnie do 120 W, ale zniekształcenia przy 20 kHz również skoczą do 0,009-0,01%, głównie przez trzecią harmoniczną.
    Należy pamiętać, że często można spotkać podróbki z nową etykietą i nieprawidłowym umiejscowieniem pinów.

    Stabilizacja termiczna i regulacja
    Tranzystory wyjściowe montowane są na radiatorze o powierzchni 1600-2000 cm² poprzez izolatory mikowe smarowane obustronnie pastą termoprzewodzącą. Tranzystor Q6 jest również nią smarowany i szczelnie włożony do radiatora we wcześniej wywiercony otwór o odpowiedniej średnicy w pobliżu tranzystorów końcówki.
    Łańcuch R17, C4 zapobiega możliwemu samowzbudzeniu wzmacniacza. W razie potrzeby można zmniejszyć o połowę rezystancję rezystora i podwoić pojemność kondensatora.

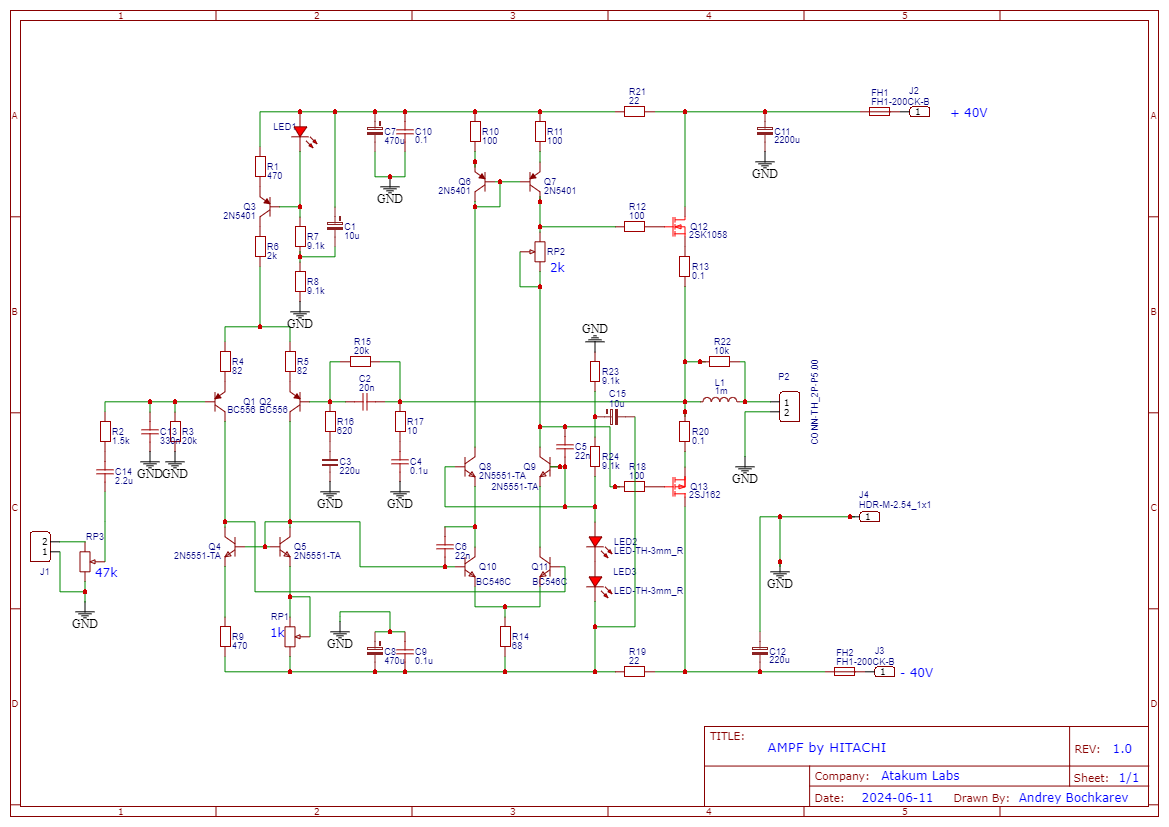
    Schemat wzmacniacza analogowego na płytce PCB


    Wzmacniacz nie jest podatny na samowzbudzenie, ale jak wiadomo, wiele zależy od topologii płyty i stosowanych elementów. Na przykład zdarzają się przypadki, w których za samowzbudzenie odpowiedzialne są rezystory z drutem spiralnym. W takiej sytuacji wystarczy je po prostu zastąpić innymi, na przykład węglowymi, łącząc kilka sztuk o odpowiedniej wartości i mocy.

    Kondensator C2 eliminuje drobne emisje z dolnej: „półki” meandra. W przypadku wystąpienia samowzbudzenia, jego wartość nominalną można nieznacznie zwiększyć, a wobec braku generacji, można je zmniejszyć lub całkowicie zlikwidować. Wyłączenie C2 zwiększy przepustowość.
    Kondensator C3 eliminuje niewielkie przekroczenia górnej: „półki” fali sinusoidalnej w trybie silnego ograniczenia sygnału. W razie potrzeby jego nominał można zwiększyć nawet 10-krotnie. Wszystko zależy od rodzaju zastosowanych tranzystorów polowych. Czasami najlepszy efekt uzyskuje się, podłączając końcówkę górną kondensatora C5 do kolektora Q8, lecz nie Q9.

    Kondensatory C1 i C15 tłumią tło o niskiej częstotliwości. W razie potrzeby można je zwiększyć 5-10 razy.
    Przed pierwszym włączeniem należy ustawić potencjometr RP1 w pozycji środkowej, a RP2 w pozycji minimalnego oporu. Wtedy bez podłączania obciążenia i przy regulatorze głośności PR3 pozostawionym na: „zero” zasilanie jest dostarczane. Rezystor RP1 ustawia: „zero” na wyjściu wzmacniacza, a RP2 prąd spoczynkowy na około 100-150 mA.

    Podsumowanie
    Wygodny jest pomiar prądu spoczynkowego na podstawie spadku napięcia na odpowiednim pięciowatowym rezystorze. Na przykład, jeśli na R13 (0,1 oma) napięcie spada o 10 mV (0,010 V), to oznacza, że ​​prąd spoczynkowy wynosi 100 mA (0,1 A).
    Po rozgrzaniu radiatorów wzmacniacza należy powtórzyć ustawienia jeszcze raz. Aby uniknąć uszkodzenia części w przypadku jakichkolwiek błędów, radzę wykonać pierwsze zasilanie ULF przez żarówkę. Autor zaleca uzupełnienie wzmacniacza układem zabezpieczającym głośniki.

    Źródło: https://www.rlocman.ru/shem/schematics.html?di=666315

    Fajne? Ranking DIY
    O autorze
    andreyatakum
    Poziom 13  
    Offline 
    Elektronik, podróżnik, dziennikarz niezależny
    Specjalizuje się w: komunikacja bezprzewodowa
    andreyatakum napisał 471 postów o ocenie 590. Mieszka w mieście Antalya. Jest z nami od 2021 roku.
  • REKLAMA
  • REKLAMA
  • #3 21128347
    tos18
    Poziom 42  
    Czy szanowny Autor jest pewien że opis dotyczy zamieszczonego schematu ?

    Uważam że nie

    schemat pasujący do opisu
    Schemat układu elektronicznego z różnymi elementami, takimi jak rezystory, kondensatory i tranzystory.
  • #4 21128916
    acctr
    Poziom 37  
    W tamtych czasach ciężko było uzyskać parametry tranzystorów MOSfet P dorównujące tym z kanałem N.
    Pomogłem? Kup mi kawę.
  • #5 21128920
    andreyatakum
    Poziom 13  
    tos18 napisał:
    Czy szanowny Autor jest pewien że opis dotyczy zamieszczonego schematu ?

    Uważam że nie

    Zaraz sprawdzę. Pamietam że uwględniałem w tekscie nowe numery elementów... ale chyba coś poszłio nie tak.
  • #6 21128993
    tos18
    Poziom 42  
    Proponuję uważnie przeczytać tekst - jest tam kilka "kwiatków"
    jak
    andreyatakum napisał:
    * Poziom hałasu –90 dB;

    andreyatakum napisał:
    Schemat ten był wielokrotnie realizowany w makiecie

    andreyatakum napisał:
    Kondensator C4 eliminuje drobne emisje z dolnej: „półki” meandra

    andreyatakum napisał:
    końcówkę górną zbiornika C11 do kolektora
  • #7 21129016
    SlawekKedra
    Poziom 43  
    tos18 napisał:
    jest tam kilka "kwiatków"

    Te ''kwiatki'' wynikają z tłumaczenia komputerem. Nic nadzwyczajnego, raczej standard.
  • #8 21129235
    andreyatakum
    Poziom 13  
    tos18 napisał:
    Czy szanowny Autor jest pewien że opis dotyczy zamieszczonego schematu ?

    Pregapiłem kilka elementów. Już poprawiłem. Dzięki za uwagę.

    Dodano po 2 [minuty]:

    tos18 napisał:
    Proponuję uważnie przeczytać tekst - jest tam kilka "kwiatków"
    jak
    andreyatakum napisał:
    * Poziom hałasu –90 dB;

    andreyatakum napisał:
    Schemat ten był wielokrotnie realizowany w makiecie

    andreyatakum napisał:
    Kondensator C4 eliminuje drobne emisje z dolnej: „półki” meandra

    andreyatakum napisał:
    końcówkę górną zbiornika C11 do kolektora

    Pred tłumaczniem specjalnie ogłądałem Adama Smialeka (Towary modne odczynki o wzmocniczach) żebym nauczyć się słownictwa z tego zakresu. Ale jak widać nie wszysko pozostało u mnie w głowie.
  • #9 21129286
    tos18
    Poziom 42  
    Poziom hałasu to zapewne poziom szumu
    zbiornika c11 to zapewne pojemności c11

    na pozostałe dwie (dolna półka meandra i realizacja w markecie) nie mam pomysłu

    Ciągle nie zgadzają się oznaczenia elementów pasywnych choćby R23 R24
  • #10 21129320
    SlawekKedra
    Poziom 43  
    tos18 napisał:
    realizacja w markecie

    W makiecie, nie w markecie
  • #11 21129547
    kris8888
    Poziom 39  
    andreyatakum napisał:
    Kondensator C2 eliminuje drobne emisje z dolnej: „półki” meandra. W przypadku wystąpienia samowzbudzenia, jego wartość nominalną można nieznacznie zwiększyć, a wobec braku generacji, można je zmniejszyć lub całkowicie zlikwidować. Wyłączenie C2 zwiększy przepustowość.

    C2 standardowo przeciwdziała wzbudzaniu się wzmacniacza na częstotliwościach ponadakustycznych. Tylko dziwi mnie tu tak duża wartość (20nF) tego kondensatora. Powinien on mieć co najwyżej kilkaset pF. Przy 20nF może wystąpić spore ograniczanie pasma przenoszenia od góry.

    Aczkolwiek tego oryginalnego tłumaczenia też nie rozumiem i nie wiem jak to przełożyć na j. polski.
  • #12 21129576
    gulson
    Administrator Systemowy
    Nie jest to prosty tekst, ale kolega z dawnych terenów ZSRR, mieszkający obecnie w Turcji, jakoś daje radę ;)

    @andreyatakum
    Ile języków znasz?
    Chyba sam rysowałeś schemat i płytkę? Testowałeś konstrukcję, czy po prostu zwykłe zainteresowanie konstrukcją?
  • REKLAMA
  • #13 21129598
    andreyatakum
    Poziom 13  
    gulson napisał:
    Chyba sam rysowałeś schemat i płytkę? Testowałeś konstrukcję, czy po prostu zwykłe zainteresowanie konstrukcją?

    Jeszcze nie testowałem, dopiero zamówiłem elementy.
    gulson napisał:
    Ile języków znasz?

    polski, turecki i hiszpański
  • REKLAMA
  • #14 21129992
    ledo99
    Poziom 26  
    W ZSRR i po-ZSRR dość popularny w dobrych wzmacniaczach audio był tranzystor KП904 zbliżony do starych laterali (LDMOS) dziś pewnie zamiast kombinować z wysokonapięciowymi MOSFET lepiej byłoby użyć RF LDMOS tylko ich ceny powalają...
  • #15 21131074
    max-bit
    Poziom 33  
    Ale w/w mosfety użyte w końcówce nie są już produkowane.
    A to co jest dostępne w ofertach internetowych to mogą być wszelkiej maści fake malowanki itp.

    Jesli to ma być wzm z użyciem współczesnych tranzystorów to wykorzystać takie które są produkowane i dostępne u poważnych dystrybutorów.
  • #16 21131126
    SlawekKedra
    Poziom 43  
    Obecnie są produkowane ekwiwalenty tych tranzystorów przez firmę EXICON

    Dodano po 5 [minuty]:

    Są też dostępne te tranzystory wyprodukowane przez firmę RENESAS, która to firma była stworzona przez Hitachi i Mitsubishi w 2003 roku w celu dalszej produkcji tych tranzystorów.
  • #17 21131149
    acctr
    Poziom 37  
    SlawekKedra napisał:
    Są też dostępne te tranzystory wyprodukowane przez firmę RENESAS, która to firma była stworzona przez Hitachi i Mitsubishi w 2003 roku w celu dalszej produkcji tych tranzystorów.

    Renesas to jest gigant półprzewodnikowy a nie tylko firma stworzona do kontynuowania produkcji jakichś tranzystorów.
    Pomogłem? Kup mi kawę.
  • #18 21131160
    SlawekKedra
    Poziom 43  
    Ok ale w 2003 roku nie był to chyba gigant.
  • #21 21133011
    SlawekKedra
    Poziom 43  
    Jest tu błąd ale w schemacie z wpisu nr.3 jest ok.
  • #22 21133755
    ledo99
    Poziom 26  
    >>21131126
    IXYS (teraz Littlefuse) też robi liniowe MOSFET'y np IXTH10N100D2
  • #23 21133820
    andreyatakum
    Poziom 13  
    cefaloid napisał:
    To nie może działać.

    Wyświetlacz schematu elektrycznego z tranzystorami 2N5401


    Zaraz poprawię
  • #24 21133851
    gps79
    Poziom 35  
    Czy autor jest w stanie powiedzieć, co takiego że wzmacniacza Hitachi znajduje się w tym wzmacniaczu, że uprawnia do podpierania się tą marką? Sam design wzmacniacza jest standardowy do bólu, a poza designem (wzm. nap. na parze różnicowej, a dalej wzm. nap., prąd spoczynkowy, para sterująca i tranzystory mocy, do tego pętla globalnego sprzężenia zwrotnego) praktycznie wszystko zostało zmienione. Czy ten design został wynaleziono przez Hitachi?
  • #25 21133855
    SlawekKedra
    Poziom 43  
    ledo99 napisał:
    IXYS (teraz Littlefuse) też robi liniowe MOSFET'y np IXTH10N100D2

    Do tego wzmacniacza one się nie nadają.
  • #26 21134703
    ledo99
    Poziom 26  
    >>21133855
    No pewnie że się nie nadają bo brakuje drugiej połowy (kanału typu P) - natomiast normalne MOSFET'y byleby wysokonapięciowe zachowują się bardziej liniowo niż standardowe MOSFET'y i tu jest szerokie pole do eksperymentów.
  • #27 21134737
    Janusz_kk
    Poziom 38  
    Kiedy to właśnie nie są 'normalne' mosfety tylko j-fet, on jest normalnie włączony, mosfet jest normalnie wyłączony. Coś jak BF245 i np BS170 z małych mocy żeby zrozumieć problem.
    Trzeba by pod niego przerobić polaryzację bramki. No i jeszcze drugiego komplementarnego poszukać.
  • #28 21134801
    SlawekKedra
    Poziom 43  
    ledo99 napisał:
    natomiast normalne MOSFET'y

    ledo99 napisał:
    standardowe MOSFET'y

    Tak naprawdę nie wiadomo co miałeś na myśli pisząc te frazy gdyż są one mocno nieprecyzyjne. Nie za bardzo rozumiem co oznacza dokładnie że MOSFET jest ''normalny'' albo ''standardowy''. Pod te pojęcia można podciągnąć większość MOSFETów.

    Janusz_kk napisał:
    Kiedy to właśnie nie są 'normalne' mosfety tylko j-fet, on jest normalnie włączony, mosfet jest normalnie wyłączony.

    To nie zupełnie tak jest. Jfet jest to tranzystor złączowy (Junction Field Effect Transistor) a mosfet jest z izolowaną bramką (Metal Oxide Semiconductor Field Effect Transistor). Ten IXYS jest MOSFETEM tyle że w odróżnieniu do większości MOSFETów jest on typu ''depletion mode'' w odróżnieniu od ''enhanced mode''.
  • #29 21135809
    ledo99
    Poziom 26  
    >>21134801

    Tłumaczę - przez standardowe (normalne) MOSFETy rozumiem tranzystory zoptymalizowane do pracy impulsowej które nie pracują liniowo bo optymalizuje się ich konstrukcję do szybkiego przełączania prądów i tak - większość MOSFET'ów na rynku średnio nadaje się do pracy liniowej (można ich używać ale prądy spoczynkowe i moc tracona są raczej duże) - ze wzgledu na inną budowę wewnętrzne wspomniane IXYS lepiej nadają się do pracy liniowej - sam producent też o tym wspomina, jedną z ich aplikacji jest wzmacniacz analogowy. Tranzystory Hitachi czy Toshiby dedykowane audio to tranzystory typu lateral które zostały wyparte przez MOSFET zoptymalizowane do pracy impulsowej.
    Co do reszty - polecam https://sound-au.com/articles/hexfet.htm - przystępnie wyjaśniono to o co mi chodziło.

    PS w tym artykule też wspomniano o tym że tranzystory z wyższą rezystancją kanału lepiej nadają się do pracy liniowej - stąd wysokonapięciowe mogą lepiej sprawdzić się w układach liniowych (mnie akurat interesują ich aplikacje we wzmacniaczach w.cz.).
  • #30 21145545
    wiesiekm1970
    Poziom 2  
    >>21129547Masz rację. Schemat z postu 3 ma prawidłowe wartości, C2-20pF, C5,C6-22pF, C13-330pF

Podsumowanie tematu

Dyskusja dotyczy modyfikacji schematu wzmacniacza HITACHI z lat 70. na nowoczesne elementy elektroniczne. Uczestnicy podkreślają, że starsze wzmacniacze, takie jak HITACHI, charakteryzują się czystym brzmieniem, a ich prosta konstrukcja sprawia, że są popularne wśród audiofilów i radioamatorów. Wiele osób zwraca uwagę na problemy z oznaczeniami elementów w schemacie oraz na różnice w wartościach kondensatorów i rezystorów w porównaniu do oryginalnych specyfikacji. Wskazano również na dostępność współczesnych odpowiedników tranzystorów, takich jak MOSFET-y produkowane przez firmy EXICON i RENESAS, które mogą być użyte w modyfikacjach. Uczestnicy dyskusji podnoszą również kwestie związane z parametrami tranzystorów oraz ich zastosowaniem w konstrukcjach audio.
Podsumowanie wygenerowane przez model językowy.
REKLAMA