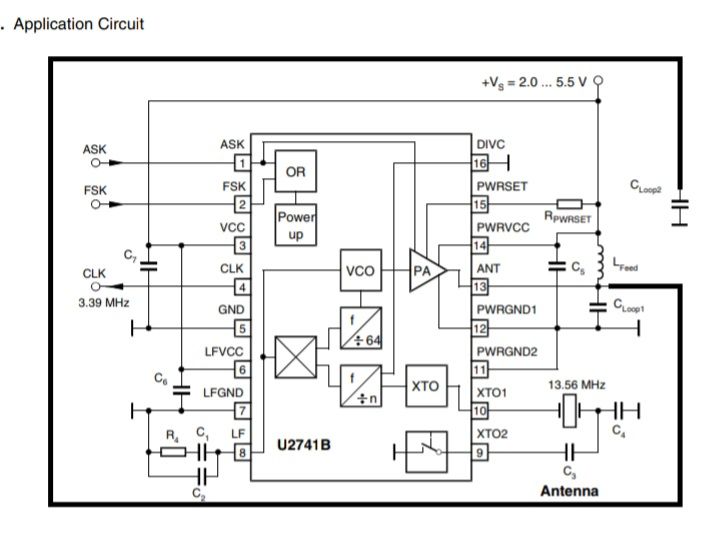
Cześć,
Mam problem z pilotem od VW T4, pilot sam w sobie działa, ale po 1 dniu rozładowuje baterie.
Znalazłem zwarcie w elemencie zaznaczonym na zdjęciu ale nie mam pojęcia co to jest - kondensator? rezystor?
Może ktoś dysponuje schematem do tego PCB?
Jak poznać jego wartość?
Czy może pilot będzie działać bez?
Jutro w pracy zamierzam go wylutować i zobaczyć czy pilot będzie działać.
Za wszelkie informacje będę wdzięczny

Mam problem z pilotem od VW T4, pilot sam w sobie działa, ale po 1 dniu rozładowuje baterie.
Znalazłem zwarcie w elemencie zaznaczonym na zdjęciu ale nie mam pojęcia co to jest - kondensator? rezystor?
Może ktoś dysponuje schematem do tego PCB?
Jak poznać jego wartość?
Czy może pilot będzie działać bez?
Jutro w pracy zamierzam go wylutować i zobaczyć czy pilot będzie działać.
Za wszelkie informacje będę wdzięczny
