logo elektroda
logo elektroda
X
logo elektroda
Adblock/uBlockOrigin/AdGuard mogą powodować znikanie niektórych postów z powodu nowej reguły.

Jak zaznaczyć miejsce przełamania płytek w Eagle i warstwa opisowa >Name?

fachman1964 21 Lip 2024 22:18 141 5
  • #1 21163156
    fachman1964
    Poziom 3  
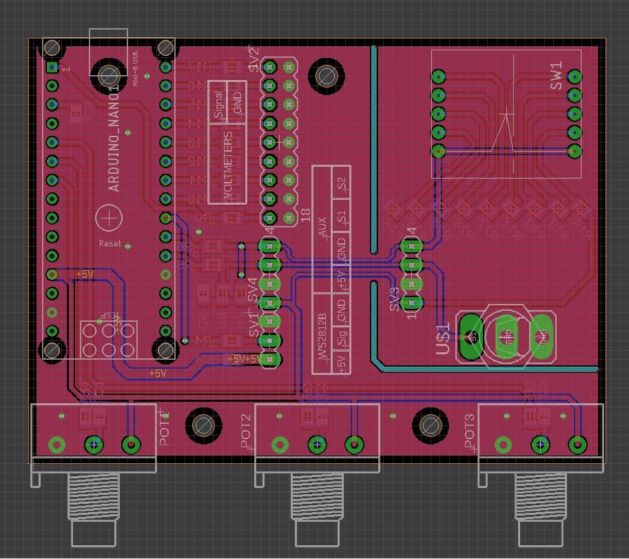
    Narysowałem płytkę w Eagle. Zamierzam wykonać ja w firmie płytkarskiej w Chinach.
    Mam pytanie. Jak się zaznacza miejsce przełamania dwóch płytek. Chodzi mi o to żeby zrobili mi nacięcie w miejscu przełamania. Czy to nie jest warstwa /Milling/.
    Ale chyba nie z angielskiego "milling" to frezowanie?
    Druga sprawa. Warstwa opisowa >Name od strony Button jest w lustrzanym odbiciu.
    W czasie produkcji sobie sami odwrócą?
  • #2 21163180
    Konto nie istnieje
    Poziom 1  
  • #3 21164120
    fachman1964
    Poziom 3  
    No nie, to nie jest wielokrotność tej samej płytki ani dołączona inna.
    Potrzebuję bardzo precyzyjnie powierconej listwy dystansowej laminat bez miedzi pod
    wyświetlacze siedmiosegmentowe.
  • #4 21164339
    phanick
    Poziom 28  
    BBElektrotechnik napisał:
    eżeli chcesz wykonać wiele takich samych płytek jako jedną dużą, w celu oszczędności pieniędzy, to od razu Ci powiem że to nie przejdzie. Są już na to wyczuleni i odrzucają takie zlecenia

    Możę wszystko zalezy od klienta (czy ma już wiele poprzednich zamówień), wielkości zamówienia które realizuje czy wiadomo czego.

    Ja np. niedawno robiłęm taką płytkę, ktora miala mi posluzyc jako mocowanie do przycisku (isostatu).
    Na płytce 10x10cm udało mi się upchac ich sześć, Chińczycy się nie przyczepili. Oczywiśćie rozciąłem już sam w domu.
    Zbliżenie na płytkę drukowaną z przyciskiem isostat i elementami elektronicznymi. Zielona płytka drukowana z sześcioma obszarami na przyciski.
  • #5 21164453
    fachman1964
    Poziom 3  
    Jaj prawidłowo zaznaczyć "46 Milling" miejsce frezowania przecięcia 1mm tak?
    Jak zaznaczyć miejsce przełamania płytek w Eagle i warstwa opisowa >Name?
    Gdzie grubość kreski jest dla Chińczyka informacją o jakiej średnicy użyć freza?
    Bo chyba nie tak ?
    Jak zaznaczyć miejsce przełamania płytek w Eagle i warstwa opisowa >Name?

    BBElektrotechnik napisał:

    Ty ją widzisz odwróconą bo patrzysz od strony top na rzeczy napisane na drugiej stronie płytki. .


    Po tej odpowiedzi mam rozumieć że warstwę opisową "button" Chińczyk sobie obróci i finalnie nie będzie na płytce w lustrzanym odbiciu?
  • #6 21164477
    Konto nie istnieje
    Poziom 1  
REKLAMA