logo elektroda
logo elektroda
X
logo elektroda
REKLAMA
REKLAMA
Adblock/uBlockOrigin/AdGuard mogą powodować znikanie niektórych postów z powodu nowej reguły.

Jak podłączyć centralę Carprotect BX20 w Passacie B5 1998?

kamil78790 28 Sie 2024 23:41 111 16
REKLAMA
  • #1 21207695
    kamil78790
    Poziom 4  
    Witam, jak podłączyć tę centralkę? Pacjent to Passat B5 1998 z oryginalną centralką. Dwa kable sterujące ustaliłem, ale żadne kombinacje nie przynoszą efektu, a niekiedy otwierają się i zamykają szyby. Model centralki dodatkowej to Carpeotect BX20.

    Schemat podłączenia centralki Carpeotect BX20
  • REKLAMA
  • #2 21207795
    milejow
    Poziom 43  
    Sterowanie minusem w module drzwi kierowcy, trzeba zdjąć tapicerkę i tam się podłączyć
  • REKLAMA
  • #3 21207906
    CameR

    Moderator Zabezpieczeń Pojazdów
    kamil78790 napisał:
    Dwa kable sterujące ustaliłem

    Sterowanie impulsami masy.
    Czerwono/niebieski - otwieranie.
    Czerwono/zielony - zamykanie.
    Wiązka przewodów zamka drzwi, wewnątrz drzwi kierowcy.
    Pomogłem? Kup mi kawę.
  • #4 21207913
    carrot
    Moderator Samochody
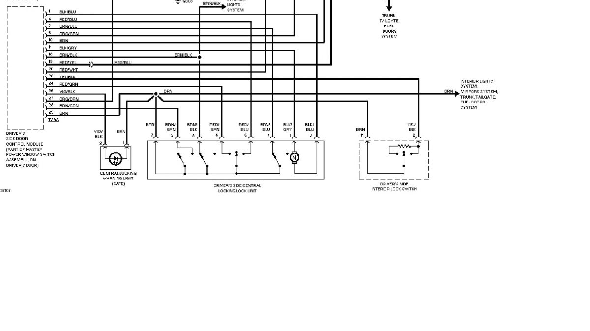
    Schemat elektryczny systemu centralnego zamka w samochodzie.
  • #5 21208199
    kamil78790
    Poziom 4  
    Jeszcze pytanie, kabel czerwony do plusa, czarny do masy a resztę jak dopasować aby to funkcjonowało ?
  • REKLAMA
  • #6 21208311
    CameR

    Moderator Zabezpieczeń Pojazdów
    kamil78790 napisał:
    Carpeotect BX20

    kamil78790 napisał:
    resztę jak dopasować aby to funkcjonowało ?

    Jak podłączyć centralę Carprotect BX20 w Passacie B5 1998?
    Schemat C
    Sterowanie impulsami masy (Fig.3 negative trigger)
    Pomogłem? Kup mi kawę.
  • #7 21208418
    kamil78790
    Poziom 4  
    Podłączyłem według schematu:
    Czerwony +
    Żółty, żółtoczarny i czarny masa
    Biały zamykanie
    Biało czarny otwieranie
    Zamki zamykają się i jednocześnie otwierają, przyczyną może być uszkodzony któryś zamek?
  • REKLAMA
  • #8 21208430
    CameR

    Moderator Zabezpieczeń Pojazdów
    kamil78790 napisał:
    Zamki zamykają się i jednocześnie otwierają

    Oczywiście testujesz przy zamkniętych wszystkich drzwiach ?
    Pomogłem? Kup mi kawę.
  • #9 21208460
    kamil78790
    Poziom 4  
    Tak :(
  • #10 21208486
    milejow
    Poziom 43  
    Z przycisku na drzwiach kierowcy zamek działa poprawnie?
  • #11 21208504
    kamil78790
    Poziom 4  
    Niestety nie

    Dodano po 12 [minuty]:

    Po podłączeniu wszystkiego tylko drzwi kierowcy się zamykają, dwie pary drzwi brak reakcji, a drzwi za drzwiami kierowcy wydają dźwięk, ale bez rezultatu.
  • #12 21208534
    carrot
    Moderator Samochody
    Skoro CZ nie działa z przycisku w drzwiach kierowcy, to należy zacząć od naprawy zamków: sprawdź czy jest komunikacja pomiędzy drzwiami, jak przytrzymasz kluczyk w pozycji zamknij lub otwórz w zamku drzwi kierowcy przez >3sek to powinny się domknać lub otworzyć wszystkie 4 szyby
  • #13 21208555
    kamil78790
    Poziom 4  
    Z przycisku drzwi kierowcy udało mi się naprawić i zamyka drzwi ale z pilota centralki zamyka tylko drzwi kierowcy
  • #14 21208561
    milejow
    Poziom 43  
    kamil78790 napisał:
    Z przycisku

    Mowa o przycisku na panelu sterowania szybami, nie dzyndzlu wystającym z tapicerki
  • #15 21208567
    kamil78790
    Poziom 4  
    Tak na panelu
  • #16 21208668
    carrot
    Moderator Samochody
    No to musiałeś się gdzieś źle wpiąć z kablami. masz się podłączyć do red/green i do red/blue piny 4 i 24 sterownika w silniczku podnośnika szyby, na próbę zewrzyj do masy, mają się zamknąć i otworzyć wszystkie drzwi
  • #17 21208674
    kamil78790
    Poziom 4  
    Z tyłu jedne drzwi nie pracują wcale, mogą być one przyczyną, że reszta nie funkcjonuje jak trzeba?

    Dodano po 1 [minuty]:

    Odnośnie wpięcia, to wynika, że jest dobrze, bo drzwi kierowcy zamyka i otwiera, lecz reszta drzwi cisza.

Podsumowanie tematu

Użytkownik pyta o podłączenie centralki Carprotect BX20 w Passacie B5 z 1998 roku. Wskazano, że dwa kable sterujące zostały zidentyfikowane, ale nie działają poprawnie, co prowadzi do nieprawidłowego otwierania i zamykania szyb. Odpowiedzi sugerują podłączenie do modułu drzwi kierowcy, gdzie czerwono/niebieski kabel odpowiada za otwieranie, a czerwono/zielony za zamykanie. Użytkownik podłączył kable według schematu, ale napotkał problemy z zamkami, które zamykają się i otwierają jednocześnie. Wskazano na możliwość uszkodzenia zamków oraz konieczność sprawdzenia komunikacji między drzwiami. Po naprawie przycisku w drzwiach kierowcy, zamykanie działa, ale pilot centralki nie otwiera pozostałych drzwi. Sugerowane jest sprawdzenie poprawności podłączenia kabli oraz testowanie zamków.
Podsumowanie wygenerowane przez model językowy.
REKLAMA