logo elektroda
logo elektroda
X
logo elektroda
REKLAMA
REKLAMA
Adblock/uBlockOrigin/AdGuard mogą powodować znikanie niektórych postów z powodu nowej reguły.

President Taylor III ASC - brak możliwości regulacji SQ - blokada szumów załączona na stałe

mikun 03 Paź 2024 11:47 102 2
REKLAMA
  • #1 21248612
    mikun
    Poziom 12  
    President Taylor III ASC problem z blokadą szumów, radio mimo przekręcenia potencjometru SQ w lewo (bez włączania ASC) nie szumi. Wygląda to tak, jakby potencjometr SQ był w połowie lub więcej. Mocniejsze sygnały (wskazówka na połowie i więcej) odblokowują radio, przy słabszych jest cisza. Sprawdziłem - potencjometr SQ 5 kΩ działa OK, przejście z płytki panelu na płytę główną też jest. Czy ktoś mógłby mi powiedzieć, który tranzystor jest bramką przepuszczającą sygnał audio na wzmacniacz głośnika? Gdzie zacząć szukać? Mam mały przedwzmacniacz z dużą impedancją wejściową, do którego podłączam słuchawki, żeby szukać sygnału audio, tylko gdzie zacząć?

    Pozdrawiam!
  • REKLAMA
  • #2 21257578
    gumisie
    Poziom 43  
    mikun napisał:
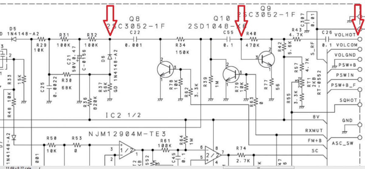
    Mam mały przedwzmacniacz z dużą impedancją wejściową, do którego podłączam słuchawki, żeby szukać sygnału audio, tylko gdzie zacząć?

    W punktach zaznaczonych strzałkami.

    Schemat elektroniczny z zaznaczonymi punktami strzałkami
  • #3 21265931
    mikun
    Poziom 12  
    Gumisie serdeczne dzięki sprawdzę czy w tych punktach coś słychać i dam znać. Wg mnie coś z ASC się popsuło lub jakiś tanzystor odplokowujący SQ. Jeszcze raz dziękuję za podpowiedź.
REKLAMA