Wraz z rozwojem Internetu, w tym bezprzewodowego oraz nadajników na falach ultrakrótkich, odbiorniki z pasmami fal średnich i krótkich, nie wspominając już o długich, odchodzą w przeszłość. Chyba jednym z najciekawszych zajęć w eterze pozostaje nasłuchiwanie nadajników służbowych. Dla mnie, osoby powiązanej z lotnictwem, tymi są nadajniki samolotów i wież kontroli lotów. Zresztą mieszkam w regionie, nad którym istnieje spory ruch od Europy do Azji i Bliskiego Wschodu. Rozmowy pomiędzy samolotami а kontrolerami ruchu mogą być przydatne dla operatorów dronów, pilotów paralotni oraz innych amatorów lotnictwa.
Niestety profesjonalne urządzenie tego typu jest dość drogie. Chińskie odbiorniki z pasmem Air Band mają przeważnie marne charakterystyki. Parę lat temu opracowałem odbiornik typu Air Band ze stosunkowo przyzwoitymi parametrami. Niestety nie mam przyrządów do właściwych pomiarów.
Aktualnie stosowane rozwiązania w lotnictwie a tworzenie własnego projektu
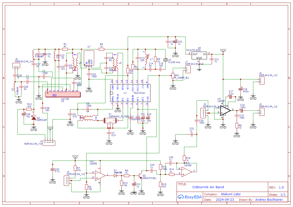
Jak wiadomo, lotnictwo używa pasma fal ultrakrótkich z modulacją amplitudową. Teraz to wygląda trochę dziwnie, ale taka jest tradycja. Odbiór fal w zakresie 108-132 z wąskim pasmem potrzebuje podwójnej zmiany częstotliwości. Niestety układy scalone z dwoma mieszaczami i wzmacniaczami częstotliwości pośredniej, które nadają się do AM, nie istnieją lub ja o takowych nic nie wiem.
W Internecie można znaleźć schemat lub nawet zespół do samodzielnego wykonania odbiornika Air Band, w którym są stosowane stosunkowo drogie scalaki typu NE602 (NE612, SA602, SA612 – ok. 8 PLN) oraz MC1350 (ok. 50 PLN). Tym bardziej że na początku tego projektu, czyli parę lat temu, z dostawą mieszaczy był jakiś problem. Inną wadą tego układu jest bardzo szeroka przepustowość, bo używana jest pojedyncza przemiana częstotliwości z częstotliwością pośrednią o wartości 10,7 MHz. Jednak, jak wiadomo, na paśmie lotniczym robi się coraz ciaśniej i dlatego w Europie zwiększono liczbę kanałów przez zmianę odstępów (wcześniej było 25 kHz) do 8,33 kHz (dla odcinka w pasmie 118-132, bo 108-117,95 MHz z odstępem 50 kHz nie jest używany do komunikacji głosowej między kontrolerami ruchu a samolotami).
Więc zdecydowałem się opracować własny projekt na nie tak drogich komponentach oraz z podwójną przemianą częstotliwości.
Założenia projektu i poszczególne elementy konstrukcji
W pierwszym obwodzie stosowałem układ scalony typu AN7205 (=TA7358P =LA1185 =TA7358AP =KIA7358AP =KIA6058 – 2,5 PLN). Zawiera on wzmacniacz wejściowy, heterodynę, mieszacz, wzmacniacz pierwszej IF. Co do heterodyny to jest problem, ale o tym poniżej. Sygnał o częstotliwości 10,7 MHz wyjścia wzmacniacza pierwszej IF jest separowany przez filtr L5-C5 oraz piezo ceramiczny i idzie na kolejny (L6-C26-C27), który służy raczej do przystosowania optymalnego impedansu.
Kolejny stopień zawiera scalak typu TDA1072, który faktycznie jest odbiornikiem AM. Uwzględnia on mieszacz oraz wzmacniacz drugiej IF, która tutaj wynosi 455 kHz, detektor AM, oraz detektor wskaźnika poziomu sygnału. Pasmo sygnału dźwiękowego zależy od typu filtra ceramicznego. Lepiej stosować wąskopasmowy, np. 6 kHz. Przy odstępie kanałów 8,33 kHz, sąsiedni będzie stłumiony lepiej.
Tłumik szumu jest realizowany za pomocą układu U5, jest on sterowany napięciem z pinu 9 układu scalonego TDA1072. Poziom tłumienia jest regulowany potencjometrem. Dalej mamy stopień wzmacniania, regulator głośności i wzmacniacz dźwięku na układzie scalonym LM356.
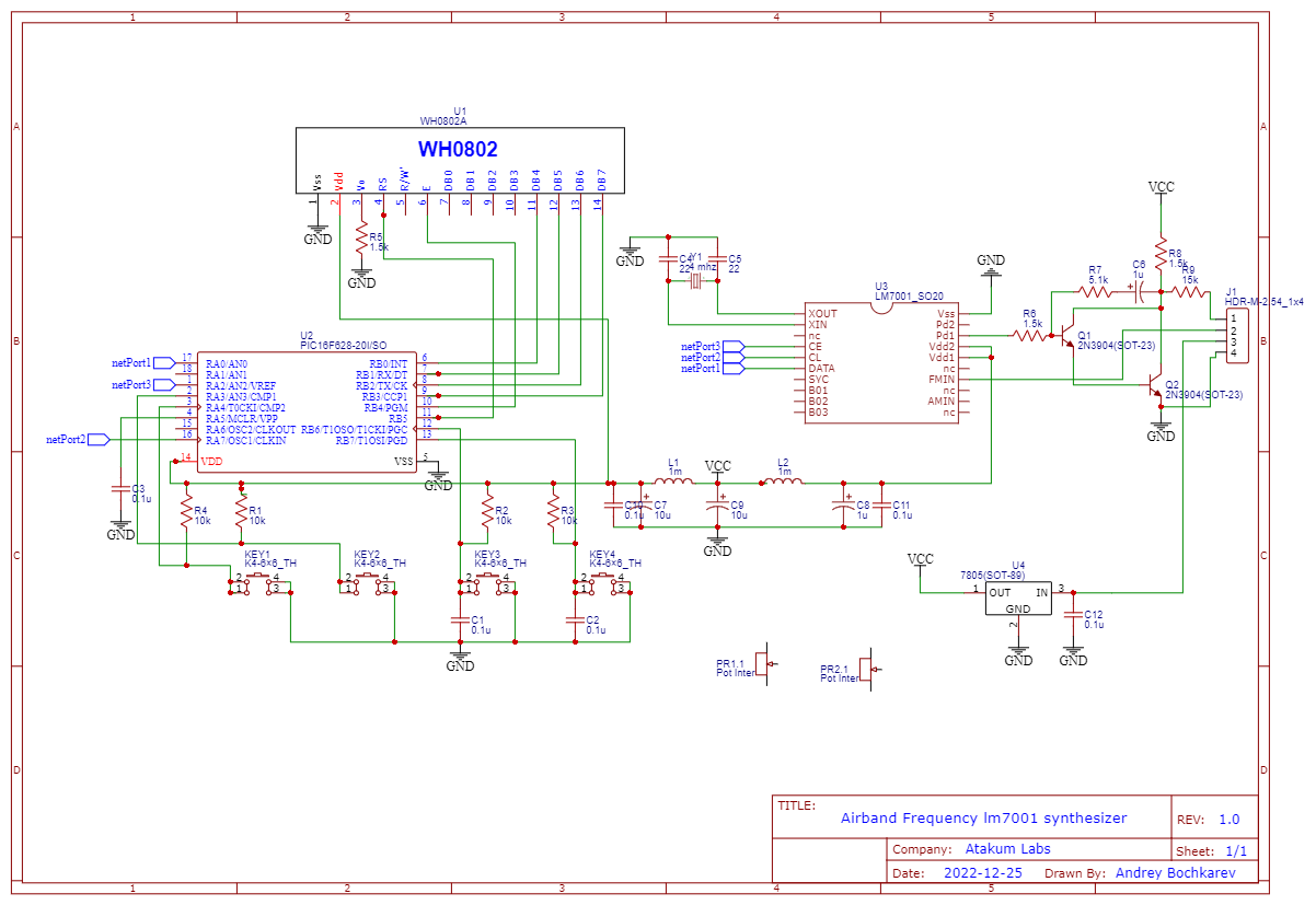
Do sterowania częstotliwością pierwotnie zastosowałem syntezator z mikroprocesorem PIC16F628 oraz układem scalonym LM7001. Problem polega na tym, że nie bardzo znam się na oprogramowaniu tych kontrolerów i wykorzystywałem gotowe rozwiązanie. Jednak uwzględnia ono tylko odstęp kanałów 25 kHz. Nie potrafię przerobić pliku HEX (w załączniku) w celu zmniejszenia odstępów, czyli zwiększenia liczby kanałów. Dlatego obecnie próbuję opracować syntezator z układem scalonym si5153 i Arduino Pro Mini. Mam w tym doświadczenie. W tym przypadku wymagane są niewielkie zmiany w schemacie.
Co do pierwotnego wariantu z mikrokontrolerem typu PIC, to on steruje układem scalonym LM7001J, który jest szeroko stosowany w odbiornikach AM/FM. Schemat znalazłem na portalu rosyjskich amatorów. Ja opracowałem tylko płytkę, uwzględniającą obudowę typu HH-8082, produkowaną w Turcji przez firmę Altinkaya.
Filtry w obwodach IF są standardowe, produkcji Murata. Cewki filtru oraz pierwszej heterodyny są bezkarkasowe, o średnicy 3,5 mm i zawierają 2 zwoje co do pierwszych (L1-2) oraz 3 (L3) zwoje drutu o średnicy 0,5 mm.
P.S.
Podczas pracy nad tym artykułem zobaczyłem w Internecie schemat syntezatora na układzie scalonym LM700J oraz mikrokontrolerze Atmega168. Pod tym linkiem znajduje się też plik z programem na Assemblerze. Lepiej znam się na tym ostatnim i Atmega. Więc wkrótce opracuję płytkę na tych komponentach i zmienię oprogramowanie, dodając odstęp 8,33 kHz.
Niestety profesjonalne urządzenie tego typu jest dość drogie. Chińskie odbiorniki z pasmem Air Band mają przeważnie marne charakterystyki. Parę lat temu opracowałem odbiornik typu Air Band ze stosunkowo przyzwoitymi parametrami. Niestety nie mam przyrządów do właściwych pomiarów.
Aktualnie stosowane rozwiązania w lotnictwie a tworzenie własnego projektu
Jak wiadomo, lotnictwo używa pasma fal ultrakrótkich z modulacją amplitudową. Teraz to wygląda trochę dziwnie, ale taka jest tradycja. Odbiór fal w zakresie 108-132 z wąskim pasmem potrzebuje podwójnej zmiany częstotliwości. Niestety układy scalone z dwoma mieszaczami i wzmacniaczami częstotliwości pośredniej, które nadają się do AM, nie istnieją lub ja o takowych nic nie wiem.
W Internecie można znaleźć schemat lub nawet zespół do samodzielnego wykonania odbiornika Air Band, w którym są stosowane stosunkowo drogie scalaki typu NE602 (NE612, SA602, SA612 – ok. 8 PLN) oraz MC1350 (ok. 50 PLN). Tym bardziej że na początku tego projektu, czyli parę lat temu, z dostawą mieszaczy był jakiś problem. Inną wadą tego układu jest bardzo szeroka przepustowość, bo używana jest pojedyncza przemiana częstotliwości z częstotliwością pośrednią o wartości 10,7 MHz. Jednak, jak wiadomo, na paśmie lotniczym robi się coraz ciaśniej i dlatego w Europie zwiększono liczbę kanałów przez zmianę odstępów (wcześniej było 25 kHz) do 8,33 kHz (dla odcinka w pasmie 118-132, bo 108-117,95 MHz z odstępem 50 kHz nie jest używany do komunikacji głosowej między kontrolerami ruchu a samolotami).
Więc zdecydowałem się opracować własny projekt na nie tak drogich komponentach oraz z podwójną przemianą częstotliwości.
Założenia projektu i poszczególne elementy konstrukcji
W pierwszym obwodzie stosowałem układ scalony typu AN7205 (=TA7358P =LA1185 =TA7358AP =KIA7358AP =KIA6058 – 2,5 PLN). Zawiera on wzmacniacz wejściowy, heterodynę, mieszacz, wzmacniacz pierwszej IF. Co do heterodyny to jest problem, ale o tym poniżej. Sygnał o częstotliwości 10,7 MHz wyjścia wzmacniacza pierwszej IF jest separowany przez filtr L5-C5 oraz piezo ceramiczny i idzie na kolejny (L6-C26-C27), który służy raczej do przystosowania optymalnego impedansu.
Kolejny stopień zawiera scalak typu TDA1072, który faktycznie jest odbiornikiem AM. Uwzględnia on mieszacz oraz wzmacniacz drugiej IF, która tutaj wynosi 455 kHz, detektor AM, oraz detektor wskaźnika poziomu sygnału. Pasmo sygnału dźwiękowego zależy od typu filtra ceramicznego. Lepiej stosować wąskopasmowy, np. 6 kHz. Przy odstępie kanałów 8,33 kHz, sąsiedni będzie stłumiony lepiej.
Tłumik szumu jest realizowany za pomocą układu U5, jest on sterowany napięciem z pinu 9 układu scalonego TDA1072. Poziom tłumienia jest regulowany potencjometrem. Dalej mamy stopień wzmacniania, regulator głośności i wzmacniacz dźwięku na układzie scalonym LM356.
Do sterowania częstotliwością pierwotnie zastosowałem syntezator z mikroprocesorem PIC16F628 oraz układem scalonym LM7001. Problem polega na tym, że nie bardzo znam się na oprogramowaniu tych kontrolerów i wykorzystywałem gotowe rozwiązanie. Jednak uwzględnia ono tylko odstęp kanałów 25 kHz. Nie potrafię przerobić pliku HEX (w załączniku) w celu zmniejszenia odstępów, czyli zwiększenia liczby kanałów. Dlatego obecnie próbuję opracować syntezator z układem scalonym si5153 i Arduino Pro Mini. Mam w tym doświadczenie. W tym przypadku wymagane są niewielkie zmiany w schemacie.
Co do pierwotnego wariantu z mikrokontrolerem typu PIC, to on steruje układem scalonym LM7001J, który jest szeroko stosowany w odbiornikach AM/FM. Schemat znalazłem na portalu rosyjskich amatorów. Ja opracowałem tylko płytkę, uwzględniającą obudowę typu HH-8082, produkowaną w Turcji przez firmę Altinkaya.
Filtry w obwodach IF są standardowe, produkcji Murata. Cewki filtru oraz pierwszej heterodyny są bezkarkasowe, o średnicy 3,5 mm i zawierają 2 zwoje co do pierwszych (L1-2) oraz 3 (L3) zwoje drutu o średnicy 0,5 mm.
P.S.
Podczas pracy nad tym artykułem zobaczyłem w Internecie schemat syntezatora na układzie scalonym LM700J oraz mikrokontrolerze Atmega168. Pod tym linkiem znajduje się też plik z programem na Assemblerze. Lepiej znam się na tym ostatnim i Atmega. Więc wkrótce opracuję płytkę na tych komponentach i zmienię oprogramowanie, dodając odstęp 8,33 kHz.
Fajne? Ranking DIY