Cześć
Honda Civic 8 2008 mam problem z klima a dokładnie z wentylatorem skraplacza
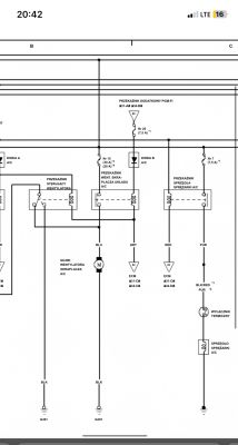
Wentylator skraplacza sie nie uruchamia co sprawdziłem:
Przekaźnik sprzęgła działa (Gdy dam zworke to słychać cykanie)
Bezpiecznik w komorze silnika nr 7 sprawny (jest napięcie)
Bezpiecznik 1 i 36 w srodku samochodu sprawny ( jest napięcie)
Bezpiecznik 14 sprawny ale brak napięcia.
Przekaźnik z sprzęgła klimatyzacji wymieniony nie działał.
Bezpiecznik wentylatora sprawny i napięcie dochodzi.
Czy ktoś mi powie gdzie znajdę przekaźnik wentylatora skraplacza bo taki jest na schematach.
I od czego odpowiada bezpiecznik 14 bo w aucie działa wszytsko.
Ja widzę u siebie tylko 2 przekaźniki w puszcze pod maską jeden od sprzęgła a drugi od głównego wentylatora
Gdy podpiąłem nowy przekaźnik sprzęgał klimatyzacji to cykania brak(przekaźnik sprawny sprawdziłem na sucho) a gdy dam zworke to słychać cykanie. Czy mam rozumiem że cały obwód klimatyzacji jest sprawy bo można uruchomić sprzęgło kompresora?

Honda Civic 8 2008 mam problem z klima a dokładnie z wentylatorem skraplacza
Wentylator skraplacza sie nie uruchamia co sprawdziłem:
Przekaźnik sprzęgła działa (Gdy dam zworke to słychać cykanie)
Bezpiecznik w komorze silnika nr 7 sprawny (jest napięcie)
Bezpiecznik 1 i 36 w srodku samochodu sprawny ( jest napięcie)
Bezpiecznik 14 sprawny ale brak napięcia.
Przekaźnik z sprzęgła klimatyzacji wymieniony nie działał.
Bezpiecznik wentylatora sprawny i napięcie dochodzi.
Czy ktoś mi powie gdzie znajdę przekaźnik wentylatora skraplacza bo taki jest na schematach.
I od czego odpowiada bezpiecznik 14 bo w aucie działa wszytsko.
Ja widzę u siebie tylko 2 przekaźniki w puszcze pod maską jeden od sprzęgła a drugi od głównego wentylatora
Gdy podpiąłem nowy przekaźnik sprzęgał klimatyzacji to cykania brak(przekaźnik sprawny sprawdziłem na sucho) a gdy dam zworke to słychać cykanie. Czy mam rozumiem że cały obwód klimatyzacji jest sprawy bo można uruchomić sprzęgło kompresora?