Moim ulubionym zajęciem w Turcji została jazda rowerem po górach, w okolicach miasteczka, w którym mieszkam. Próbowałem nawet zrobić interes, oprowadzając turystów, coś w rodzaju: „Okolice Alanyi widziane z siodełka rowerowego”. Jednak zabrakło mi determinacji i obawiam się odpowiedzialności za możliwe konsekwencje jakiegoś ewentualnego wypadku ze zwiedzającymi.
W każdym razie sam ze sobą co sobotę wybieram się w góry lub do sąsiednich malowniczych wiosek, usytuowanych wzdłuż Morza Śródziemnego.
Podczas takich wypraw brakowało mi świadomości o pokonanej odległości, prędkości, temperaturze powietrza itd. Tak naprawdę nadaje się do tego smartfon, ale ze względu na warunki podróży, cenę gadżetu i konieczności jego celowego używania wolałem mieć na stałe zainstalowany prędkościomierz na kierownicy.
Budowa własnego projektu w oparciu o Arduino
Kupiłem sobie kilka chińskich gadżetów (cena na Allegro od 20 PLN), ale okazało się, że nie są na tyle przydatne. Np. mają licznik straconych kalorii, ale nie wskazują ciśnienia (dla mnie to raczej jest wysokość). Mają małe ekraniki z kryształami ciekłymi, których w nocy nie widać w ogóle. Więc postanowiłem opracować własny, na podstawie Arduino i z 7-segmentowym wyświetlaczem. Jaskrawe cyfry dobrze widać nawet przy intensywnym nasłonecznieniu, nie mówiąc już o nocy. Jednak trzeba stosować filtr odpowiedniego koloru. Inaczej wyświetlacz będzie za jasny.
Wyniki przeszukiwania w Internecie okazały się marne. Znalazłem tylko dwa podobne, gotowe projekty. Jeden (link) zawiera moduł GPS, więc odpada. Drugi był przystosowany do wyświetlacza typu TM74HC595, którego akurat nie miałem pod ręką, oraz modułu z czujnikiem Halla (link). Nie wiem, dlaczego, bo chińskie przyrządy tego typu zawierają zwykły kontaktron.
Dlatego postanowiłem stworzyć własny projekt na podstawie tego drugiego, przystosowując oprogramowanie do detali, które miałem pod ręką. Są nimi powyżej wspominany moduł wyświetlacza LED sterowany przez układ TM1637 (4,99 PLN), Arduino Pro Mini 5V 16MHz (15-16 PLN). Opcjonalnie moduł gotowy moduł GY-68 do pomiaru ciśnienia i temperatury z czjnikiem BM180 (5 PLN).
Krótka charakterystyka założeń projektu
Niestety na razie nie potrafiłem dopracować oprogramowania w ten sposób, żeby dodać funkcje pomiaru i wyświetlania ciśnienia oraz temperatury powietrza, a także zegara. Ta ostatnia potrzebuje chyba dodatkowego przycisku. Jednak chwilowo to olałem, zostawiając to na bardziej odpowiedni moment, czyli na deszczową porę roku, kiedy będę miał więcej wolnego czasu.
W tej chwili mam tylko jeden przycisk. Krótki nacisk na niego wywołuje wyświetlanie pokonanej odległości (ostatni przebieg pozostaje w pamięci po wyłączeniu przyrządu), długi — resetuje przebieg do zera. Po dopasowaniu oprogramowania dwa krótkie naciski będą wywoływać zegar, 3 — pomiar temperatury, 4 — pomiar ciśnienia (lub od razu wysokości nad poziomem morza).
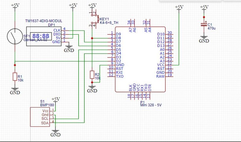
Na razie schemat wygląda bardzo prosto. Na rysunku poniżej uwzględnia on podłączenie modułu z czujnikiem do pomiaru temperatury i ciśnienia powietrza. Może ktoś z czytelników potrafi dopasować skiz.
Wyświetlacz jest podłączony do pinów zasilania oraz sterowania:
int CLK = 7;
int DIO = 6;
Przycisk jest podłączony do pinu В8, przez rezystor 10 kom. Czujnik magnetyczny (kontaktron) używałem od chińskiego licznika rowerowego. Jest podpięty do złącza D2 w ten sam sposób co przycisk.
Zasilanie odbywa się za pomocą powerbanku. Dlatego nie ma osobnego jego wyłącznika (jak dodam zegar, to może będę potrzebować oddzielnego akumulatora Li-Ion, modułu ładowania z wyłącznikiem, ale na razie jest tak, jak jest). Mam mały panel FV, który zwykle umieszczam na bagażniku jako źródło ładowania powerbanku. Jednak można tego dokonać również w domu normalną ładowarką do komórek. Pobierany przyrządem prąd pozwala nie wyłączać go w ciągu całodobowej wyprawy rowerowej.
Przed oprogramowaniem należy wprowadzić zmiany w skicu, uwzględniając średnicę koła. W moim przypadku wynosi to ok. 2 metrów. Nie ma sensu opracowywać płytki. Moduły są połączone przewodami między sobą lutowaniem.
Konstrukcja i montaż
Ulokowałem całość komponentów w obudowie lusterka za pomocą gorącego kleju. Oczywiście należy usunąć warstwę ochronną na miejscu wyświetlacza. Takie rozwiązanie pozwala ulepszyć widoczność na słońcu i zmniejszyć wysiłki na rzecz rzucania okiem — nie trzeba nachylać głowy, jak to ma miejsce przy umieszczeniu przyrządu na kierownicy. Przycisk zmiany trybu pracy znajduje się pod lusterkiem (inaczej mogłyby się do niego dostać krople deszczu). Można go naciskać dużym palcem lewej ręki. Oczewiście obudowa może być inna.
Co do oprogramowania — obecnie używam skicu od drugiego, przerobiony na inny wyświetlacz, znajduje się w załączniku. Przetłumaczyłem komentarze na język polski oraz dodałem moje ze względu na zmiany.
Projekt ten okazuje się trochę droższy od chińskich liczników, ale, jak widać, ma pewne zalety. Oprócz tego pozwala uzyskać dodatkowe doświadczenie. Dlatego polecam go powtórzyć początkującym elektronikom.
W okolicach antycznego miasta Syedra z pryjaciółami z Bielsko-Białego.
W każdym razie sam ze sobą co sobotę wybieram się w góry lub do sąsiednich malowniczych wiosek, usytuowanych wzdłuż Morza Śródziemnego.
Podczas takich wypraw brakowało mi świadomości o pokonanej odległości, prędkości, temperaturze powietrza itd. Tak naprawdę nadaje się do tego smartfon, ale ze względu na warunki podróży, cenę gadżetu i konieczności jego celowego używania wolałem mieć na stałe zainstalowany prędkościomierz na kierownicy.
Budowa własnego projektu w oparciu o Arduino
Kupiłem sobie kilka chińskich gadżetów (cena na Allegro od 20 PLN), ale okazało się, że nie są na tyle przydatne. Np. mają licznik straconych kalorii, ale nie wskazują ciśnienia (dla mnie to raczej jest wysokość). Mają małe ekraniki z kryształami ciekłymi, których w nocy nie widać w ogóle. Więc postanowiłem opracować własny, na podstawie Arduino i z 7-segmentowym wyświetlaczem. Jaskrawe cyfry dobrze widać nawet przy intensywnym nasłonecznieniu, nie mówiąc już o nocy. Jednak trzeba stosować filtr odpowiedniego koloru. Inaczej wyświetlacz będzie za jasny.
Wyniki przeszukiwania w Internecie okazały się marne. Znalazłem tylko dwa podobne, gotowe projekty. Jeden (link) zawiera moduł GPS, więc odpada. Drugi był przystosowany do wyświetlacza typu TM74HC595, którego akurat nie miałem pod ręką, oraz modułu z czujnikiem Halla (link). Nie wiem, dlaczego, bo chińskie przyrządy tego typu zawierają zwykły kontaktron.
Dlatego postanowiłem stworzyć własny projekt na podstawie tego drugiego, przystosowując oprogramowanie do detali, które miałem pod ręką. Są nimi powyżej wspominany moduł wyświetlacza LED sterowany przez układ TM1637 (4,99 PLN), Arduino Pro Mini 5V 16MHz (15-16 PLN). Opcjonalnie moduł gotowy moduł GY-68 do pomiaru ciśnienia i temperatury z czjnikiem BM180 (5 PLN).
Krótka charakterystyka założeń projektu
Niestety na razie nie potrafiłem dopracować oprogramowania w ten sposób, żeby dodać funkcje pomiaru i wyświetlania ciśnienia oraz temperatury powietrza, a także zegara. Ta ostatnia potrzebuje chyba dodatkowego przycisku. Jednak chwilowo to olałem, zostawiając to na bardziej odpowiedni moment, czyli na deszczową porę roku, kiedy będę miał więcej wolnego czasu.
W tej chwili mam tylko jeden przycisk. Krótki nacisk na niego wywołuje wyświetlanie pokonanej odległości (ostatni przebieg pozostaje w pamięci po wyłączeniu przyrządu), długi — resetuje przebieg do zera. Po dopasowaniu oprogramowania dwa krótkie naciski będą wywoływać zegar, 3 — pomiar temperatury, 4 — pomiar ciśnienia (lub od razu wysokości nad poziomem morza).
Na razie schemat wygląda bardzo prosto. Na rysunku poniżej uwzględnia on podłączenie modułu z czujnikiem do pomiaru temperatury i ciśnienia powietrza. Może ktoś z czytelników potrafi dopasować skiz.
Wyświetlacz jest podłączony do pinów zasilania oraz sterowania:
int CLK = 7;
int DIO = 6;
Przycisk jest podłączony do pinu В8, przez rezystor 10 kom. Czujnik magnetyczny (kontaktron) używałem od chińskiego licznika rowerowego. Jest podpięty do złącza D2 w ten sam sposób co przycisk.
Zasilanie odbywa się za pomocą powerbanku. Dlatego nie ma osobnego jego wyłącznika (jak dodam zegar, to może będę potrzebować oddzielnego akumulatora Li-Ion, modułu ładowania z wyłącznikiem, ale na razie jest tak, jak jest). Mam mały panel FV, który zwykle umieszczam na bagażniku jako źródło ładowania powerbanku. Jednak można tego dokonać również w domu normalną ładowarką do komórek. Pobierany przyrządem prąd pozwala nie wyłączać go w ciągu całodobowej wyprawy rowerowej.
Przed oprogramowaniem należy wprowadzić zmiany w skicu, uwzględniając średnicę koła. W moim przypadku wynosi to ok. 2 metrów. Nie ma sensu opracowywać płytki. Moduły są połączone przewodami między sobą lutowaniem.
Konstrukcja i montaż
Ulokowałem całość komponentów w obudowie lusterka za pomocą gorącego kleju. Oczywiście należy usunąć warstwę ochronną na miejscu wyświetlacza. Takie rozwiązanie pozwala ulepszyć widoczność na słońcu i zmniejszyć wysiłki na rzecz rzucania okiem — nie trzeba nachylać głowy, jak to ma miejsce przy umieszczeniu przyrządu na kierownicy. Przycisk zmiany trybu pracy znajduje się pod lusterkiem (inaczej mogłyby się do niego dostać krople deszczu). Można go naciskać dużym palcem lewej ręki. Oczewiście obudowa może być inna.
Co do oprogramowania — obecnie używam skicu od drugiego, przerobiony na inny wyświetlacz, znajduje się w załączniku. Przetłumaczyłem komentarze na język polski oraz dodałem moje ze względu na zmiany.
Projekt ten okazuje się trochę droższy od chińskich liczników, ale, jak widać, ma pewne zalety. Oprócz tego pozwala uzyskać dodatkowe doświadczenie. Dlatego polecam go powtórzyć początkującym elektronikom.
Fajne? Ranking DIY
