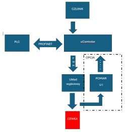
Sterowanie cewką elektromagnesu (24V, 45W) za pośrednictwem układu PWM sterowanego z mikrokontrolera. Mikrokontroler dostaje parametry ze sterownika PLC S7 poprzez PROFINET lub EtherNet/IP.
Cewka i układ sterowania pracuje w pobliżu silników elektrycznych, narażone są na drgania i wibracje oraz zapylenie.
Zasilanie zewnętrzne 24VDC.
Wejście (bitowe) na czujnik lub przycisk, wyjście PWM. Trzeba założyć możliwość rozszerzenia ilości wejść i wyjść. Na wyjściu elektromagnes 24V, 45W.
Sprzężenie zwrotne do mikrokontrolera z prądem i napięciem elektromagnesu (opcjonalnie w dalszej fazie projektu).
Złącza IO – gniazda + wtyki.
(Opcjonalnie w dalszej fazie projektu) pomiary zgrubne prądu i napięcia cewki na podstawie, których da się określić, czy cewka działa i jej parametry pracy mieszczą się w zadanych granicach.
Brak wyświetlacza
Obsługa poprzez PROFINET, EtherNetIP lub poprzez biblioteki do komunikacji z Siemensem (wymiana danych poprzez DB).
Urządzenie steruje wyjściowym sygnałem PWM w odpowiedzi na parametry zadane z PLC poprzez sieć PROFINET (lub inne). Dodatkowo urządzenie wysyła sygnały zwrotne (aktualny prąd i napięcie (opcjonalnie w dalszej fazie projektu)), potwierdzenie parametrów, poprzez np. PROFINET.
Częstotliwość PWM regulowana jako parametr z PLC.
Co potrzebujemy?
Projekt elektroniczny najlepiej w KiCad. Projekt schematu ideowego .sch, projekt płytki drukowanej .brd, gerber, program na mikrokontroler, ewentualny programator i środowisko programistyczne z bibliotekami, zmontowana płytka testowa, testy układu, modyfikacje projektu i płytki drukowanej, modyfikacje oprogramowania.
Biblioteka PROFINET
https://www.port.de/uploads/media/PROFINET_V25_EN_Web.pdf
lub inna
We wszystkich kwestiach pomożemy, udostępnimy informacje bądź elementy do testów.
Termin:
Pierwsze testy - 7.01.2025
Zakończenie – 31.01.2025
Budżet: 7000 zł netto
Umowa: FV, zlecenie, dzieło
Kontakt: PV Elektroda
Cewka i układ sterowania pracuje w pobliżu silników elektrycznych, narażone są na drgania i wibracje oraz zapylenie.
Zasilanie zewnętrzne 24VDC.
Wejście (bitowe) na czujnik lub przycisk, wyjście PWM. Trzeba założyć możliwość rozszerzenia ilości wejść i wyjść. Na wyjściu elektromagnes 24V, 45W.
Sprzężenie zwrotne do mikrokontrolera z prądem i napięciem elektromagnesu (opcjonalnie w dalszej fazie projektu).
Złącza IO – gniazda + wtyki.
(Opcjonalnie w dalszej fazie projektu) pomiary zgrubne prądu i napięcia cewki na podstawie, których da się określić, czy cewka działa i jej parametry pracy mieszczą się w zadanych granicach.
Brak wyświetlacza
Obsługa poprzez PROFINET, EtherNetIP lub poprzez biblioteki do komunikacji z Siemensem (wymiana danych poprzez DB).
Urządzenie steruje wyjściowym sygnałem PWM w odpowiedzi na parametry zadane z PLC poprzez sieć PROFINET (lub inne). Dodatkowo urządzenie wysyła sygnały zwrotne (aktualny prąd i napięcie (opcjonalnie w dalszej fazie projektu)), potwierdzenie parametrów, poprzez np. PROFINET.
Częstotliwość PWM regulowana jako parametr z PLC.
Co potrzebujemy?
Projekt elektroniczny najlepiej w KiCad. Projekt schematu ideowego .sch, projekt płytki drukowanej .brd, gerber, program na mikrokontroler, ewentualny programator i środowisko programistyczne z bibliotekami, zmontowana płytka testowa, testy układu, modyfikacje projektu i płytki drukowanej, modyfikacje oprogramowania.
Biblioteka PROFINET
https://www.port.de/uploads/media/PROFINET_V25_EN_Web.pdf
lub inna
We wszystkich kwestiach pomożemy, udostępnimy informacje bądź elementy do testów.
Termin:
Pierwsze testy - 7.01.2025
Zakończenie – 31.01.2025
Budżet: 7000 zł netto
Umowa: FV, zlecenie, dzieło
Kontakt: PV Elektroda
