logo elektroda
logo elektroda
X
logo elektroda
REKLAMA
REKLAMA
Adblock/uBlockOrigin/AdGuard mogą powodować znikanie niektórych postów z powodu nowej reguły.

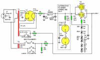
L7805 połączony równolegle

XAX 16 Kwi 2003 21:49 3308 13
REKLAMA
  • #1 189618
    XAX
    Poziom 21  
    Witam

    Potrzebuje na szybko zrobić stabilizator na 5V i około 3A
    Czy orientujecie się czy można bez przeszkód połączyć ze sobą równolegle dwa L7805 aby otrzymać taki prąd ???
    Na razie tak zrobiłem i jest ok ale układ ma pracować przez kilka dni nonstop i wole się upewnić żebym czegoś nie zdymił.
    Może znacie jakiś inny mocniejszy stabilizator??

    Pozdrawiam XAX
    ---------------------------------------------------
    Człowiek się głupi rodzi i głupi umiera.
    Jedni tylko trochę bardziej inni mniej.
  • REKLAMA
  • #2 189637
    jozefg
    VIP Zasłużony dla elektroda
    78S05 = 2A
    78T05 =3A
    Przy łączeniu równoległym trzeba na wejście i wyjście dać po 100uF + 100nF
  • REKLAMA
  • #3 189671
    XAX
    Poziom 21  
    Dzięki

    Jutro pojade po 78T05
    Kondenstrorki są spore po mostku 15000uF za stabilizatorami 3300uF a przy nogach mają ceramiki.

    Zastanawiam się tylko nad tym czy może to działać nonstop przez 24 godziny zanim się zaopatrze w mocniejszego stabilizatora. Zasila on przetwornik do światłowodu mojej sieci, jak padnie to nie mam netu i inni też.
  • #4 189678
    jozefg
    VIP Zasłużony dla elektroda
    Jak ma radiator i się nie nagrzewa tak że placki można smażyć to niech pracuje - daj mu spokój...
  • REKLAMA
  • #5 189686
    XAX
    Poziom 21  
    Kaloryfer mam dość spory. Ma temperature około 30 stopni więc raczej jest OK.

    Zostawie go na testach przez noc. Jak bedzie oki to go costawie w spokoju.
  • #6 189694
    marian-48
    Poziom 21  
    stab. nap. LT 108 5 CT-5 ( 5V/3A ) są w TME e-mail www.tme.pl cena niezbyt atrakcyjna około 30,00zł
    Ten sposób który eksperymentujesz jest znacznie tańszy i bezpieczny.Oczywiście można łączyć równolegle.
    ------------------------------------------------ marian-48
  • #7 189784
    ElGregor
    Poziom 23  
    Użyj LM323, układ daje 5V i 3A i jest w obudowie TO3 (jak 2N3055) i nie jest drogi, układ połączeń jest prosty jak 7805
  • #8 189817
    Konto nie istnieje
    Konto nie istnieje  
  • #9 189879
    Przemyslaw
    Poziom 28  
    BD 912? PNP? Chyba nie kojarze ukladu pracy?
    A tak na marginesie: nie mozesz wykorzystac 5V z kompa i nie robic zadnych zasilaczy?
  • #10 190012
    ElGregor
    Poziom 23  
    Dokładnie, potrzebny jest PNP a układ pracy masz w załączniku.
    Rezystor R trzeba tak dobrać aby spadek na nim przekroczył 0.7V przy ok. 70% prądu stabilizatora. Wtedy zaczyna przewodzić dodatkowy tranzystor i "przejmuje" na siebie nadwyżkę prądu.
    Np. dla 7805 i 1A rezystor R powinien wynosić 0.7V/0.7A = 1 Ohm
    Wadą układu jest brak ograniczenia prądu!
  • REKLAMA
  • #11 190082
    Przemyslaw
    Poziom 28  
    No powiem szczerze, nigdy sie nie zastanawialem nad takim ukladem ani sie z nim nie spotkalem ale pomysl wydaje mi sie ciekawy. Dzieki za wyjasnienie.
  • #12 190147
    skrzat_bu
    Poziom 13  
    W pełni zgadzam się z ElGregorem!!!
    to jest dobre rozwiązanie i na pewno działa - sam takie robiłem.
  • #13 190323
    tomek2000
    Poziom 24  
    Ja widziałem gdzieś schemat zasilacza 10A. Stabilizatory były połączone równolegle, tyle, że na wyjściach miały szeregowe rezystorki 0,1ohm. Kompensują one niewielkie różnice w napięciach wyjściowych poszczególnych egzemplarzy stabilizatorów. I tak się powinno budować takie układy :)
  • #14 190518
    marian-48
    Poziom 21  
    Nie bardzo rozumiem po co komplikować sobie życie i tak rozbudowywać prosty zasilacz skoro są gotowce no może cenowo nie wygląda to zachęcająco.
REKLAMA