Witam
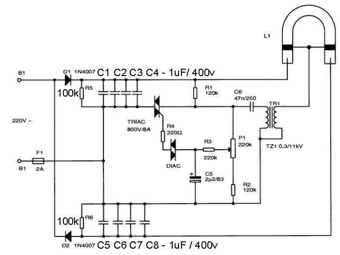
Postanowiłem wykonać swój pierwszy stroboskop. Jako schemat wybrałem "stroboskop 30j" dostepny na elektrodzie i postanowiłem go zmodyfikować. Link do orginalnego schematu jest tutaj: http://www.elektroda.net/download/dwpl.php?file=inne/tsm/stroboskop%2040j.djvu . Ponieżej zamieściłem schemat który zmodyfikowałem. Dysponuje 8 kondensatorami każdy po 1uF (są to radzieckie kondensatory olejowe) - a wyglądają dokładnie tak - https://www.elektroda.pl/rtvforum/topic413870.html . Myśle, dać 4 na strone. Znacznie obniżyłem wartości rezystorów R5 oraz R6 gdyż One odpowiadają za prąd ładowania kondensatorów, a myśle, że w moim wypadku prąd może być większy ze względu na rodzaj kondensatora. Jak uważacie, czy to wypali ?? Czy mój stroboskop da dostateczny błysk ?? Jaką moc mają mieć rezystory R5 i R6 ?? ps. Jak zrobie strobola to zamieszcze foty na elektrodzie
Postanowiłem wykonać swój pierwszy stroboskop. Jako schemat wybrałem "stroboskop 30j" dostepny na elektrodzie i postanowiłem go zmodyfikować. Link do orginalnego schematu jest tutaj: http://www.elektroda.net/download/dwpl.php?file=inne/tsm/stroboskop%2040j.djvu . Ponieżej zamieściłem schemat który zmodyfikowałem. Dysponuje 8 kondensatorami każdy po 1uF (są to radzieckie kondensatory olejowe) - a wyglądają dokładnie tak - https://www.elektroda.pl/rtvforum/topic413870.html . Myśle, dać 4 na strone. Znacznie obniżyłem wartości rezystorów R5 oraz R6 gdyż One odpowiadają za prąd ładowania kondensatorów, a myśle, że w moim wypadku prąd może być większy ze względu na rodzaj kondensatora. Jak uważacie, czy to wypali ?? Czy mój stroboskop da dostateczny błysk ?? Jaką moc mają mieć rezystory R5 i R6 ?? ps. Jak zrobie strobola to zamieszcze foty na elektrodzie