witam w związku z częstymi pytaniami na forum wstawiam bardzo ciekawy artykuł zawierający kolejno budowe lampy plazmowej oraz uniwersalnego zasilacza do takich urządzeń.
artykuł w języku angielskim zatytułowany był tak:
-"plasma display globe".
-"a uniwersal power supply for plasma display dewices".
w artykule zasilacza :
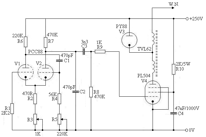
-schemat ideowy
-wzór płytki drukowanej
-schemat montarzowy
-budowa trafa
-modyfikacje dla innych zastosowań
zalety:
-prostota konstrukcji
-sterowanie sygnałem audio z wyjscia głośnikowego(separacja trafkiem)
-dokladny opis(english)
wady(pewno ich przybędzie)
-zasilanie 110V
w artykule lampy plazmowej:
-opis konstrukcji mechanicznej lampy plazmowej (bardzo dobry opis)materiały , montaż itp.
(english)
artykuł w języku angielskim zatytułowany był tak:
-"plasma display globe".
-"a uniwersal power supply for plasma display dewices".
w artykule zasilacza :
-schemat ideowy
-wzór płytki drukowanej
-schemat montarzowy
-budowa trafa
-modyfikacje dla innych zastosowań
zalety:
-prostota konstrukcji
-sterowanie sygnałem audio z wyjscia głośnikowego(separacja trafkiem)
-dokladny opis(english)
wady(pewno ich przybędzie)
-zasilanie 110V
w artykule lampy plazmowej:
-opis konstrukcji mechanicznej lampy plazmowej (bardzo dobry opis)materiały , montaż itp.
(english)
Fajne? Ranking DIY
