logo elektroda
logo elektroda
X
logo elektroda
REKLAMA
REKLAMA
Adblock/uBlockOrigin/AdGuard mogą powodować znikanie niektórych postów z powodu nowej reguły.

Podłączenie diód świecących pod zasilacz antenowy ??

Wojtoll 22 Gru 2005 11:00 2838 12
REKLAMA
  • #1 2105845
    Wojtoll
    Poziom 10  
    Witam
    Podłączyłem trzy diody 10 mm super jasne pod zasilacz antenowy 12v (osiwtlenie akwarium) i po nocy jedna dioda zgasła a dwie ledeo co świeciły tak jakby się wypaliły. Gość u którego kupiłem diody dał mi też oporniki 610 ohm. Ja zmostkowałem w diodach plusuy i minusy i zastosowałem opornik 200 ohm.Czy dobrze że tak zrobiłem? Czy powinienem każdą z diód puścić przez ten opór 610 ohm ?Proszę o fachową poradę jak to wykonać żeby nie niszczyć materiału, same diody nie są drogie ale zakupiłem je na allegro i sama przesyłka jest dość kosztowna.Mam jeszcze kilka w zapasie ale boję się kombinować żeby znowu nie spierniczyć czegoś.Bardzo proszę o poradę jak te diody bezpiecznie podpiąć pod taki zasilacz?. Pozdrawiam
  • REKLAMA
  • #2 2105891
    Błażej
    VIP Zasłużony dla elektroda
    Puść każdą diodę przez osobny rezystor i powinno być ok. Opornik 200 ohm , to trochę za mało. Zacznij od tego 610 i ewentualnie możesz trochę zmniejszyć.
  • #3 2105904
    Wojtoll
    Poziom 10  
    Czyli błędem było zmostkowanie diód ?
    A jakbym połączył plusy i minusy i zastosował 610 to będzie żle?
  • REKLAMA
  • #4 2105941
    Charly
    Poziom 19  
    Możesz dać szeregowo tak jak dałeś, tylko opornik koło 400?.
    Jak plusy i minusy razem, to wtedy opornik 200?.
  • REKLAMA
  • #5 2105966
    Wojtoll
    Poziom 10  
    Kurcze dałem ciała opornik który zastosowałem miał dokładnie nie 200 a 20 ohm i napewno dlatego mi popaliło teraz zamierzam połączyć 5 sztuk więc jaki polecacie opór?
  • REKLAMA
  • #7 2105999
    Wojtoll
    Poziom 10  
    Czyli jak podłączę 5 diod szeregowo to mogę zastosować opór 120 ohm natomiast jak bym chciał równolegle to zgłupiałem nie wiem jaki opór
  • #9 2106037
    Wojtoll
    Poziom 10  
    W sumie zostałem oświecony chociaż dalej nie wiem
    jak jest obliczany opór jeżeli chodzi o podłączenie szeregowe (jak to dzielić). Natomiast 610 jak podzielę przez 5 wychodzi 122 ohm, mam nadziejęz że jak podłączę 120 to te 2 tragedii nie zrobi prawda?
  • #10 2106046
    Charly
    Poziom 19  
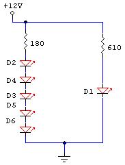
    Jak byś chciał pięć równolegle to opornik 120 ohm, ale o mocy 1W, więc się nie opłaci.
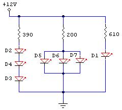
    Masz do wyboru różne możliwości które są pokazane na schematach. Wybór należy do Ciebie.

    Oczywiście te parę omów nie robi większej różnicy.
    Oblicza się spadek napięcia na oporniku dla danego prądu, a napięcie na diodach jest zawsze takie same niezależnie od płynącego przezeń prądu.
  • #11 2106820
    Wojtoll
    Poziom 10  
    Dzięki za pomoc, problem rozwiązany. Pozdrawiam
  • #13 2249394
    lukaskom1
    Poziom 11  
    a gdyby zastosowac nastepujacy uklad 3 diody szeregowo kazda o spadku napiecia ok.3 V i nastepnie bez rezystorow podlaczanie diod rownolegle razem spadek w oczku bedzie 12 V chyba ze problemem bedzie zbyd duza moc wydzielona na tych 3 diodach
    co o tym myslicie??
REKLAMA