Witam. Zacząłem się interesować DSP. Włąściwie to wiem jużdokładnie do czego je wykorzystać. Zrobiłem układ nagrywający dźwięk do pamięci DataFlash. Niestety dźwięk będzie nagrywany najczęściej w pomieszczeniach produkcyjnych gdzie pracują wentylatory, maszyny itp. Uzyskuję ładny dźwięk i niestety duże szumy. Chciałbym za pomocą DSP taki szum wyciąć. Nie wiem jeszcze dokładnie jak bo dopiero zaczynam o tym czytac ale znalazlem na stronie mikrochipa fajne procki sygnalowe. Pytanie brzmi, czy będąone się nadawały do wycinania szumu i korygowania sygnału. Bo na stronce producenta znalazłem procedurki do tego.
Włąściwie to chcęzakupić płyte startoą do dsPIC dm300016. Wszystko ładnie pięknie tylko u dystrybutora dowiedziałem się że bede musial do niego kupic programator/debuger za 160 dolarów. Czy to napewno prawda?
Dane tych płyt:
http://ww1.microchip.com/downloads/en/DeviceDoc/70148B%205.pdf
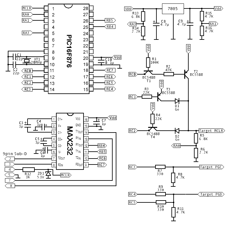
Znalazłem ciekawy programator kamPIC. Czy ktoś z was go używa?
http://www.kamiltor.prv.pl/
Włąściwie to chcęzakupić płyte startoą do dsPIC dm300016. Wszystko ładnie pięknie tylko u dystrybutora dowiedziałem się że bede musial do niego kupic programator/debuger za 160 dolarów. Czy to napewno prawda?
Dane tych płyt:
http://ww1.microchip.com/downloads/en/DeviceDoc/70148B%205.pdf
Znalazłem ciekawy programator kamPIC. Czy ktoś z was go używa?
http://www.kamiltor.prv.pl/
