Witam po Świętach i imprezkach!
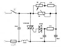
Nie dawno bo jakieś 5 dni temu zmontowałem triakowy ściemniacz lub jak kto woli regulator obrotów urządzeń o mocy do 400W.Schemat znalazłem w jakimś Młodym Techniku sprzed lat, wytrawiłem płytkę, polutowałem elementy i... jak zwykle nie chula!
Obiawy są takie, że jak załączam podłączoną pod niego żarówkę (na początek dałem 40W) to ona tylko błyśnie i nic się potem nie dzieje. Poasprawadzałem tranzystory i okazało się, że PNP się spalił. Wymieniłem i straciłem drugi. Treaz założyłem BC307/BC237 i narazie jest OK ale nadal nic nie działa.
Zmierzyłem napięcie za mostkiem Gretza i wyszły 4V. Jak zewrę bramkę triaka do masy bądź do + to żarówka się zapala ale jak odłączę to gaśnie. Zauważyłem też że opornik 68K się grzeje (ten na początku układu).
Już nie wiem co jest bo wszystkie elementy bierne posprawdzałem - są dobre a triak jest nóweczka ze sklepu (BT136/600V).
Uwaga! Schemat malowałem w Paincie więc jest paskudny ale poprawny
Możliwe jest by się od razu za pierwszym razem spalił? Co może być przyczyną nie działania tego wynalazku? Dzięki za pomoc!
Nie dawno bo jakieś 5 dni temu zmontowałem triakowy ściemniacz lub jak kto woli regulator obrotów urządzeń o mocy do 400W.Schemat znalazłem w jakimś Młodym Techniku sprzed lat, wytrawiłem płytkę, polutowałem elementy i... jak zwykle nie chula!
Obiawy są takie, że jak załączam podłączoną pod niego żarówkę (na początek dałem 40W) to ona tylko błyśnie i nic się potem nie dzieje. Poasprawadzałem tranzystory i okazało się, że PNP się spalił. Wymieniłem i straciłem drugi. Treaz założyłem BC307/BC237 i narazie jest OK ale nadal nic nie działa.
Zmierzyłem napięcie za mostkiem Gretza i wyszły 4V. Jak zewrę bramkę triaka do masy bądź do + to żarówka się zapala ale jak odłączę to gaśnie. Zauważyłem też że opornik 68K się grzeje (ten na początku układu).
Już nie wiem co jest bo wszystkie elementy bierne posprawdzałem - są dobre a triak jest nóweczka ze sklepu (BT136/600V).
Uwaga! Schemat malowałem w Paincie więc jest paskudny ale poprawny
Możliwe jest by się od razu za pierwszym razem spalił? Co może być przyczyną nie działania tego wynalazku? Dzięki za pomoc!
