logo elektroda
logo elektroda
X
logo elektroda
REKLAMA
REKLAMA
Adblock/uBlockOrigin/AdGuard mogą powodować znikanie niektórych postów z powodu nowej reguły.
REKLAMA
  • #1 204149
    davciu
    Poziom 11  
    Poszukuje schematu stacjonarnego odtwarzacza MP3. :(
  • REKLAMA
  • #2 204234
    Piotrek666
    Poziom 13  
    czy widziales moze odtwarzacz yamp???
  • REKLAMA
  • REKLAMA
  • #4 207089
    Piotrek666
    Poziom 13  
    no o to mi chodzilo ale jeszcze poszukam mam gdzies shematy plytek
    od razu powiem ze monza wszystko z tym a kosztowac bedzie w granicach 300zl bez nosnika pamieci (a moze byc nim cdrom czy dysk)
    noi jest do zaprogramowania jedna kosc
  • #5 207093
    Piotrek666
    Poziom 13  
    zajrzyj jeszcze na prywatna strone www.gj.prv.pl
    tam mozna drukowane plytki zalatwic
    pozdro
  • #6 208914
    davciu
    Poziom 11  
    Piotrek666 napisał:
    czy widziales moze odtwarzacz yamp???

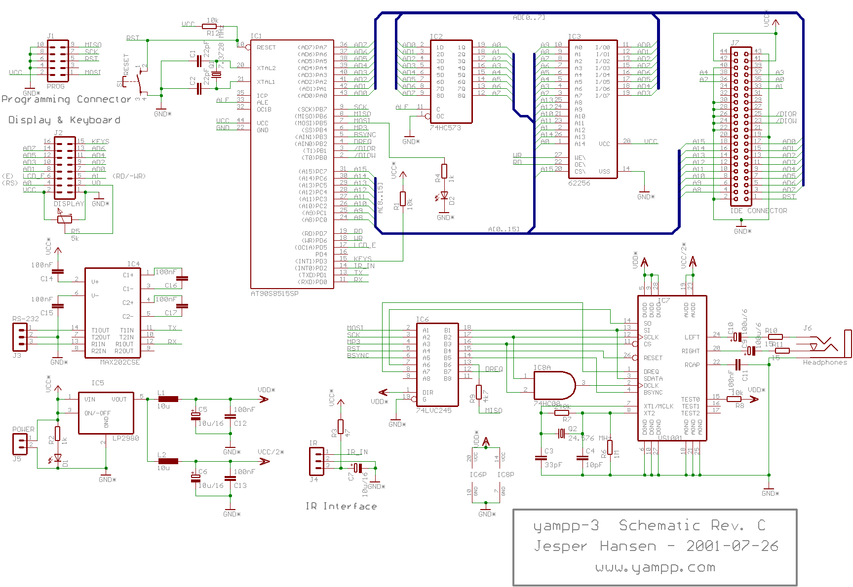
    Nie chodzi o Yamp - schemat jest w elektronice praktycznej, nośnikiem pamięci jest w nim karta Flash. Potrzebuje schemat w którym nośnikami pamięci będzie dysk twardy lub płytka CD-Rom.
    Z góry dzięki za zainteresowanie i pomoc.
    Pozdrawiam. David
  • #7 209106
    Piotrek666
    Poziom 13  
    do yampa mozna podlaczyc dysk albo cd to kewestia przeprogramowania kosci
    mam schematy ale ideowe jak to zrobic-nawet przejrzysty

    mozna pilota na podczerwien dodatkowe sterowanie przez usb
    da sie prawie wszystko z tym zrobic...
    moze wie ktos jak zjdecia umieszcac? na forum?
    nie dobra chyba mam
  • REKLAMA
  • #10 209167
    elektryk
    Poziom 42  
    Wejdź na strone domową projektu Yamp, bo jest kilka wersjie min yamp7 na kartach flash i chyba yamp5 ze złączem IDE.
  • #11 790077
    koziorozec
    Poziom 17  
    a nie lepiej kupic w jakims markecie DVD z odczytem mp3 za 200zł ?
    ja sobie kupiłem , rozebrałem i nawet jest tam miejsce na złącze IDE
    a nagrasz na DVD mp3 i moepotrzeba jest dysku !!
  • #12 790140
    Piotrek666
    Poziom 13  
    o takich rzeczy nie wiedzialem ze w takim podrzednyum dvd zlacze ide...hmm--czyli na jednmo kopyto te wszystkie schematy?
  • #13 790205
    koziorozec
    Poziom 17  
    tego niejestem pewny czy wszędzie tak jets , ale u mnei było , całkiem mozliwe ,ze niedzialao by to jakbym podlaczyl , kwesia softu ... w innych DVD moze tego nie byc ..
  • #14 3817372
    haban
    Poziom 2  
    Naprawdę nie ma nic innego niż yampp??

    Jak macie jakieś projekty to wrzućcie z góry wielkie dzięki:D
REKLAMA